小度生活
首页
美食营养
手工爱好
生活家居
返回
小度生活
首页
美食营养
游戏数码
手工爱好
生活家居
健康养生
运动户外
职场理财
情感交际
母婴教育
时尚美容
知识问答
搜索
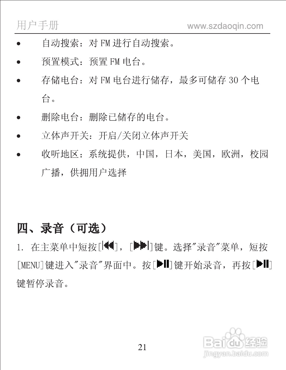
道勤DQ-805数码播放器使用说明书:[3]
2025-11-19 14:55:06
本篇为《道勤DQ-805数码播放器使用说明书》,主要介绍该产品的使用方法以及常见故障解决方案。
(共篇)
上一篇:
|
下一篇:
声明:
本网站引用、摘录或转载内容仅供网站访问者交流或参考,不代表本站立场,如存在版权或非法内容,请联系站长删除,联系邮箱:site.kefu@qq.com。
相关推荐
道勤DQ-P1数码播放器使用说明书:[3]
阅读量:186
道勤DQ-P2数码播放器使用说明书:[2]
阅读量:154
使用说明书wf2651使用指南
阅读量:99
使用说明书封面怎么做
阅读量:147
道勤DQ-V77数码播放器使用说明书:[3]
阅读量:182
猜你喜欢
茶具套装什么牌子好
什么是次新股票
翘楚的意思
学校周边开什么店好
诺言是什么意思
print是什么意思
什么是分流器
only的意思
无限火力什么时候再开
矶钓竿什么牌子好
猜你喜欢
廉颇是个什么样的人
中签后什么时候上市
额头窄什么发型好看
乌龙是什么意思
progress是什么意思
knife是什么意思
流年的意思
东京热是什么意思
徘徊的意思是什么
重阳节的祝福语