小度生活
首页
美食营养
手工爱好
生活家居
返回
小度生活
首页
美食营养
游戏数码
手工爱好
生活家居
健康养生
运动户外
职场理财
情感交际
母婴教育
时尚美容
知识问答
生活知识
生活百科
搜索
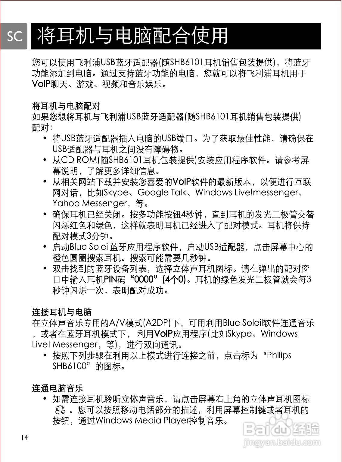
philips SHB6100蓝牙立体声耳机说明书:[2]
2026-04-26 21:55:41
(共篇)
上一篇:
|
下一篇:
声明:
本网站引用、摘录或转载内容仅供网站访问者交流或参考,不代表本站立场,如存在版权或非法内容,请联系站长删除,联系邮箱:site.kefu@qq.com。
相关推荐
philips SHB6100蓝牙立体声耳机说明书:[3]
阅读量:128
摩托罗拉S9蓝牙立体声耳机使用说明书:[2]
阅读量:96
摩托罗拉S9蓝牙立体声耳机使用说明书:[14]
阅读量:90
摩托罗拉S9蓝牙立体声耳机使用说明书:[3]
阅读量:114
摩托罗拉S9蓝牙立体声耳机使用说明书:[5]
阅读量:83
猜你喜欢
同程旅游网
社保可以取出来吗
手被烫伤起泡怎么办
神舟战神怎么样
孕妇可以用暖宝宝
桂林旅游学院官网
个人所得税可以退税吗
旅游英语
西藏旅游大概费用
木兰山风景区
猜你喜欢
旅游局局长
中考分数怎么查
架构图怎么做
怎么去脸上的黄褐斑
武功山旅游攻略
孕妇可以睡电热毯吗
旅游商品
朋友圈旅游心情短语
怎么样开网店
bt怎么下载