小度生活
首页
美食营养
手工爱好
生活家居
返回
小度生活
首页
美食营养
游戏数码
手工爱好
生活家居
健康养生
运动户外
职场理财
情感交际
母婴教育
时尚美容
知识问答
生活知识
生活百科
搜索
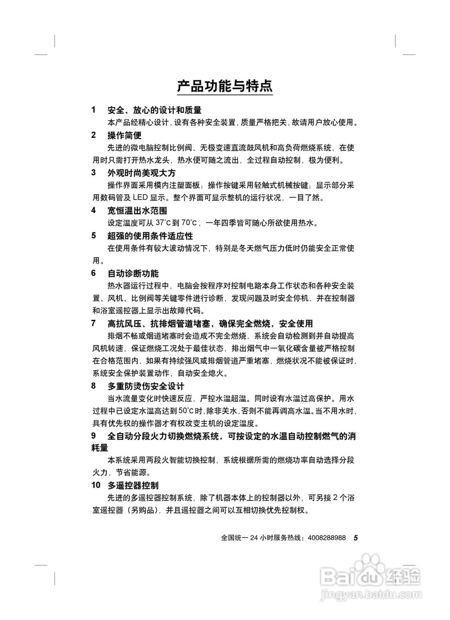
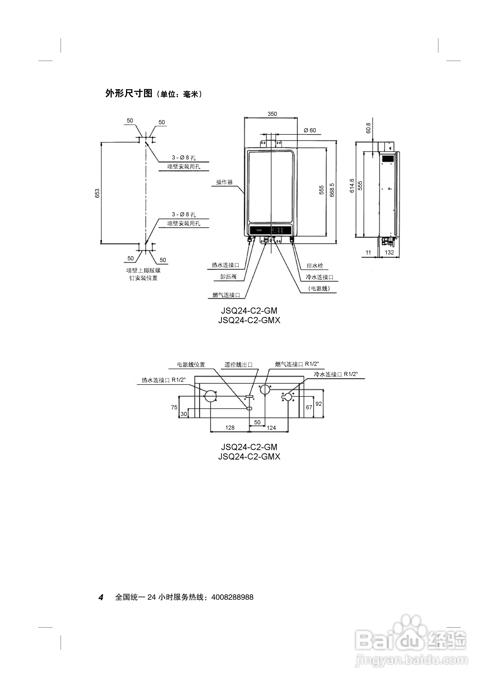
史密斯JSQ-24-C-GM热水器使用说明书:[1]
2026-05-25 02:19:33
/>
(共篇)
下一篇:
声明:
本网站引用、摘录或转载内容仅供网站访问者交流或参考,不代表本站立场,如存在版权或非法内容,请联系站长删除,联系邮箱:site.kefu@qq.com。
相关推荐
WPS如何更改皮肤主题?
阅读量:76
ipadmini2怎么变流畅
阅读量:85
联想Y485升级BIOS
阅读量:49
如何建立虚拟串口通信VSPD?
阅读量:90
笔记本光驱怎么拆
阅读量:27
猜你喜欢
驾驶证档案编号是什么
日出东方却落于西什么意思
treasure什么意思
什么时候中秋节
轻浮什么意思
宝宝口臭是什么原因
乌冬面是什么面
电动打蛋器什么牌子好
周迅什么时候离的婚
任重道远是什么意思
猜你喜欢
注射用12种复合维生素
什么叫情人
着相了是什么意思
白化病是什么遗传
鹅蛋脸适合什么眉形
pity是什么意思
佛家七宝是什么
人生像什么
伏特加是什么
honor是什么意思