小度生活
首页
美食营养
手工爱好
生活家居
返回
小度生活
首页
美食营养
游戏数码
手工爱好
生活家居
健康养生
运动户外
职场理财
情感交际
母婴教育
时尚美容
知识问答
搜索
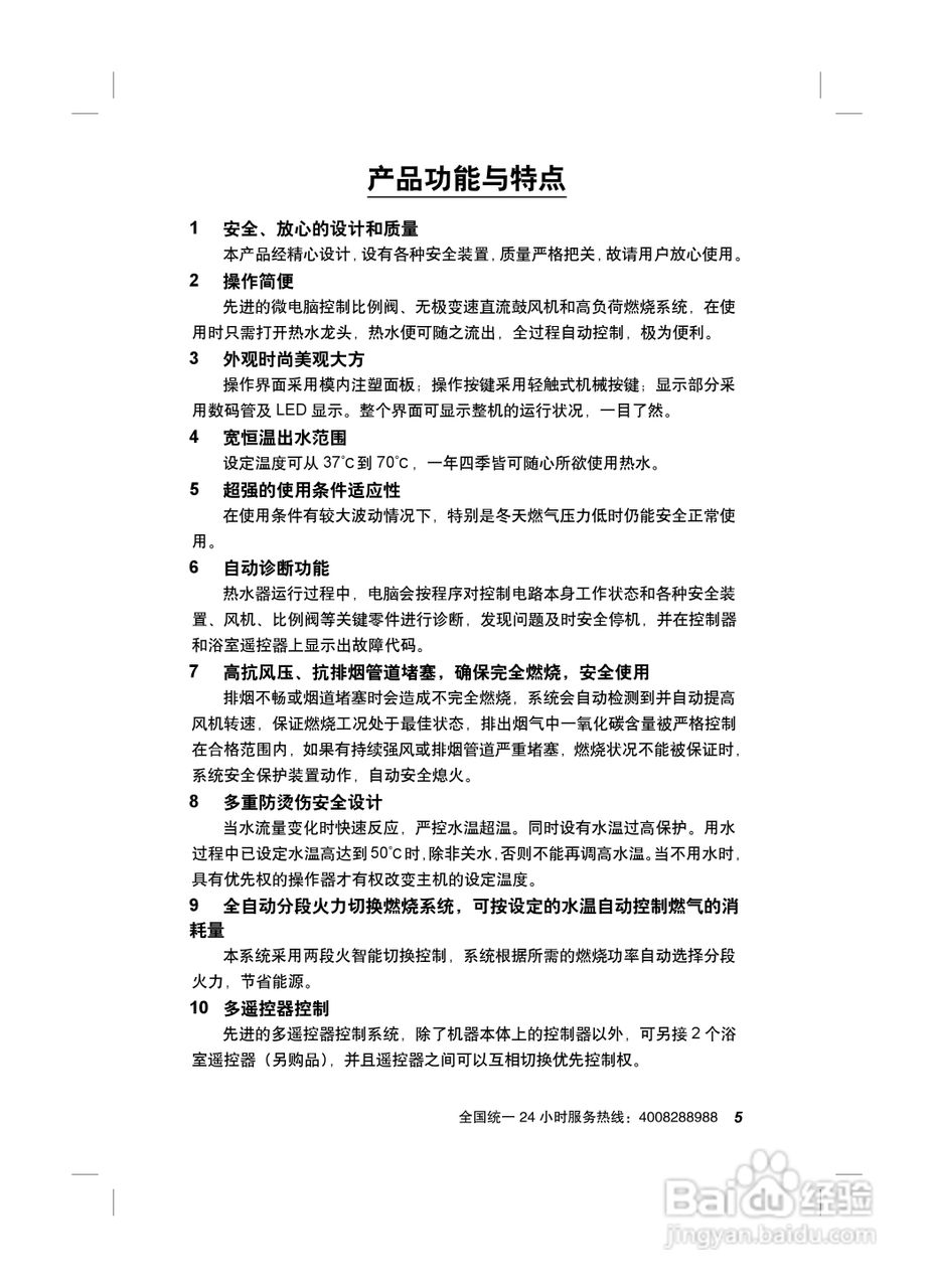
史密斯JSQ24-C2-SNX热水器使用说明书:[1]
2025-11-21 18:12:16
/>
(共篇)
下一篇:
声明:
本网站引用、摘录或转载内容仅供网站访问者交流或参考,不代表本站立场,如存在版权或非法内容,请联系站长删除,联系邮箱:site.kefu@qq.com。
相关推荐
史密斯JSQ24-C2-SN热水器使用说明书:[1]
阅读量:136
史密斯JSQ24-C2-WXX热水器使用说明书:[1]
阅读量:63
史密斯JSQ24-C2-SN热水器使用说明书:[2]
阅读量:30
史密斯JSQ24-C2-SN热水器使用说明书:[4]
阅读量:68
史密斯JSQ24-C2-WXX热水器使用说明书:[3]
阅读量:75
猜你喜欢
尿路感染的治疗方法
30种最常吃的家常菜
绣球花的养殖方法和注意事项
山药怎么做好吃
精子存活率低怎么办
电焊打眼睛怎么办
对象不支持此属性或方法
福特suv大全
微信朋友圈怎么发链接
危险方法
猜你喜欢
选择性粘贴怎么用
婴儿呛奶怎么办
腿毛太长怎么办
红歌大全
肘子的家常做法
周公解梦大全查询梦
口臭的原因和治疗方法
多梦怎么调理
左胳膊发麻是怎么回事
煞笔用英语怎么说