小度生活
首页
美食营养
手工爱好
生活家居
返回
小度生活
首页
美食营养
游戏数码
手工爱好
生活家居
健康养生
运动户外
职场理财
情感交际
母婴教育
时尚美容
知识问答
生活知识
搜索
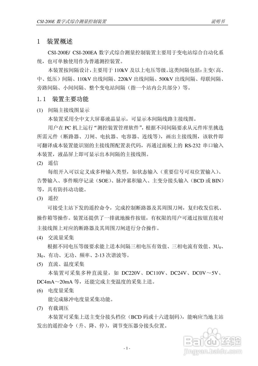
CSI-200E数字式综合测量控制装置说明书:[1]
2026-02-18 13:52:46
本篇为《CSI-200E数字式综合测量控制装置说明书》,主要介绍该产品的使用方法以及常见故障解决方案。
(共篇)
下一篇:
声明:
本网站引用、摘录或转载内容仅供网站访问者交流或参考,不代表本站立场,如存在版权或非法内容,请联系站长删除,联系邮箱:site.kefu@qq.com。
相关推荐
CSI-200E数字式综合测量控制装置说明书:[9]
阅读量:47
ISCSI网络磁盘
阅读量:88
Linux iscsi服务器设置
阅读量:57
centos怎么安装iscsi
阅读量:156
CSI-200E数字式综合测量控制装置说明书:[5]
阅读量:28
猜你喜欢
续航是什么意思
tct和hpv有什么区别
结肠癌是什么原因引起
dead是什么意思
梦见下雨是什么意思
0.0是什么意思
摆布的近义词是什么
好高骛远什么意思
属龙和什么属相最配
我去年买了个表是什么意思
猜你喜欢
脚肿是什么病的前兆
什么是社会主义
12122是什么电话
1983年属什么
良人是什么意思
94年属什么的
11月30日是什么星座
小猴子下山的故事告诉我们什么
原耽是什么意思
自渡是什么意思