小度生活
首页
美食营养
手工爱好
生活家居
返回
小度生活
首页
美食营养
游戏数码
手工爱好
生活家居
健康养生
运动户外
职场理财
情感交际
母婴教育
时尚美容
知识问答
搜索
LS-S面板安装太阳能控制器产品说明书:[3]
2025-11-21 12:34:32
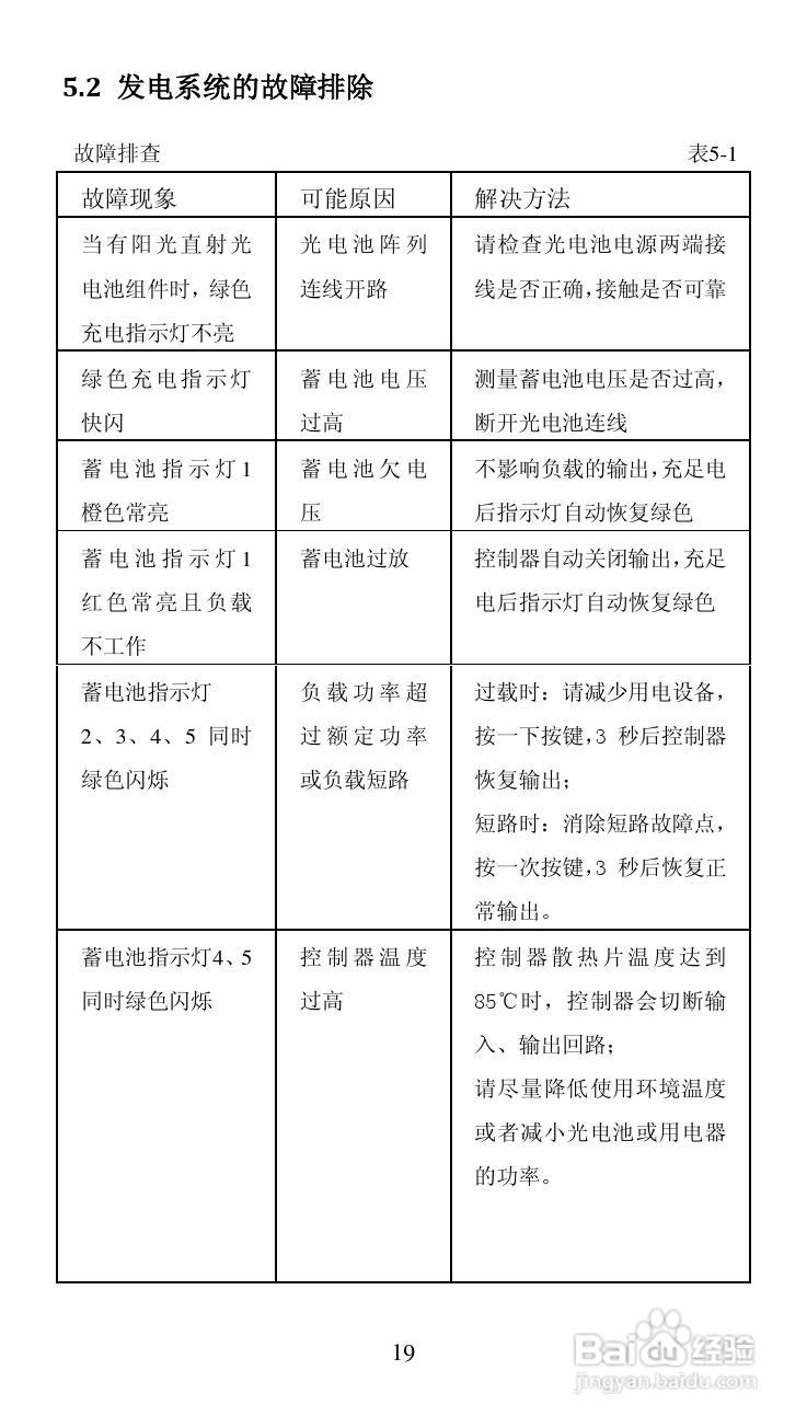
本篇为《LS-S面板安装太阳能控制器产品说明书》,主要介绍该产品的使用方法以及常见故障解决方案。
(共篇)
上一篇:
|
下一篇:
声明:
本网站引用、摘录或转载内容仅供网站访问者交流或参考,不代表本站立场,如存在版权或非法内容,请联系站长删除,联系邮箱:site.kefu@qq.com。
相关推荐
LS-RP太阳能防水控制器产品说明书:[3]
阅读量:84
LS-RD太阳能双路控制器产品说明书:[3]
阅读量:174
LS-RD太阳能双路控制器产品说明书:[4]
阅读量:63
LS-RD太阳能双路控制器产品说明书:[2]
阅读量:92
LS-RP太阳能防水控制器产品说明书:[4]
阅读量:161
猜你喜欢
中庸是什么意思
tvc是什么
rom是什么意思
民宿是什么意思
金骏眉属于什么茶
marry me什么意思中文
手串什么材质的好
无疾而终是什么意思
撰写是什么意思
心悸是什么意思
猜你喜欢
纳音是什么意思
about是什么意思
中专和职高有什么区别
同人文是什么意思
睡觉说梦话是什么原因
sally什么意思
sdi是什么意思
iphone是什么意思
wtf什么意思
镀金是什么意思