小度生活
首页
美食营养
手工爱好
生活家居
返回
小度生活
首页
美食营养
游戏数码
手工爱好
生活家居
健康养生
运动户外
职场理财
情感交际
母婴教育
时尚美容
知识问答
生活知识
生活百科
搜索
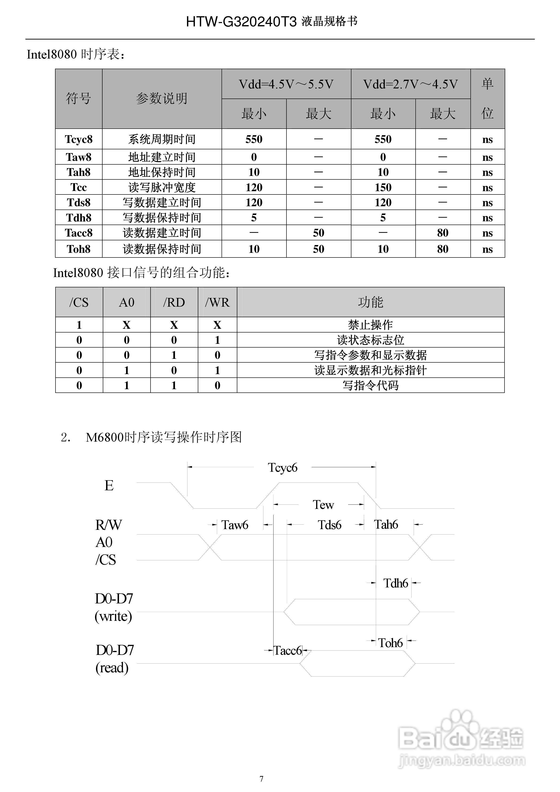
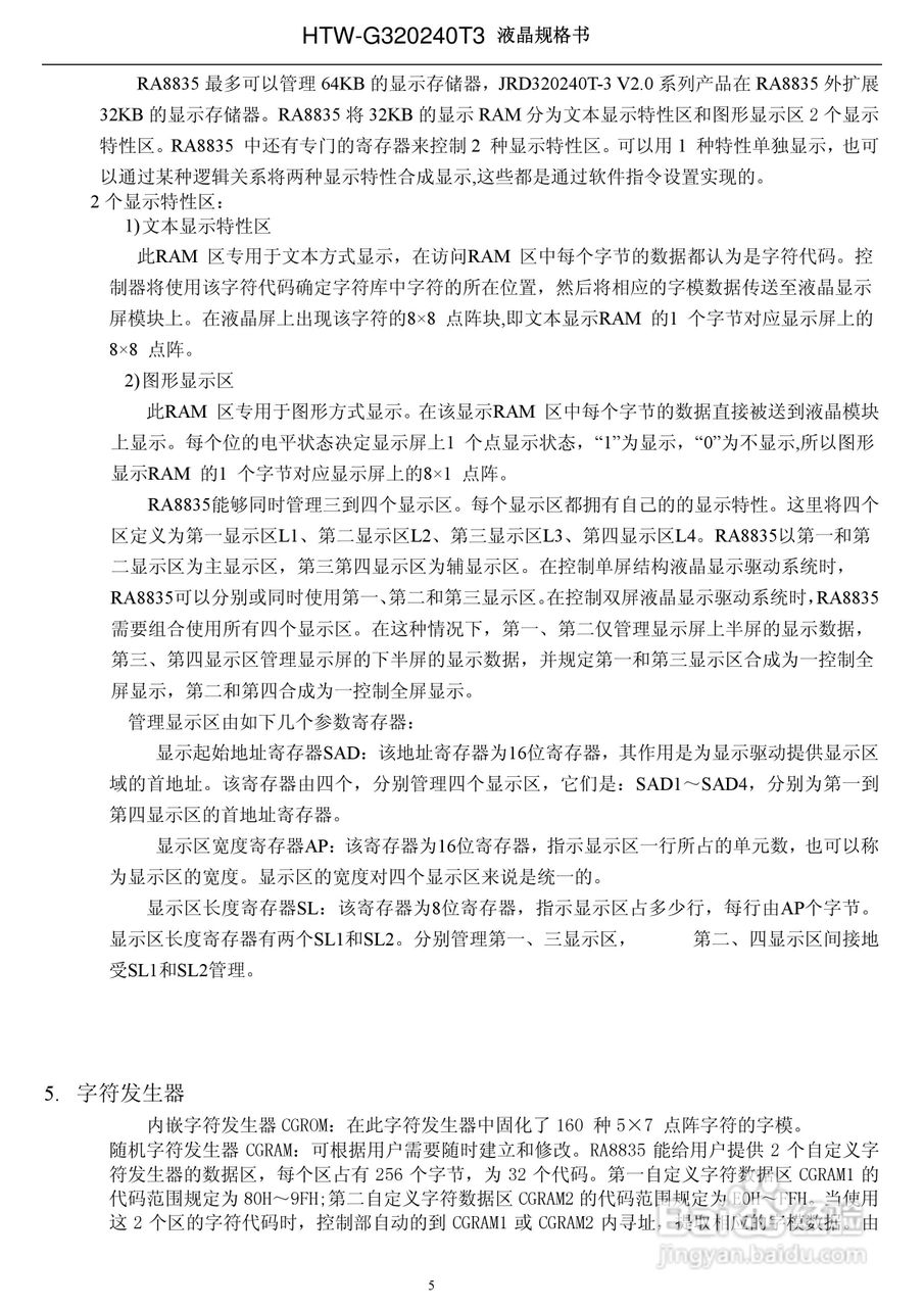
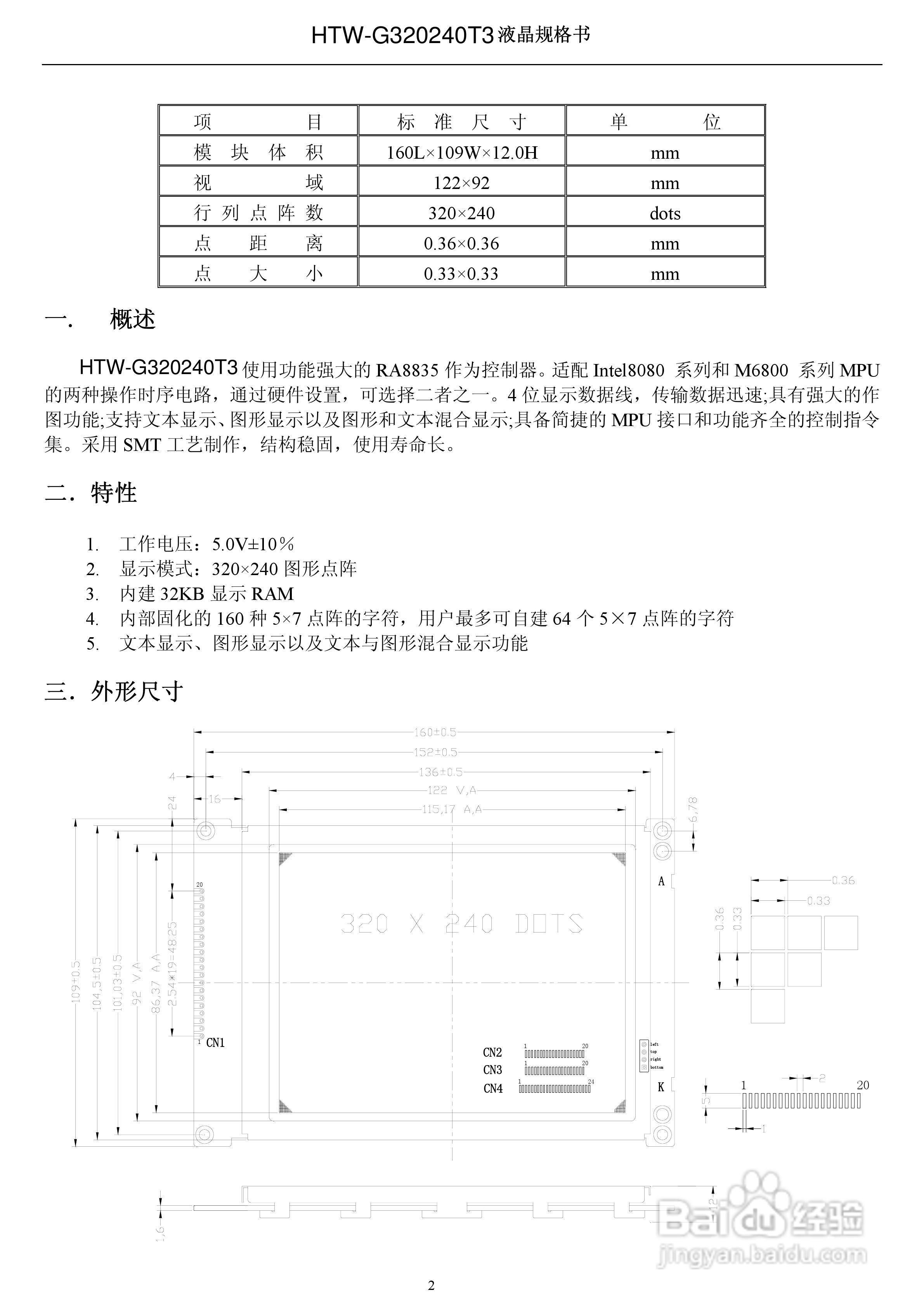
HTW-G320240T3 液晶显示模块使用手册:[1]
2026-05-01 16:24:29
本篇为《HTW-G320240T3 液晶显示模块使用手册》,主要介绍该产品的使用方法以及常见故障解决方案。
(共篇)
下一篇:
声明:
本网站引用、摘录或转载内容仅供网站访问者交流或参考,不代表本站立场,如存在版权或非法内容,请联系站长删除,联系邮箱:site.kefu@qq.com。
相关推荐
HTW-G320240B4系列液晶显示模块使用手册:[1]
阅读量:33
HTW-G320240B6液晶显示模块使用手册:[2]
阅读量:60
HTW-G320240B1系列液晶显示模块使用手:[2]
阅读量:129
图形点阵液晶显示模块CM320240-1BLWB使用手册:[3]
阅读量:139
SED1335 控制器图形液晶显示模块使用手册:[3]
阅读量:101
猜你喜欢
诗生活
如何炖鸡汤
无锡工艺职业技术学院怎么样
生活需要作文
熠熠生辉是什么意思
如何更改路由器密码
高密度脂蛋白偏高是什么意思
qq邮件删除了怎么恢复
如何管理供应商
我的生活
猜你喜欢
鲁棒性是什么意思
beyond是什么意思
又什么又什么的词语
kk录像机怎么用
如何排毒
韩国代购怎么做
气血两亏怎么调理
雪佛兰爱唯欧怎么样
西彭生活网最新招聘
东风标致308怎么样