小度生活
首页
美食营养
手工爱好
生活家居
返回
小度生活
首页
美食营养
游戏数码
手工爱好
生活家居
健康养生
运动户外
职场理财
情感交际
母婴教育
时尚美容
知识问答
生活知识
搜索
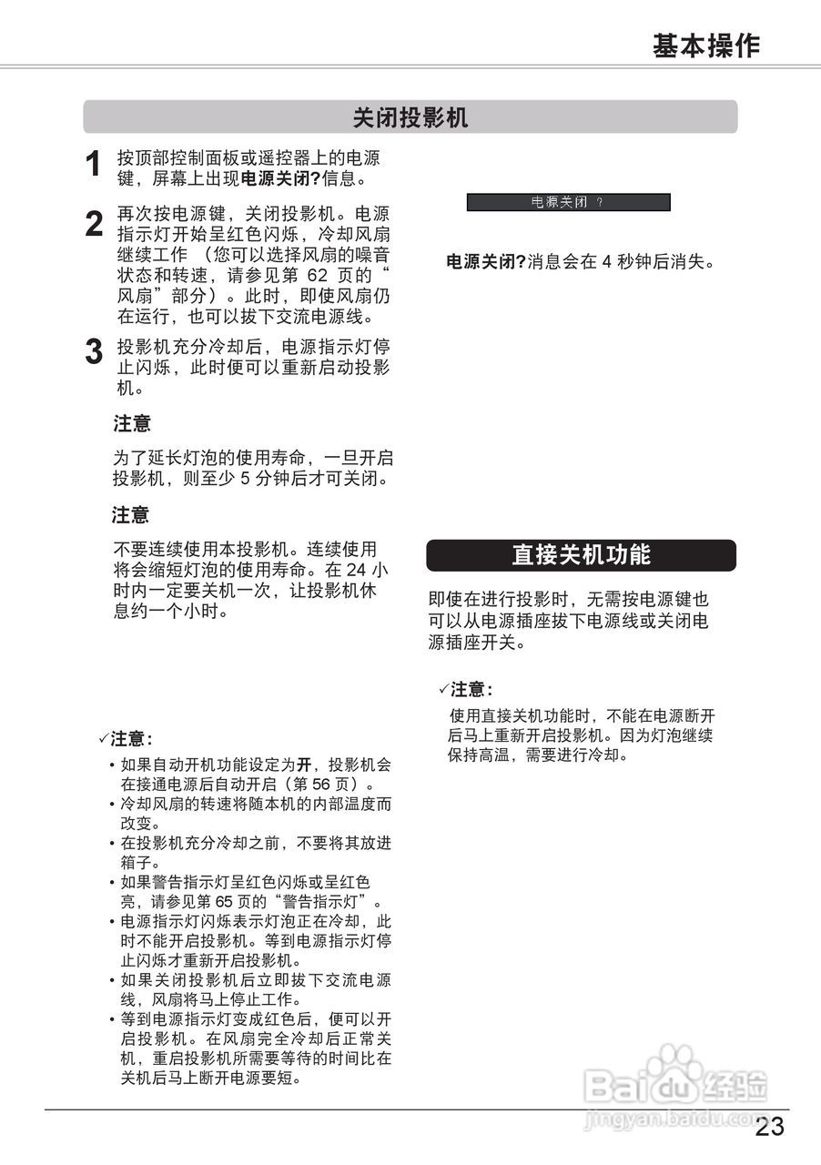
佳能 LV-7297M投影机说明书:[3]
2026-01-01 17:12:09
本篇为《佳能 LV-7297M投影机说明书》,主要介绍该产品的使用方法以及常见故障解决方案。
(共篇)
上一篇:
|
下一篇:
声明:
本网站引用、摘录或转载内容仅供网站访问者交流或参考,不代表本站立场,如存在版权或非法内容,请联系站长删除,联系邮箱:site.kefu@qq.com。
相关推荐
佳能 LV-7297M投影机说明书:[6]
阅读量:81
佳能 LV-8320投影机说明书:[3]
阅读量:65
佳能LV-7370投影机使用说明书:[3]
阅读量:142
投影机怎样连接使用
阅读量:43
投影机ip设置
阅读量:145
猜你喜欢
dnf心意点怎么获得
鸡汤怎么做
小孩积食怎么办
赵怎么读
鼻子干燥怎么办
下巴长痘痘是什么原因怎么调理
龙怎么叫
智齿怎么拔
什邡怎么读
无线路由器怎么安装
猜你喜欢
皆怎么读
家长评价怎么写
乐视电视怎么样
怎么辨别蜂蜜的真假
年平均增长率怎么算
预产期怎么计算
gta5怎么全屏
怎么让头发长得快
黄桃罐头怎么做
dll文件怎么打开