小度生活
首页
美食营养
手工爱好
生活家居
返回
小度生活
首页
美食营养
游戏数码
手工爱好
生活家居
健康养生
运动户外
职场理财
情感交际
母婴教育
时尚美容
知识问答
生活知识
生活百科
搜索
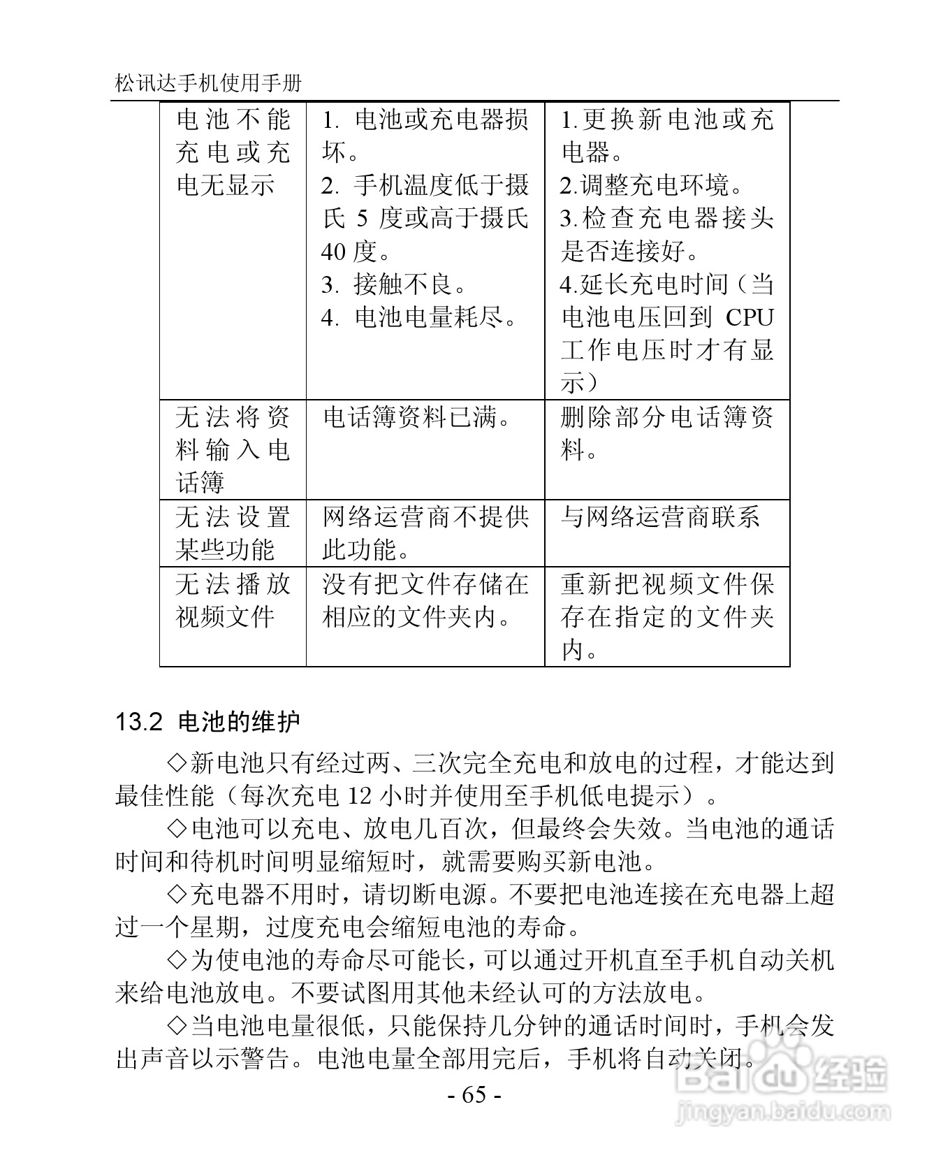
TSD TS923手机说明书:[7]
2026-04-26 16:45:39
(共篇)
上一篇:
声明:
本网站引用、摘录或转载内容仅供网站访问者交流或参考,不代表本站立场,如存在版权或非法内容,请联系站长删除,联系邮箱:site.kefu@qq.com。
相关推荐
东芝TS32手机使用说明书:[7]
阅读量:76
三科TSD-8000伺服式交流稳压器使用说明书
阅读量:81
三科TSD-7000伺服式交流稳压器使用说明书
阅读量:183
三科TSD-2000伺服式交流稳压器使用说明书
阅读量:125
三科TSD-10000伺服式交流稳压器使用说明书
阅读量:165
猜你喜欢
周迅什么时候离的婚
rt是什么单位
3g是什么意思
无什么无什么四字成语
人的一生啊是什么歌
christmas什么意思
apm是什么
狮子女和什么座最配
文武贝是什么字
运动会演讲稿50字
猜你喜欢
意象是什么
army是什么意思
引渡条约是什么意思
维生素c含片
ancient是什么意思
泡辣椒的腌制方法
日什么意思
水蚤养殖
scope是什么意思
polo衫是什么