小度生活
首页
美食营养
手工爱好
生活家居
返回
小度生活
首页
美食营养
游戏数码
手工爱好
生活家居
健康养生
运动户外
职场理财
情感交际
母婴教育
时尚美容
知识问答
生活知识
搜索
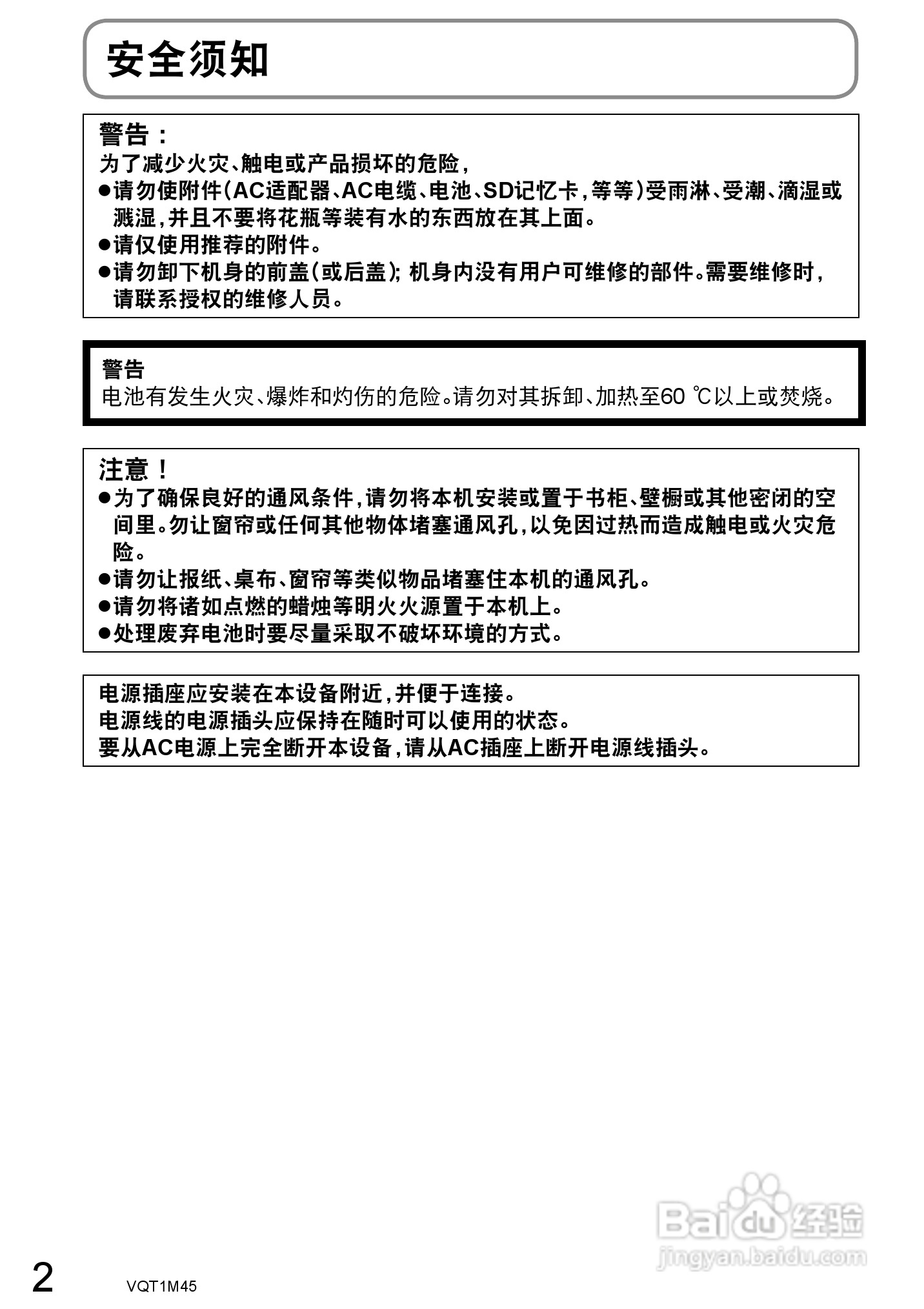
松下SDR-SW28GK数码摄像机使用说明书:[1]
2025-12-31 16:13:11
本篇为《松下SDR-SW28GK数码摄像机使用说明书》,主要介绍该产品的使用方法以及常见故障解决方案。
(共篇)
下一篇:
声明:
本网站引用、摘录或转载内容仅供网站访问者交流或参考,不代表本站立场,如存在版权或非法内容,请联系站长删除,联系邮箱:site.kefu@qq.com。
相关推荐
松下SDR-SW28GK数码摄像机使用说明书:[10]
阅读量:106
松下SDR-SW28GK数码摄像机使用说明书:[7]
阅读量:112
松下SDR-S7GK数码摄像机使用说明书:[1]
阅读量:165
松下SDR-S7GK数码摄像机使用说明书:[2]
阅读量:135
松下SDR-S7GK数码摄像机使用说明书:[3]
阅读量:26
猜你喜欢
乌龟什么时候开始冬眠
犀利的意思是什么
躺椅什么牌子好
我们热爱什么就像什么
flv格式用什么打开
变化莫测的意思
人均可支配收入是什么意思
死缓什么意思
全垒打是什么意思
condition是什么意思
猜你喜欢
胆经什么时候敲
婚宴用什么酒
什么保险品种最好
诲人不倦意思
结婚祝福语大全
祝福生日的话
溺爱的意思
遇人不淑是什么意思
无可奈何是什么意思
春风拂面的意思