小度生活
首页
美食营养
手工爱好
生活家居
返回
小度生活
首页
美食营养
游戏数码
手工爱好
生活家居
健康养生
运动户外
职场理财
情感交际
母婴教育
时尚美容
知识问答
生活知识
生活百科
搜索
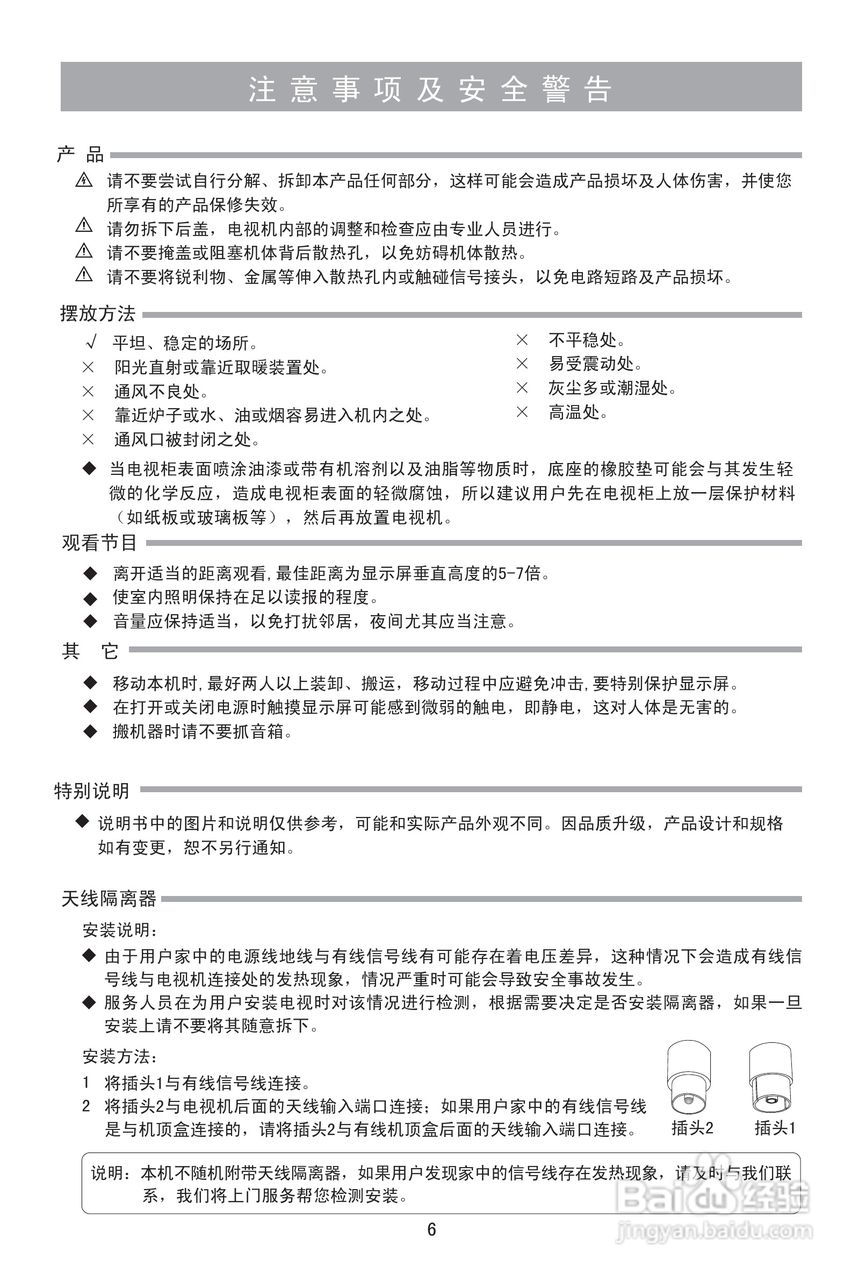
海信LED46XT68G3D液晶彩电使用说明书:[1]
2026-04-22 06:11:29
(共篇)
下一篇:
声明:
本网站引用、摘录或转载内容仅供网站访问者交流或参考,不代表本站立场,如存在版权或非法内容,请联系站长删除,联系邮箱:site.kefu@qq.com。
相关推荐
海信LED46XT68G3D液晶彩电使用说明书:[3]
阅读量:51
海信电视与手机怎么进行多屏互动/投屏
阅读量:81
海信LED46XT68G3D液晶彩电使用说明书:[5]
阅读量:20
海信LED46XT68G3D液晶彩电使用说明书:[4]
阅读量:50
海信LED46XT68G3D液晶彩电使用说明书:[6]
阅读量:27
猜你喜欢
雅人四好指的是什么
摆布的近义词是什么
兔区是什么意思
机制是什么意思
小字加一笔是什么字
臀部疼痛是什么原因
换手率高说明什么
小米是什么米
党的三大作风是什么
补办房产证需要什么手续
猜你喜欢
同等学力什么意思
二百五是什么意思
over什么意思
essence是什么意思
凤毛麟角什么意思
meet是什么意思
调剂是什么意思
news是什么意思
晚安什么意思
手机otg功能是什么