小度生活
首页
美食营养
手工爱好
生活家居
返回
小度生活
首页
美食营养
游戏数码
手工爱好
生活家居
健康养生
运动户外
职场理财
情感交际
母婴教育
时尚美容
知识问答
搜索
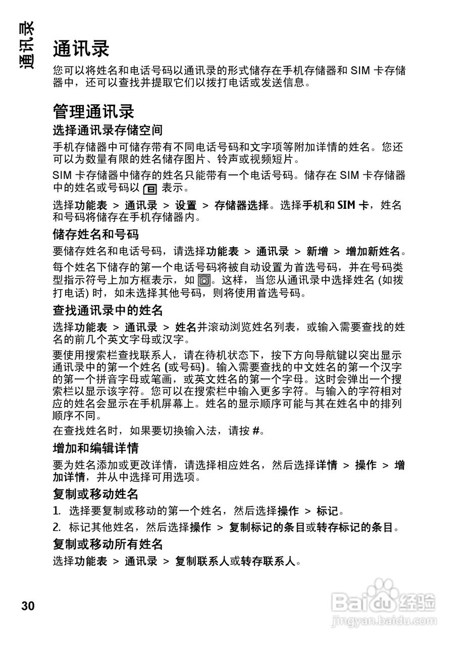
诺基亚Nokia 7510手机使用说明书:[4]
2025-10-14 20:19:20
(共篇)
上一篇:
|
下一篇:
声明:
本网站引用、摘录或转载内容仅供网站访问者交流或参考,不代表本站立场,如存在版权或非法内容,请联系站长删除,联系邮箱:site.kefu@qq.com。
相关推荐
诺基亚Nokia 7510手机使用说明书:[7]
阅读量:126
诺基亚Nokia 5700手机使用说明书:[4]
阅读量:103
诺基亚Nokia N86手机使用说明书:[4]
阅读量:176
诺基亚Nokia E90手机使用说明书:[4]
阅读量:28
诺基亚Nokia 2608手机使用说明书:[4]
阅读量:135
猜你喜欢
是谁家的姑娘是什么歌
小儿磨牙是什么原因
泽是什么意思
汽车双离合是什么意思
雾里看花是什么生肖
winter什么意思
acca是什么
乞巧是什么意思
白色情人节是什么意思
猫粮什么牌子好
猜你喜欢
消失的近义词是什么
abc是什么
鹅蛋脸适合什么发型
舌字加一笔是什么字
海纳百川是什么意思
512是什么意思
question是什么意思
喝蜂蜜有什么好处
s925是什么意思
什么是指数基金