小度生活
首页
美食营养
手工爱好
生活家居
返回
小度生活
首页
美食营养
游戏数码
手工爱好
生活家居
健康养生
运动户外
职场理财
情感交际
母婴教育
时尚美容
知识问答
生活知识
生活百科
搜索
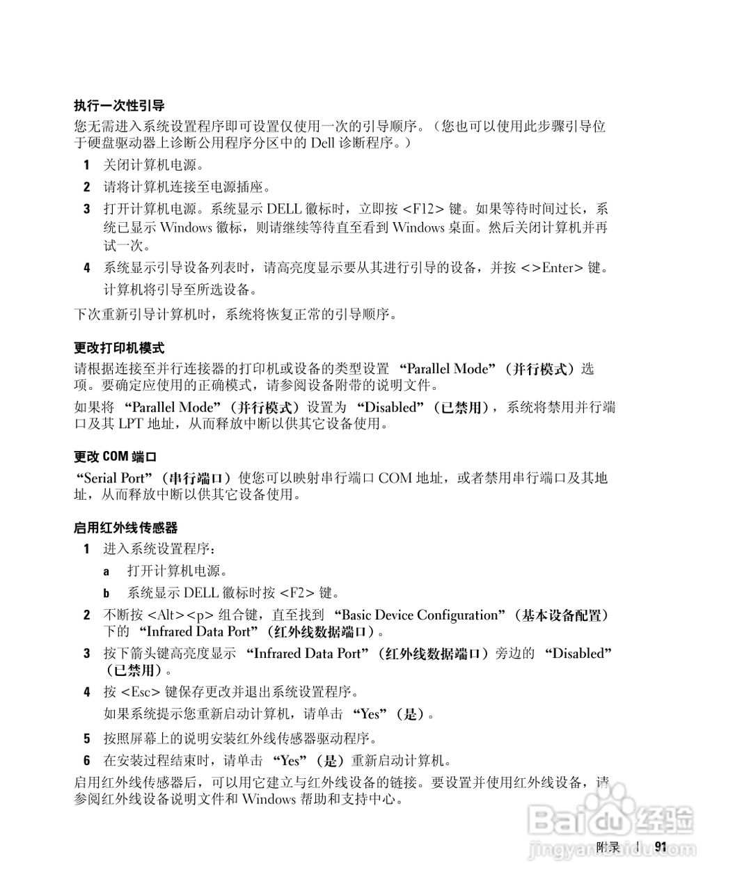
戴尔Inspiron 600m笔记本电脑使用说明书:[10]
2026-05-10 18:27:07
本篇为《戴尔Inspiron 600m笔记本电脑使用说明书》,主要介绍该产品的使用方法以及常见故障解决方案。
(共篇)
上一篇:
|
下一篇:
声明:
本网站引用、摘录或转载内容仅供网站访问者交流或参考,不代表本站立场,如存在版权或非法内容,请联系站长删除,联系邮箱:site.kefu@qq.com。
相关推荐
DELL戴尔Inspiron 600m笔记本电脑使用说明书:[10]
阅读量:70
DELL戴尔Inspiron 600m笔记本电脑使用说明书:[1]
阅读量:135
DELL戴尔Inspiron 600m笔记本电脑使用说明书:[7]
阅读量:80
戴尔inspiron15 7567游戏本开箱晒物
阅读量:98
DELL戴尔Inspiron 600m笔记本电脑使用说明书:[4]
阅读量:46
猜你喜欢
cock什么意思
有什么好看的言情小说
管中窥豹是什么意思
什么热带鱼好看又好养
gj是什么意思
download是什么意思
无硅油是什么意思
cookie什么意思
辣条是什么做的
我国禁毒工作的治本之策是什么
猜你喜欢
九里香的养殖方法
毛利率是什么
518是什么日子
2月13日是什么日子
什么电影最好看
爆震是什么意思
负荆请罪的负是什么意思
综合维生素
维生素c
炖鸡汤放什么调料