小度生活
首页
美食营养
手工爱好
生活家居
返回
小度生活
首页
美食营养
游戏数码
手工爱好
生活家居
健康养生
运动户外
职场理财
情感交际
母婴教育
时尚美容
知识问答
生活知识
搜索
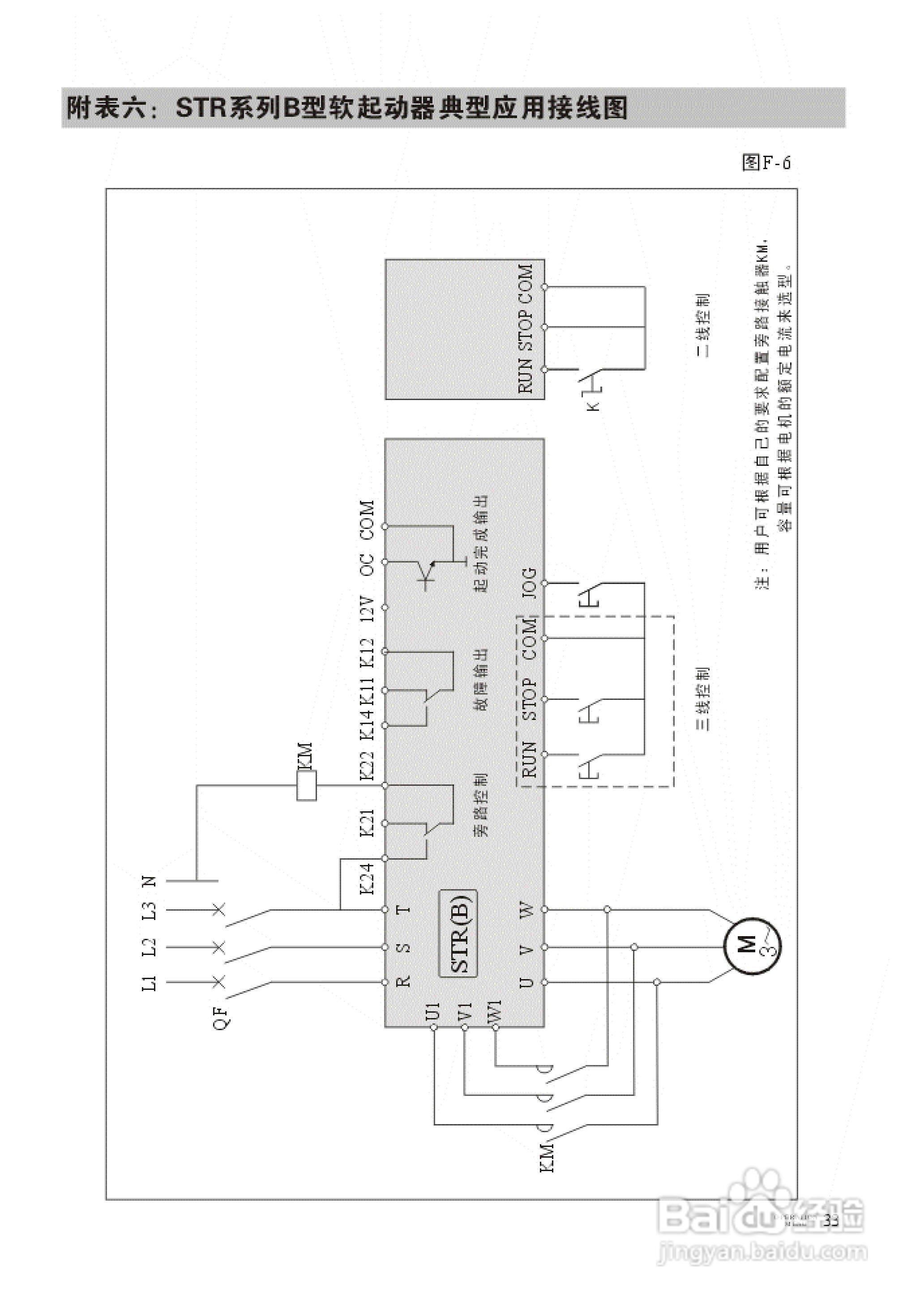
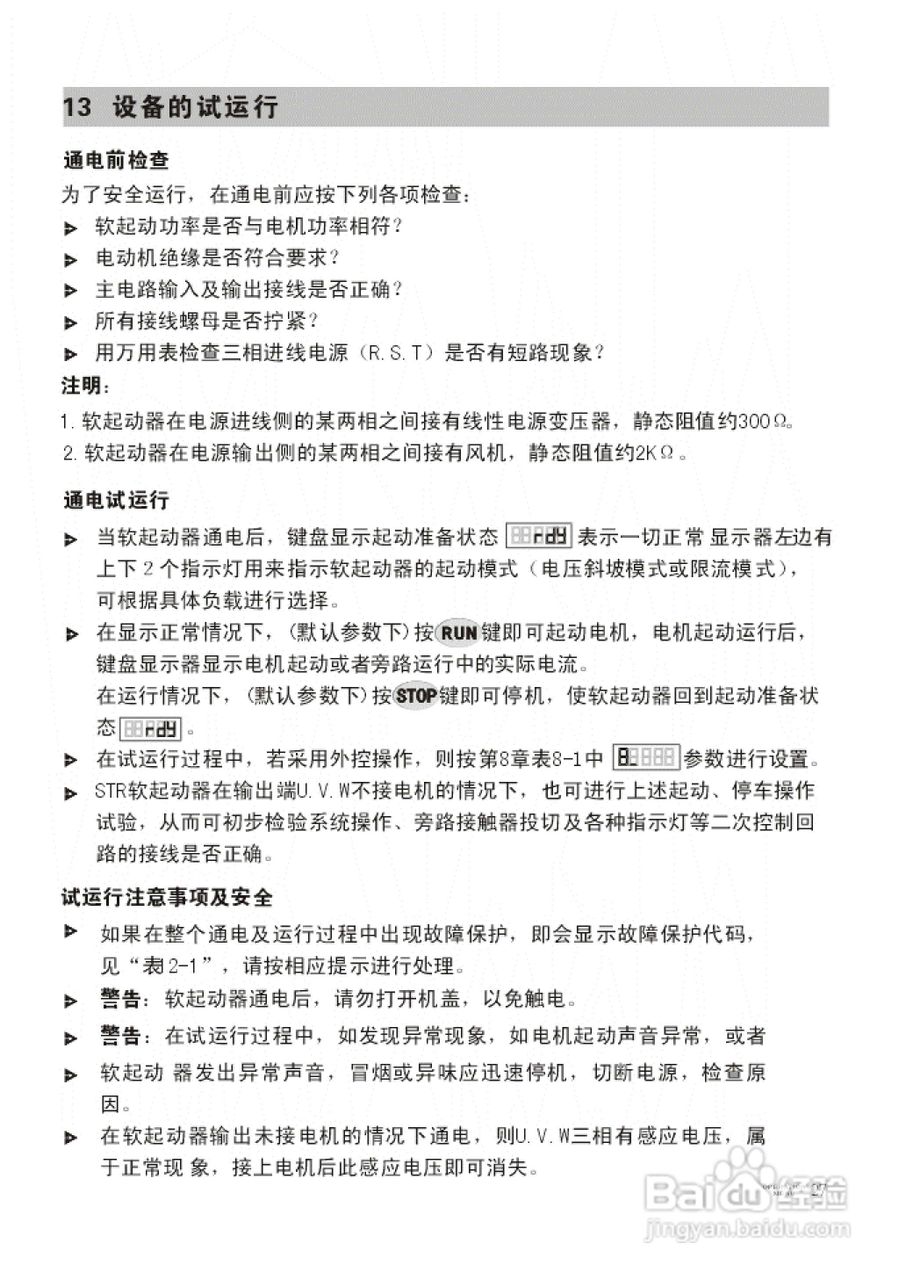
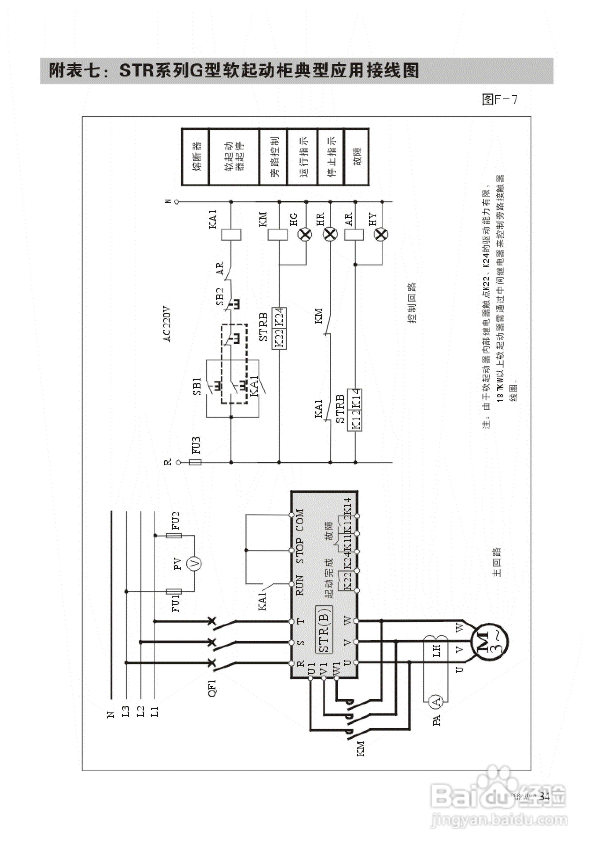
STR系列A/B/G型软起动器说明书V6.3:[4]
2025-11-05 14:58:43
本篇为《STR系列A/B/G型软起动器说明书V6.3》,主要介绍该产品的使用方法以及常见故障解决方案。
(共篇)
上一篇:
声明:
本网站引用、摘录或转载内容仅供网站访问者交流或参考,不代表本站立场,如存在版权或非法内容,请联系站长删除,联系邮箱:site.kefu@qq.com。
相关推荐
孕妇便秘怎么办 7个妙招让你摆脱恼人事儿
阅读量:165
宫颈息肉手术多少钱
阅读量:110
山西旅游攻略自驾游
阅读量:89
房产继承过户流程应该怎么办理?
阅读量:53
登山户外露营注意安全5大事项
阅读量:123
猜你喜欢
好吃的东西
腾讯视频怎么下载视频
无限内购破解游戏大全
周公解梦破解大全
圣诞节用英语怎么写
黄晓明怎么了
鹌鹑蛋的做法家常做法
含有近义词的成语大全
嗓子干咳怎么办
绣球花的养殖方法和注意事项
猜你喜欢
家常汤的100种做法
白发变黑发最好的方法
剪影怎么拍
剩馒头怎么做好吃
田鸡的做法大全
你看起来很好吃
汉堡包英语怎么说
耳机有电流声怎么办
疥疮的最佳治疗方法
十二星座大全