小度生活
首页
美食营养
手工爱好
生活家居
返回
小度生活
首页
美食营养
游戏数码
手工爱好
生活家居
健康养生
运动户外
职场理财
情感交际
母婴教育
时尚美容
知识问答
生活知识
搜索
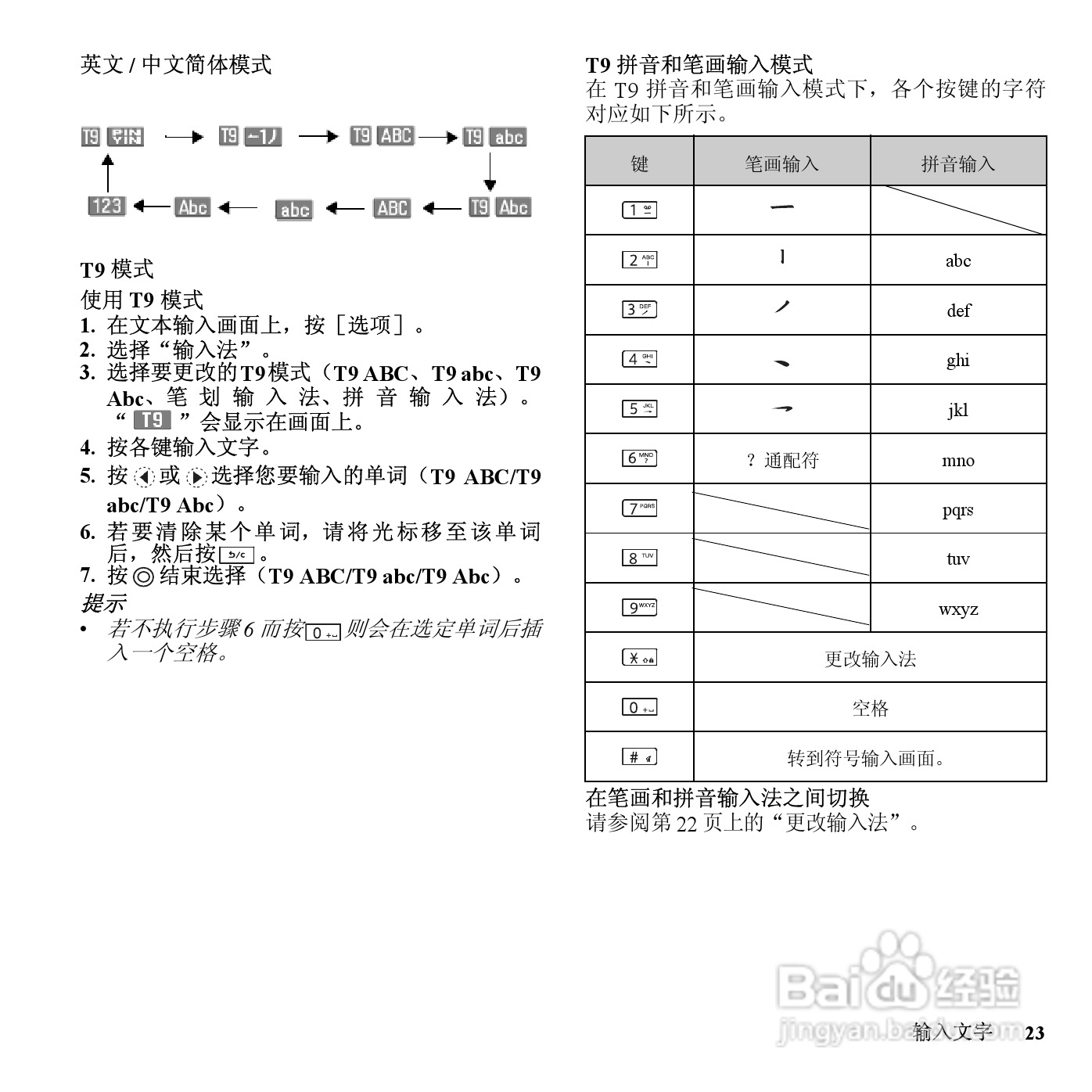
夏普SH9220C手机使用说明书:[3]
2026-02-06 18:28:08
(共篇)
上一篇:
|
下一篇:
声明:
本网站引用、摘录或转载内容仅供网站访问者交流或参考,不代表本站立场,如存在版权或非法内容,请联系站长删除,联系邮箱:site.kefu@qq.com。
相关推荐
夏普SH9220C手机使用说明书:[1]
阅读量:62
夏普SH9220C手机使用说明书:[6]
阅读量:164
夏普SH6228C手机使用说明书:[3]
阅读量:192
夏普802SH手机使用说明书:[3]
阅读量:39
手机怎么给视频添加音乐的三种方法
阅读量:20
猜你喜欢
满二唯一是什么意思
胰腺炎有什么症状
感恩节是什么时候
电子邮件是什么怎么写
什么是弱视
ecp是什么意思
ipv6是什么
微信拍一拍什么意思
霉菌性阴炎的症状用什么药效果好
pop什么意思
猜你喜欢
见红是什么意思
乌龙茶是什么茶
系带是什么
spell是什么意思
双顶径是什么
湿疹是什么原因引起的
bmp是什么意思
cpi是什么
生妻是什么意思
可恶的反义词是什么