小度生活
首页
美食营养
手工爱好
生活家居
返回
小度生活
首页
美食营养
游戏数码
手工爱好
生活家居
健康养生
运动户外
职场理财
情感交际
母婴教育
时尚美容
搜索
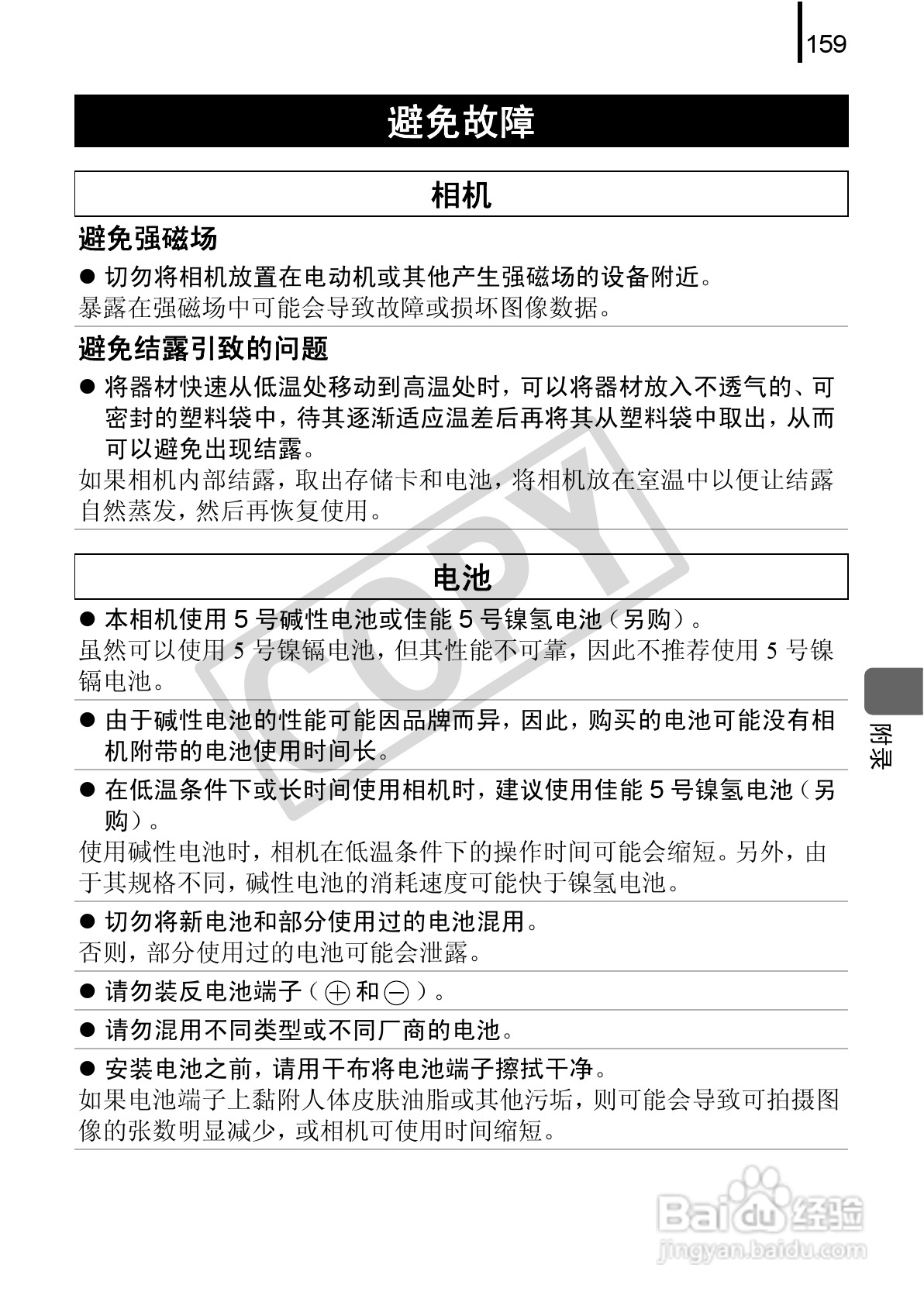
佳能PowerShot A590 IS数码相机使用说明书:[17]
2025-11-05 21:20:07
本篇为《佳能PowerShot A590 IS数码相机使用说明书》,主要介绍该产品的使用方法以及常见故障解决方案。
(共篇)
上一篇:
|
下一篇:
声明:
本网站引用、摘录或转载内容仅供网站访问者交流或参考,不代表本站立场,如存在版权或非法内容,请联系站长删除,联系邮箱:site.kefu@qq.com。
相关推荐
佳能PowerShot A590 IS数码相机使用说明书:[16]
阅读量:142
佳能PowerShot A590 IS数码相机使用说明书:[11]
阅读量:94
数码相机单反相机传感器清洁
阅读量:35
佳能PowerShot A590 IS数码相机使用说明书:[12]
阅读量:156
佳能PowerShot A590 IS数码相机使用说明书:[14]
阅读量:39
猜你喜欢
精美的反义词是什么
联通查流量发什么短信
口淡无味是什么原因
什么的变化
电销是什么
文联是什么单位
10月7日是什么星座
青岛有什么大学
1962年属什么生肖
汽车扭矩是什么意思
猜你喜欢
cosplay什么意思呀
limit是什么意思
鳞状上皮细胞高是什么原因
和蔼的反义词是什么
拍身份证照片穿什么颜色衣服
什么是绩效工资
什么的宇宙
杀猪盘是什么意思
拨冗是什么意思
梅毒是什么