小度生活
首页
美食营养
手工爱好
生活家居
返回
小度生活
首页
美食营养
游戏数码
手工爱好
生活家居
健康养生
运动户外
职场理财
情感交际
母婴教育
时尚美容
知识问答
生活知识
搜索
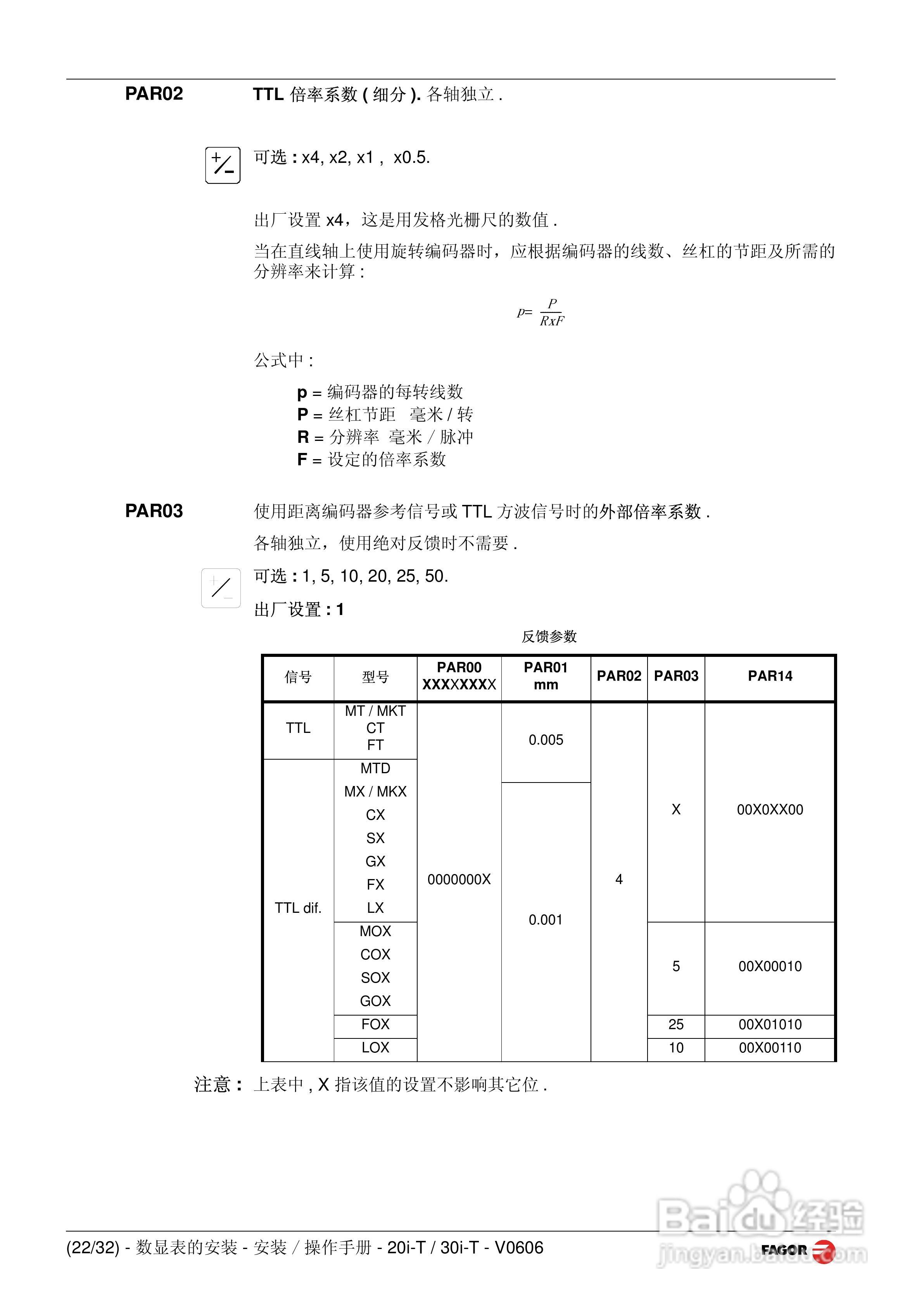
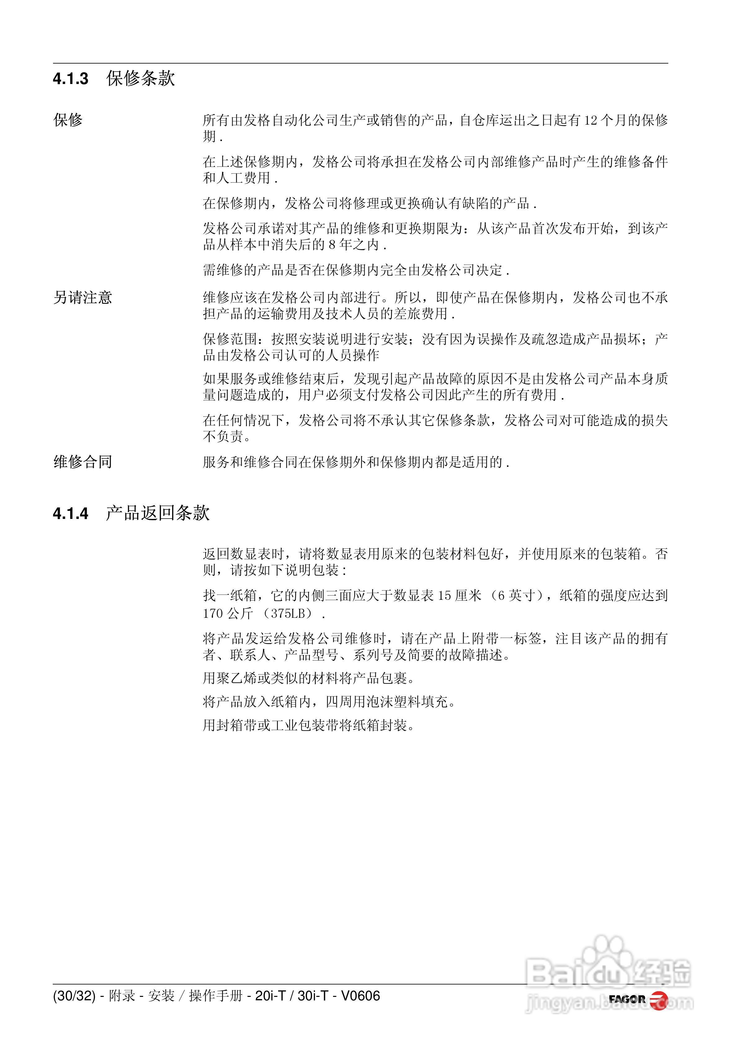
发格20i-T/30i-T数显表安装操作手册:[3]
2025-12-31 14:27:16
本篇为《发格20i-T/30i-T数显表安装操作手册》,主要介绍该产品的使用方法以及常见故障解决方案。
(共篇)
上一篇:
|
下一篇:
声明:
本网站引用、摘录或转载内容仅供网站访问者交流或参考,不代表本站立场,如存在版权或非法内容,请联系站长删除,联系邮箱:site.kefu@qq.com。
相关推荐
FAGOR 20i-M/30i-M 20i-M B/30i-M B数显表操作手册:[3]
阅读量:86
FAGOR 20i-M/30i-M 20i-M B/30i-M B数显表操作手册:[1]
阅读量:122
FAGOR 20i-M/30i-M 20i-M B/30i-M B数显表操作手册:[2]
阅读量:53
FAGOR 20i-M/30i-M 20i-M B/30i-M B数显表操作手册:[4]
阅读量:74
电流数显表的使用方法
阅读量:25
猜你喜欢
微信头像怎么设置
怎么消除鱼尾纹
肇事逃逸怎么处理
脸上脱皮怎么办
手上的茧子怎么去掉
脸肿怎么回事
海马怎么吃
罗马数字2怎么打
长安欧尚怎么样
怎么写毛笔字
猜你喜欢
江西财经职业学院怎么样
嘴唇干裂怎么办
干发帽怎么用
minutes怎么读
qq人脸识别怎么解除
小叶增生怎么办
公式编辑器怎么用
宜信公司怎么样
黑眼圈怎么回事
怎么看主板型号