小度生活
首页
美食营养
手工爱好
生活家居
返回
小度生活
首页
美食营养
游戏数码
手工爱好
生活家居
健康养生
运动户外
职场理财
情感交际
母婴教育
时尚美容
知识问答
生活知识
搜索
优派PJD7383投影机使用说明书:[1]
2026-02-17 11:40:24
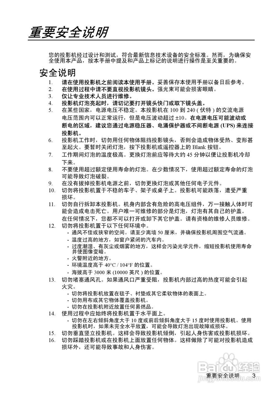
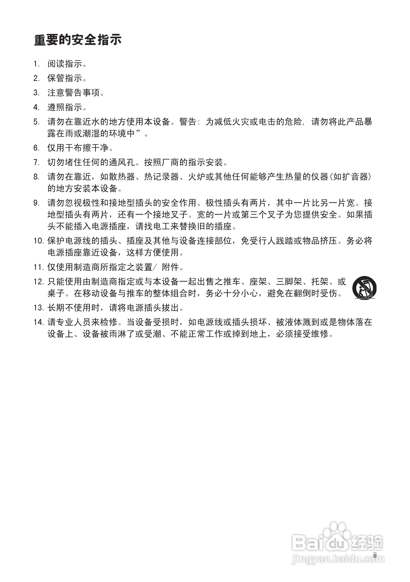
本篇为《优派PJD7383投影机使用说明书》,主要介绍该产品的使用方法以及常见故障解决方案。
(共篇)
下一篇:
声明:
本网站引用、摘录或转载内容仅供网站访问者交流或参考,不代表本站立场,如存在版权或非法内容,请联系站长删除,联系邮箱:site.kefu@qq.com。
相关推荐
SQ-3C双频激电仪使用说明书:[5]
阅读量:190
EHIGH恒高UWB疫情防控系统操作指南
阅读量:196
jqs.exe是什么进程
阅读量:178
Windows 10 20H1快速预览18922版系统更新教程
阅读量:192
如何给GPRS DTU,CM3160P/EP进行配置
阅读量:121
猜你喜欢
mix是什么意思
九价疫苗是什么意思
一匹马的标志是什么车
什么是红颜知己
教师节送什么礼物给老师好
gg什么意思
佛系是什么意思
病娇是什么意思
猫草是什么
steam什么意思
猜你喜欢
送给不值一提的过去是什么歌
长亭外古道边是什么歌
3月13日是什么星座
称赞的反义词是什么
神兽是什么意思
蓝色代表什么
赖文峰现在是什么情况
271是什么意思
军长是什么级别
9月12日是什么星座