小度生活
首页
美食营养
手工爱好
生活家居
返回
小度生活
首页
美食营养
游戏数码
手工爱好
生活家居
健康养生
运动户外
职场理财
情感交际
母婴教育
时尚美容
知识问答
生活知识
生活百科
搜索
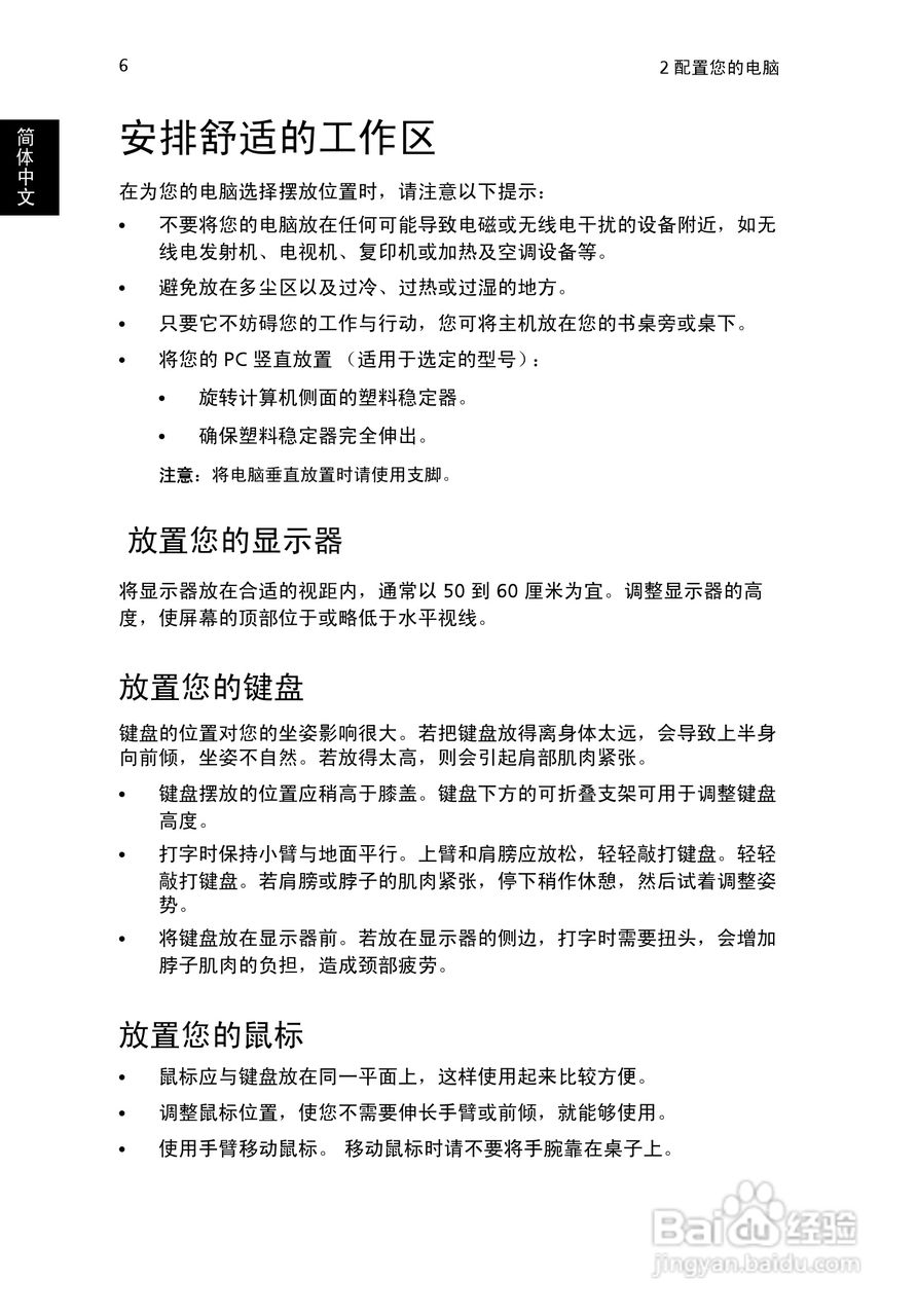
ACER宏基Veriton S680G计算机说明书:[2]
2026-05-11 04:51:39
本篇为《ACER宏基Veriton S680G计算机说明书》,主要介绍该产品的使用方法以及常见故障解决方案。
(共篇)
上一篇:
|
下一篇:
声明:
本网站引用、摘录或转载内容仅供网站访问者交流或参考,不代表本站立场,如存在版权或非法内容,请联系站长删除,联系邮箱:site.kefu@qq.com。
相关推荐
ACER宏基Veriton M490G计算机说明书:[2]
阅读量:35
ACER宏基Veriton M288计算机说明书:[2]
阅读量:58
ACER宏基Veriton M420G计算机说明书:[2]
阅读量:73
ACER宏基Veriton L410G计算机说明书:[2]
阅读量:107
ACER宏基Veriton M2610计算机说明书:[2]
阅读量:70
猜你喜欢
青岛生活在线
文件被删除怎么恢复
大腿疼痛是什么原因
陌陌如何约炮
组织生活会制度
笃定是什么意思
车贴怎么去掉
我的五年私奴生活
得力验钞机怎么升级
电脑发热怎么办
猜你喜欢
窦性心动过缓是什么意思
如何学好口语
干将莫邪的热恋生活
全民wifi怎么用
网站根目录怎么找
福克斯1.0t怎么样
如何开一家花店
肺炎如何治疗
数学与生活作品
仲裁是什么意思