小度生活
首页
美食营养
手工爱好
生活家居
返回
小度生活
首页
美食营养
游戏数码
手工爱好
生活家居
健康养生
运动户外
职场理财
情感交际
母婴教育
时尚美容
知识问答
生活知识
生活百科
搜索
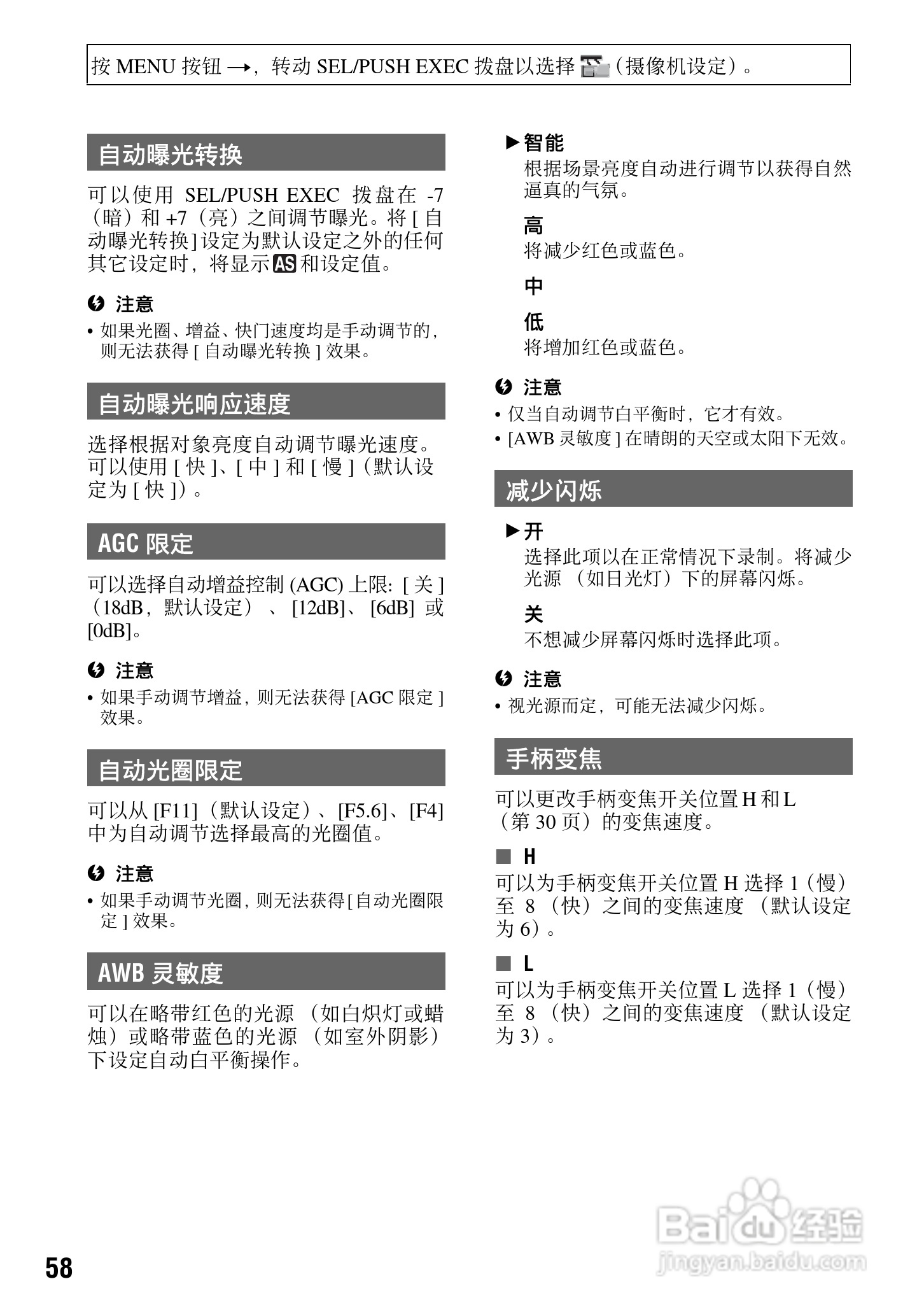
索尼HDR-FX7E数码摄像机使用说明书:[6]
2026-03-26 14:27:45
本篇为《索尼HDR-FX7E数码摄像机使用说明书》,主要介绍该产品的使用方法以及常见故障解决方案。
(共篇)
上一篇:
|
下一篇:
声明:
本网站引用、摘录或转载内容仅供网站访问者交流或参考,不代表本站立场,如存在版权或非法内容,请联系站长删除,联系邮箱:site.kefu@qq.com。
相关推荐
索尼HDR-FX7E数码摄像机使用说明书:[5]
阅读量:142
索尼HDR-FX7E数码摄像机使用说明书:[4]
阅读量:60
索尼a7微单使用技巧
阅读量:40
索尼HDR-FX7E数码摄像机使用说明书:[11]
阅读量:169
索尼HDR-FX7E数码摄像机使用说明书:[13]
阅读量:189
猜你喜欢
宋应星的著作是什么
什么猫不掉毛
父亲节什么时候
put是什么意思
icc是什么
社保卡有什么用
北上资金指的是什么
豆腐不能和什么一起吃
庆余年第二季什么时候上映
自由基是什么
猜你喜欢
lpr利率是什么意思
产检都检查什么
富时中国a50指数是什么意思
1月5日是什么星座
team什么意思
放鸽子是什么意思
鹅蛋脸适合什么刘海
ts什么意思
洗衣机什么牌子好
七夕节是什么节日