小度生活
首页
美食营养
手工爱好
生活家居
返回
小度生活
首页
美食营养
游戏数码
手工爱好
生活家居
健康养生
运动户外
职场理财
情感交际
母婴教育
时尚美容
知识问答
生活知识
生活百科
搜索
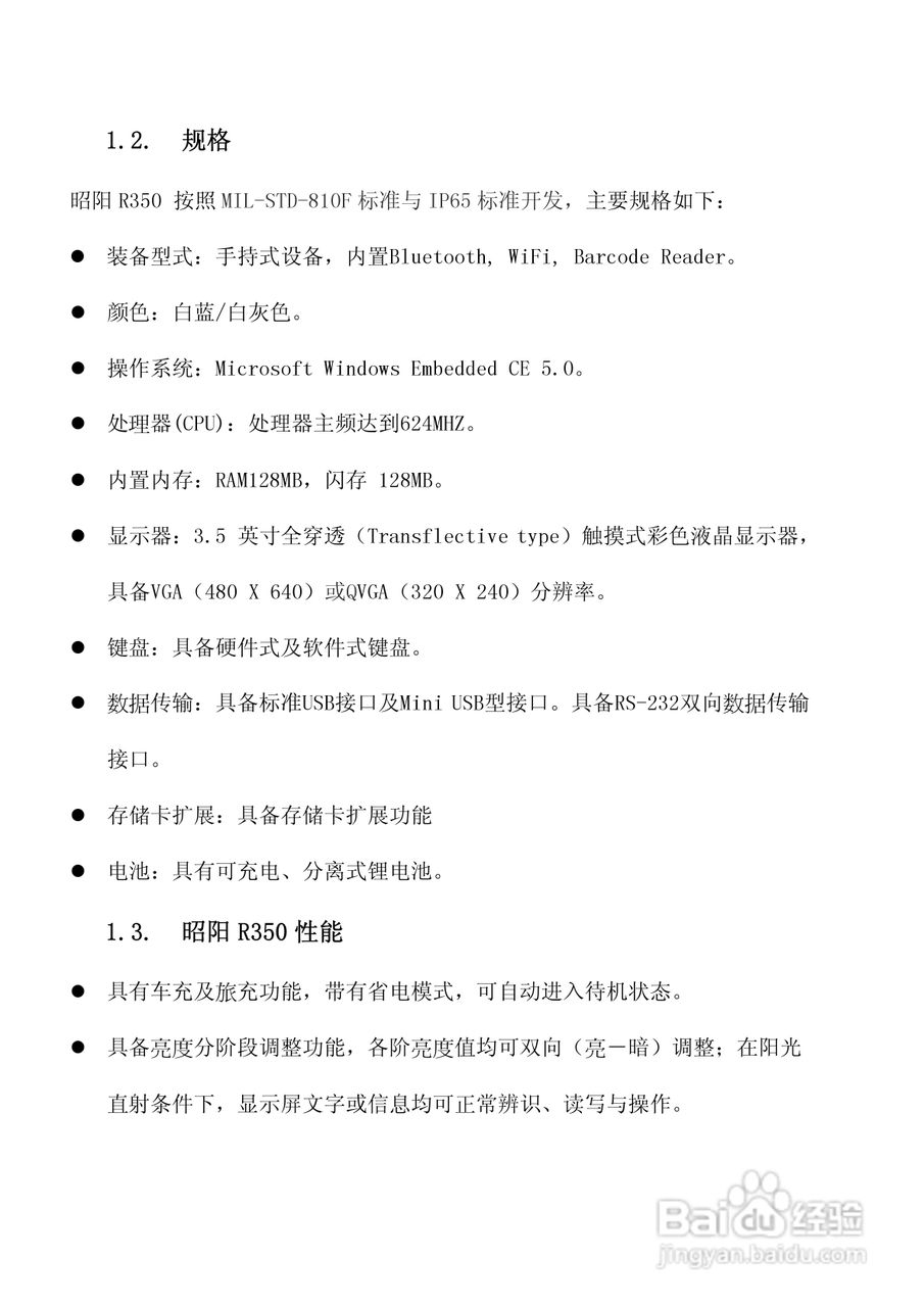
联想R350笔记本电脑使用说明书:[1]
2026-03-29 02:50:00
本篇为《联想R350笔记本电脑使用说明书》,主要介绍该产品的使用方法以及常见故障解决方案。
(共篇)
下一篇:
声明:
本网站引用、摘录或转载内容仅供网站访问者交流或参考,不代表本站立场,如存在版权或非法内容,请联系站长删除,联系邮箱:site.kefu@qq.com。
相关推荐
联想1+1笔记本电脑使用说明书:[3]
阅读量:63
联想1+1笔记本电脑使用说明书:[2]
阅读量:54
方正R350笔记本电脑简使用说明书:[5]
阅读量:54
笔记本电脑如何连接wifi
阅读量:59
笔记本电脑键盘锁住了怎么解锁
阅读量:79
猜你喜欢
离异是什么意思
高山茶的功效与作用
什么是电话销售
在地下城寻求邂逅是否搞错了什么第二季
什么是因特网
云南白药粉的作用
愤青什么意思
心急如焚的意思
百合粉的功效与作用
中药柴胡的功效与作用
猜你喜欢
拍拖是什么意思
感触是什么意思
afraid是什么意思
老人机什么牌子质量好
提单的作用
tg是什么意思
核苷酸的作用
融资租赁是什么意思
井井有条的意思
verify什么意思