小度生活
首页
美食营养
手工爱好
生活家居
返回
小度生活
首页
美食营养
游戏数码
手工爱好
生活家居
健康养生
运动户外
职场理财
情感交际
母婴教育
时尚美容
知识问答
生活知识
搜索
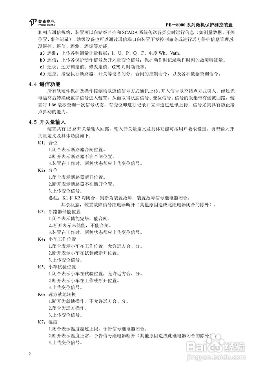
PE-8000系列微机保护测控装置使用说明书:[1]
2025-10-21 04:28:23
本篇为《PE-8000系列微机保护测控装置使用说明书》,主要介绍该产品的使用方法以及常见故障解决方案。
(共篇)
下一篇:
声明:
本网站引用、摘录或转载内容仅供网站访问者交流或参考,不代表本站立场,如存在版权或非法内容,请联系站长删除,联系邮箱:site.kefu@qq.com。
相关推荐
PE-8000系列微机保护测控装置使用说明书:[6]
阅读量:159
NF-800系列微机保护测控装置及系统使用说明书:[3]
阅读量:96
NF-800系列微机保护测控装置及系统使用说明书:[2]
阅读量:109
WXH-820A微机线路保护测控装置技术及使用说明书:[1]
阅读量:43
使用说明书封面怎么做
阅读量:187
猜你喜欢
寻找什么的作文
领导生日送什么礼物
食髓知味什么意思
猥琐的意思
网站你懂我意思吧
bathroom是什么意思
扫描枪什么牌子好
dept是什么意思
读什么专业好
优衣库什么意思
猜你喜欢
领袖的意思
潜心的意思
number是什么意思
信奉的意思
vegetables是什么意思
lpr是什么意思
打新股是什么意思
echo是什么意思
工作996是什么意思
什么时候换挡