小度生活
首页
美食营养
手工爱好
生活家居
返回
小度生活
首页
美食营养
游戏数码
手工爱好
生活家居
健康养生
运动户外
职场理财
情感交际
母婴教育
时尚美容
知识问答
生活知识
搜索
鹏智PEX-3000微机励磁调节装置说明书:[1]
2026-01-13 08:18:21
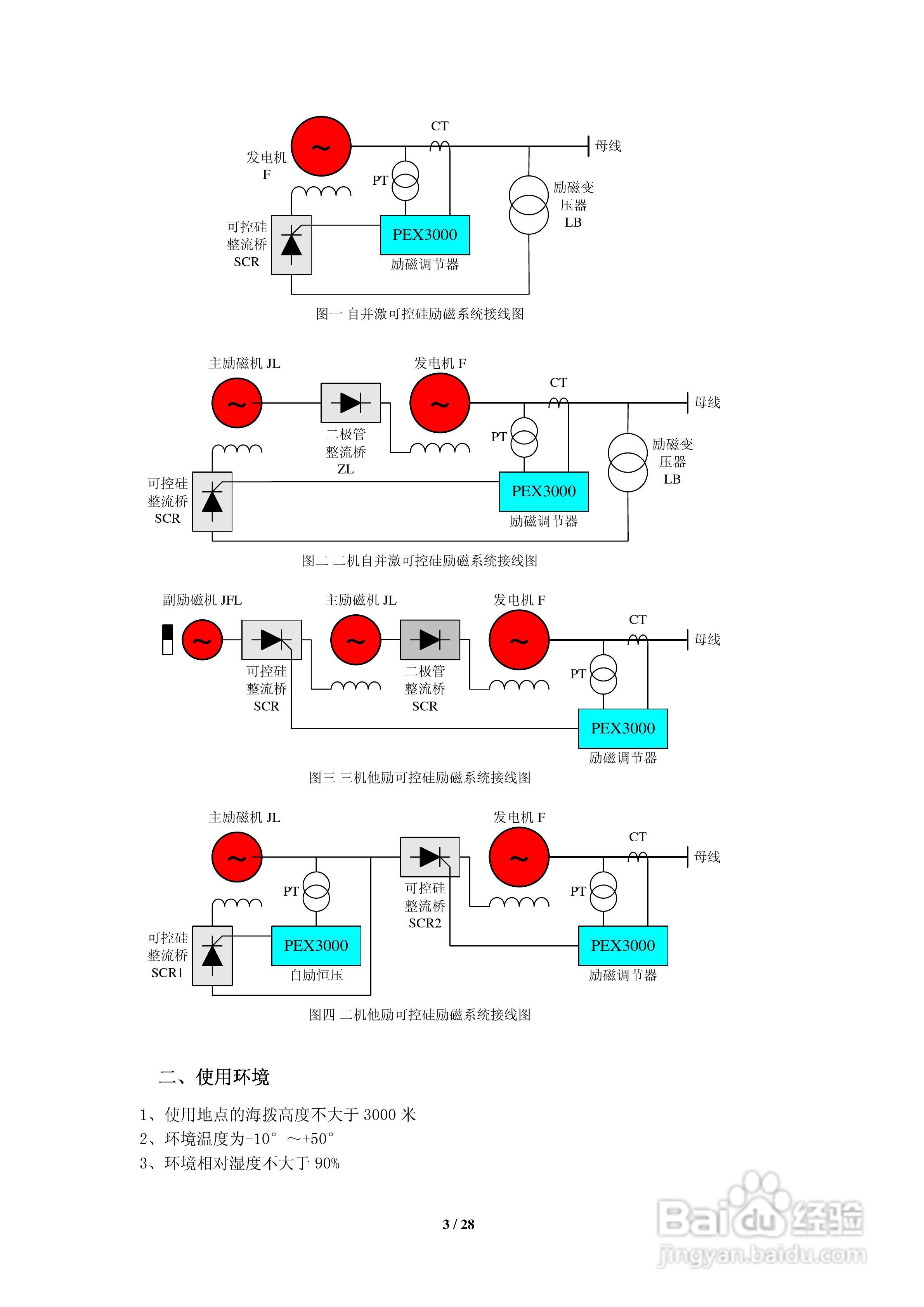
本篇为《鹏智PEX-3000微机励磁调节装置说明书》,主要介绍该产品的使用方法以及常见故障解决方案。
(共篇)
下一篇:
声明:
本网站引用、摘录或转载内容仅供网站访问者交流或参考,不代表本站立场,如存在版权或非法内容,请联系站长删除,联系邮箱:site.kefu@qq.com。
相关推荐
鹏智PEX-3000微机励磁调节装置说明书:[2]
阅读量:44
SEC2000微机励磁调节装置说明书:[1]
阅读量:135
SEC2000微机励磁调节装置说明书:[2]
阅读量:108
DLCT微机励磁控制器操作说明书:[1]
阅读量:120
GER6000T同步电动机励磁调节装置技术说明书:[1]
阅读量:57
猜你喜欢
貌合神离是什么意思
apartment是什么意思
户籍登记日期是什么
柠檬蜂蜜水的做法腌制
一泻千里是什么意思
height是什么意思
广西有什么特产
少将是什么级别
黑鱼养殖技术
无线ap是什么
猜你喜欢
红颜知己什么意思
小龙虾养殖
下一次阅兵是什么时候
knife什么意思
大花蕙兰的养殖方法和注意事项
ie是什么
指日可待是什么意思
孔夫子搬家歇后语下一句是什么
资源不足是什么意思
鳜鱼养殖