小度生活
首页
美食营养
手工爱好
生活家居
返回
小度生活
首页
美食营养
游戏数码
手工爱好
生活家居
健康养生
运动户外
职场理财
情感交际
母婴教育
时尚美容
知识问答
生活知识
搜索
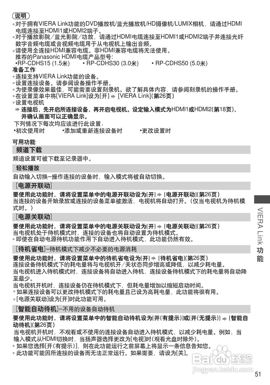
松下TH-P50C33C等离子彩电使用说明书:[6]
2025-10-22 22:59:41
(共篇)
上一篇:
|
下一篇:
声明:
本网站引用、摘录或转载内容仅供网站访问者交流或参考,不代表本站立场,如存在版权或非法内容,请联系站长删除,联系邮箱:site.kefu@qq.com。
相关推荐
松下TH-P50C33C等离子彩电使用说明书:[5]
阅读量:59
松下TH-P50S25C等离子彩电使用说明书:[6]
阅读量:54
松下TH-P42C33C等离子彩电使用说明书:[6]
阅读量:90
松下TH-P46S25C等离子彩电使用说明书:[6]
阅读量:154
松下TH-P42U20C等离子彩电使用说明书:[6]
阅读量:96
猜你喜欢
出品人是干什么的
什么是erp系统
雅人四好指的是什么
stand是什么意思
读数和写数都从什么位起
梦见小女孩是什么意思
sci是什么意思
龙涎香是什么东西
售罄是什么意思
dll文件是什么
猜你喜欢
天什么地什么
pve和pvp是什么意思
勇敢的反义词是什么
天上人间吞拿鱼是什么意思
father是什么意思
5月27日是什么星座
呼吸困难是什么原因
adobe是什么软件
alpha什么意思
lpl是什么意思