小度生活
首页
美食营养
手工爱好
生活家居
返回
小度生活
首页
美食营养
游戏数码
手工爱好
生活家居
健康养生
运动户外
职场理财
情感交际
母婴教育
时尚美容
知识问答
生活知识
搜索
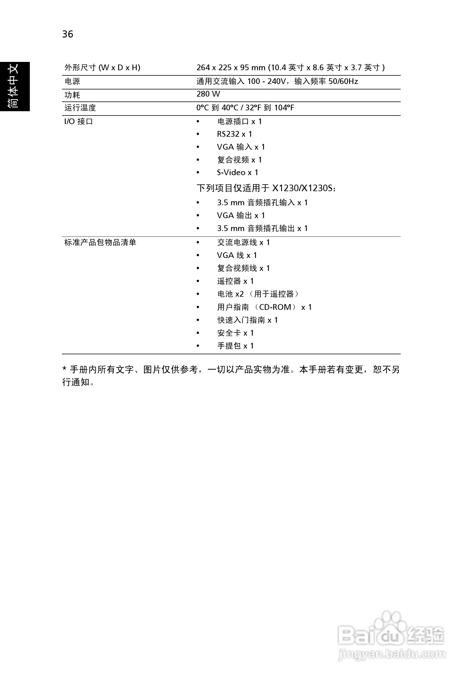
宏基X1130投影机使用说明书:[5]
2026-01-19 01:41:50
本篇为《宏基X1130投影机使用说明书》,主要介绍该产品的使用方法以及常见故障解决方案。
(共篇)
上一篇:
|
下一篇:
声明:
本网站引用、摘录或转载内容仅供网站访问者交流或参考,不代表本站立场,如存在版权或非法内容,请联系站长删除,联系邮箱:site.kefu@qq.com。
相关推荐
宏基X1130投影机使用说明书:[6]
阅读量:150
使用说明书封面怎么做
阅读量:163
使用说明书wf2651使用指南
阅读量:33
宏碁X1130PA投影机使用说明书:[6]
阅读量:97
宏基X1130投影机使用说明书:[1]
阅读量:132
猜你喜欢
怎么换照片底色
上海对外经贸大学怎么样
输卵管堵塞怎么治疗好
特殊符号怎么输入
长青春痘怎么消除
布洛芬缓释胶囊怎么样
魔芋粉怎么吃
小宝宝发烧怎么办
结婚证丢了怎么办
今年中秋怎么放假
猜你喜欢
中秋节英语怎么说
贷款的利息怎么算
怎么洗脸
手机黑屏是怎么回事
怎么快速消除黑眼圈
琥珀是怎么形成的
烂嘴角是怎么回事
孕妇牙痛怎么办
胳膊肌肉酸痛怎么办
高血脂怎么治疗