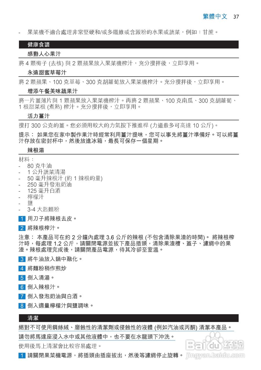
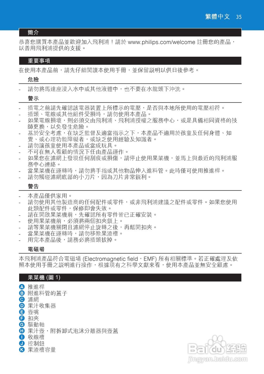
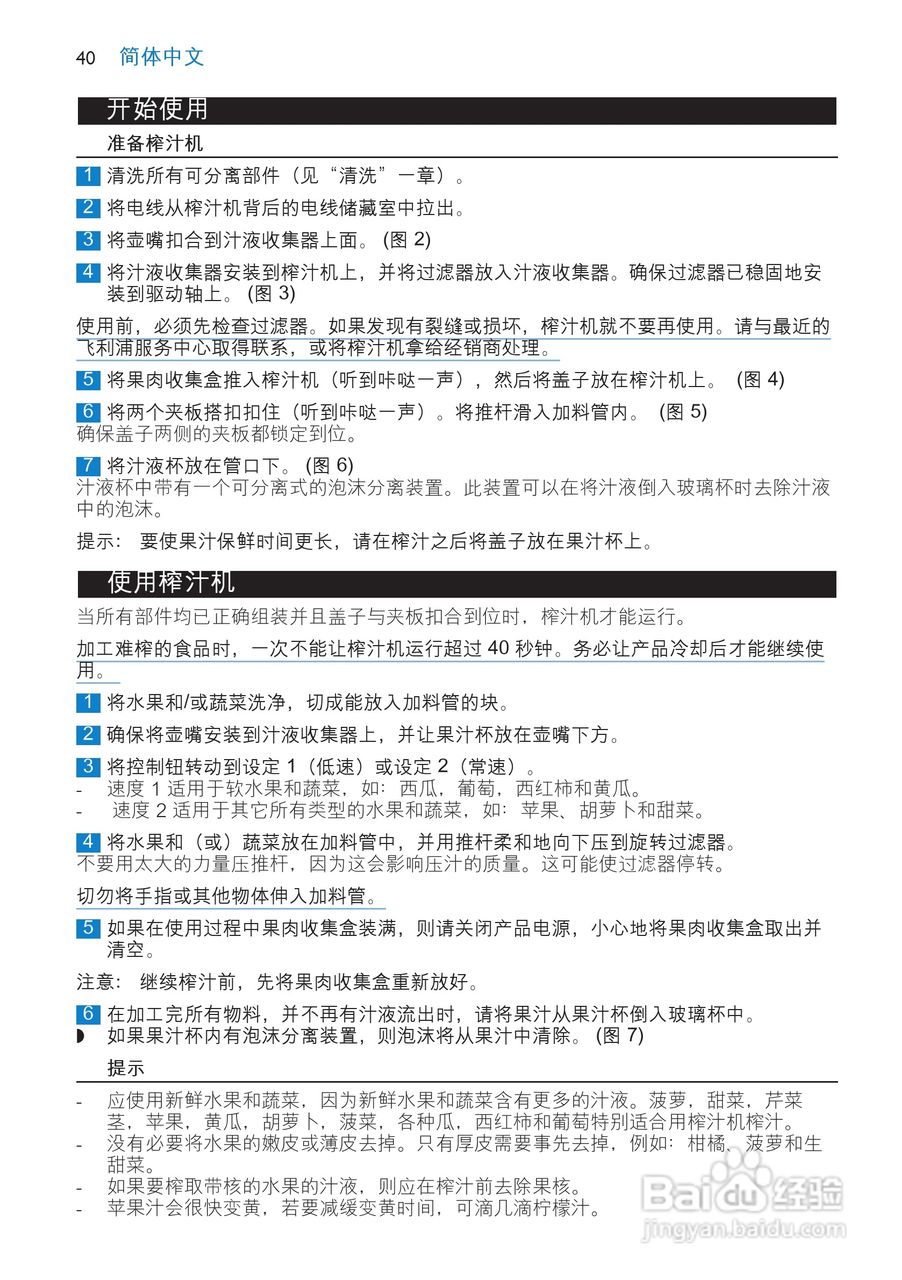
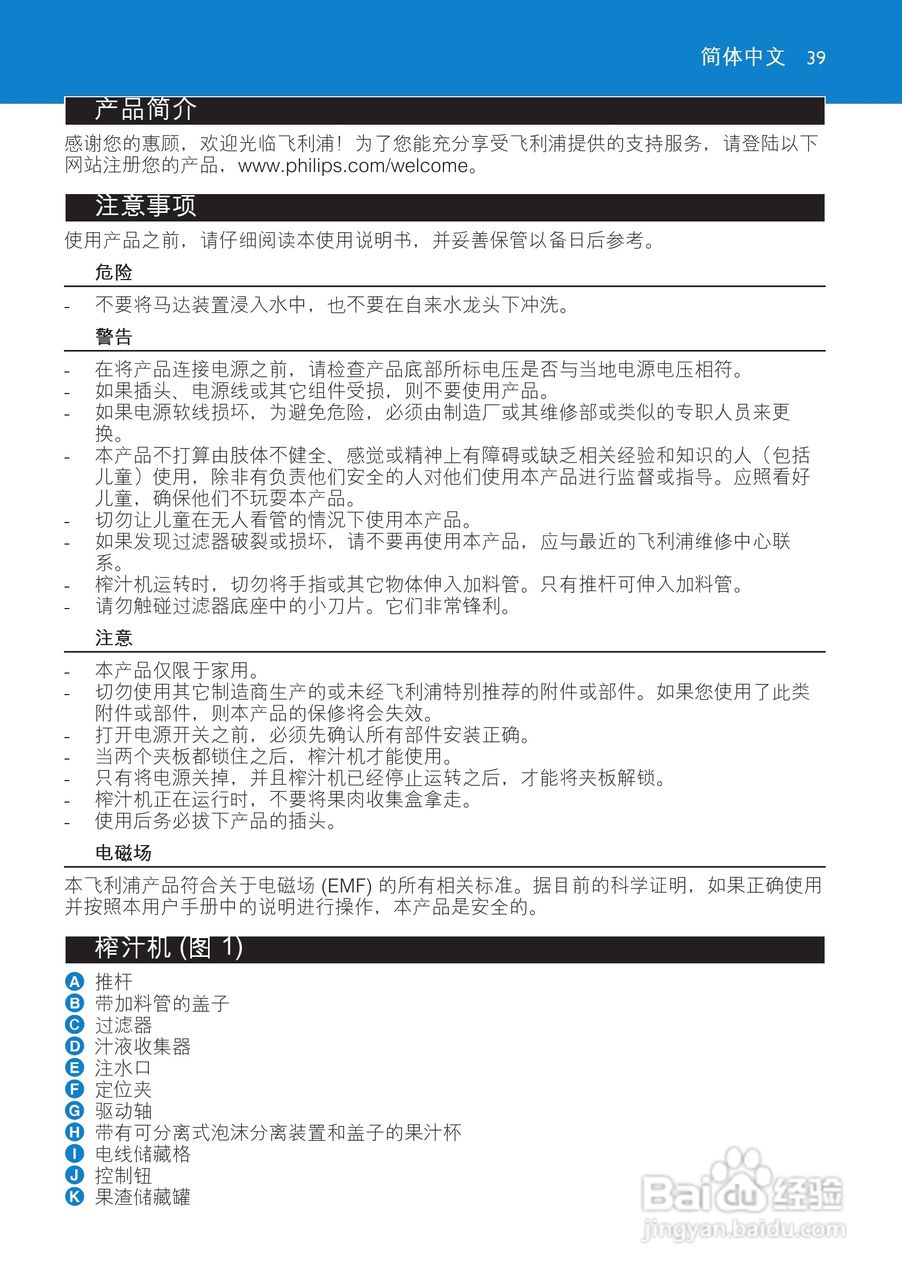
小度生活
首页
美食营养
手工爱好
生活家居
返回
小度生活
首页
美食营养
游戏数码
手工爱好
生活家居
健康养生
运动户外
职场理财
情感交际
母婴教育
时尚美容
知识问答
搜索
飞利浦HR1854榨汁机使用说明书:[4]
2025-11-22 02:39:04
(共篇)
上一篇:
|
下一篇:
声明:
本网站引用、摘录或转载内容仅供网站访问者交流或参考,不代表本站立场,如存在版权或非法内容,请联系站长删除,联系邮箱:site.kefu@qq.com。
相关推荐
华硕ET231一体机一键u盘装系统win8教程
阅读量:80
华三交换机DR814形说明书:[1]
阅读量:158
EKZ9000系列隔离式安全栅使用说明书:[2]
阅读量:108
自适应网卡BL-P8168安装方法和步骤
阅读量:140
高速FLEX贴片机KE-2050/2060操作说明书:[5]
阅读量:130
猜你喜欢
什么是期货
杨枝甘露是什么
你爱我吗当然爱了是什么歌
dove什么意思
吹箫是什么意思
怕冷是什么原因怎么调理
computer是什么意思
天高地阔的意思是什么
官宣是什么意思
老司机是什么意思
猜你喜欢
银行账号是什么
1975年属什么生肖
pic是什么意思
到底的近义词是什么
张家辉和张学友是什么关系
wednesday是什么意思
洗礼是什么意思
999是什么意思
眼睛模糊是什么原因引起的
this是什么意思