小度生活
首页
美食营养
手工爱好
生活家居
返回
小度生活
首页
美食营养
游戏数码
手工爱好
生活家居
健康养生
运动户外
职场理财
情感交际
母婴教育
时尚美容
知识问答
生活知识
生活百科
搜索
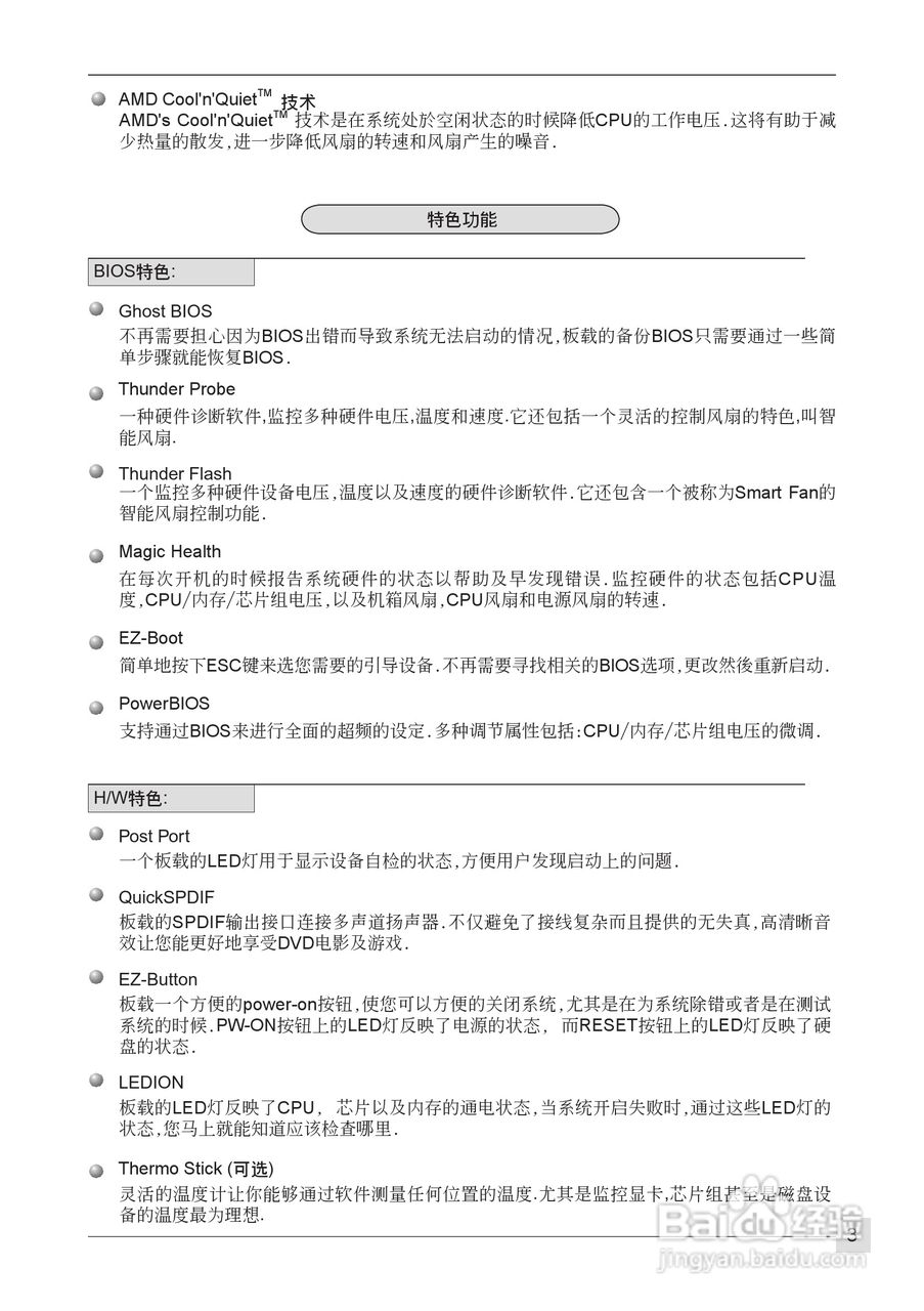
磐正AF550 Pro型主板说明书:[1]
2026-04-22 08:45:37
本篇为《磐正AF550 Pro型主板说明书》,主要介绍该产品的使用方法以及常见故障解决方案。
(共篇)
下一篇:
声明:
本网站引用、摘录或转载内容仅供网站访问者交流或参考,不代表本站立场,如存在版权或非法内容,请联系站长删除,联系邮箱:site.kefu@qq.com。
相关推荐
磐正AF550T Pro型主板说明书:[1]
阅读量:64
磐正AF550 Pro型主板说明书:[5]
阅读量:75
磐正AF550T Pro型主板说明书:[3]
阅读量:94
磐正主板u盘安装win7系统教程
阅读量:168
磐正主板怎么用u盘安装win7系统
阅读量:44
猜你喜欢
青鱼怎么做好吃
closet怎么读
芥菜丝的腌制方法大全
凉面怎么做好吃
科学方法论
谢谢图片大全 图片
搜索引擎大全
肠粘连的治疗方法
红烧蹄膀的家常做法
美白的方法
猜你喜欢
家常便饭菜谱
卷心菜怎么做好吃
淘宝怎么推广
乳房怎么变大
乘法口诀速记方法
脸上长黄褐斑怎么办
中国传统节日大全表
重铬酸钾怎么读
队名和口号大全
说明方法有哪几种