小度生活
首页
美食营养
手工爱好
生活家居
返回
小度生活
首页
美食营养
游戏数码
手工爱好
生活家居
健康养生
运动户外
职场理财
情感交际
母婴教育
时尚美容
知识问答
生活知识
生活百科
搜索
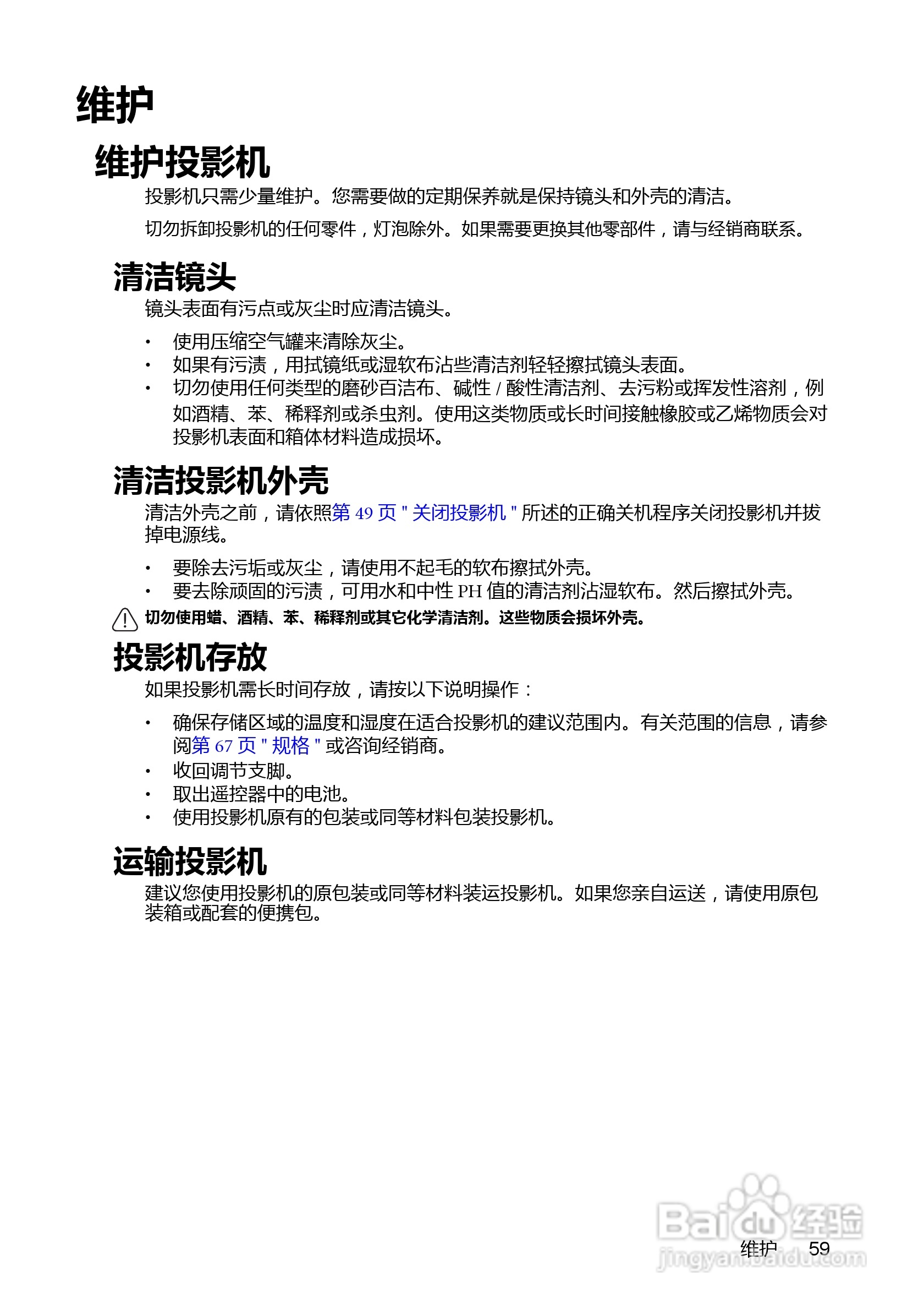
明基MX761投影机使用说明书:[6]
2026-03-25 14:43:53
本篇为《明基MX761投影机使用说明书》,主要介绍该产品的使用方法以及常见故障解决方案。
(共篇)
上一篇:
|
下一篇:
声明:
本网站引用、摘录或转载内容仅供网站访问者交流或参考,不代表本站立场,如存在版权或非法内容,请联系站长删除,联系邮箱:site.kefu@qq.com。
相关推荐
明基MX761投影机使用说明书:[3]
阅读量:48
明基MX761投影机使用说明书:[2]
阅读量:112
明基MX613ST投影机使用说明书:[6]
阅读量:148
明基MX660投影机使用说明书:[6]
阅读量:49
使用说明书封面怎么做
阅读量:63
猜你喜欢
梦魇是什么意思
nancy什么意思
开餐饮店需要什么手续
青梅竹马的意思
mv是什么意思
虎视眈眈的意思
杀马特是什么意思
什么是邮箱账号
什么是附着力
官翻机是什么意思
猜你喜欢
若无其事的意思
彳亍的意思
焦距是什么意思
大珠小珠落玉盘形容什么乐器
茹毛饮血的意思
unknown是什么意思
养胃舒的功效与作用
ob是什么意思
汽车改色需要什么手续
肄业是什么意思