小度生活
首页
美食营养
手工爱好
生活家居
返回
小度生活
首页
美食营养
游戏数码
手工爱好
生活家居
健康养生
运动户外
职场理财
情感交际
母婴教育
时尚美容
知识问答
生活知识
搜索
方正电脑飞越1000系列机型说明书:[4]
2026-02-22 07:22:30
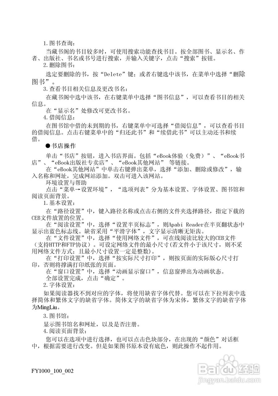
本篇为《方正电脑飞越1000系列机型说明书》,主要介绍该产品的使用方法以及常见故障解决方案。
(共篇)
上一篇:
声明:
本网站引用、摘录或转载内容仅供网站访问者交流或参考,不代表本站立场,如存在版权或非法内容,请联系站长删除,联系邮箱:site.kefu@qq.com。
相关推荐
方正电脑飞越1000系列机型说明书:[3]
阅读量:37
方正电脑飞越6000系列机型说明书:[4]
阅读量:110
方正电脑飞越6000系列机型说明书:[11]
阅读量:30
方正电脑飞越6000系列机型说明书:[1]
阅读量:98
方正电脑飞越6000系列机型说明书:[6]
阅读量:177
猜你喜欢
慷慨淋漓的意思
ticket是什么意思
颐养天年是什么意思
web是什么意思
essence是什么意思
伟岸的意思
家具设计用什么软件
海竿什么牌子好
风口浪尖的意思
甜菜碱的作用
猜你喜欢
darling是什么意思
八嘎是什么意思
什么人不能吃茼蒿
diss是什么意思中文
放鸽子是什么意思
什么是淘宝直通车
教学反思的作用
在农村养殖什么赚钱
安居乐业的意思
什么运动对肾好