小度生活
首页
美食营养
手工爱好
生活家居
返回
小度生活
首页
美食营养
游戏数码
手工爱好
生活家居
健康养生
运动户外
职场理财
情感交际
母婴教育
时尚美容
知识问答
生活知识
生活百科
搜索
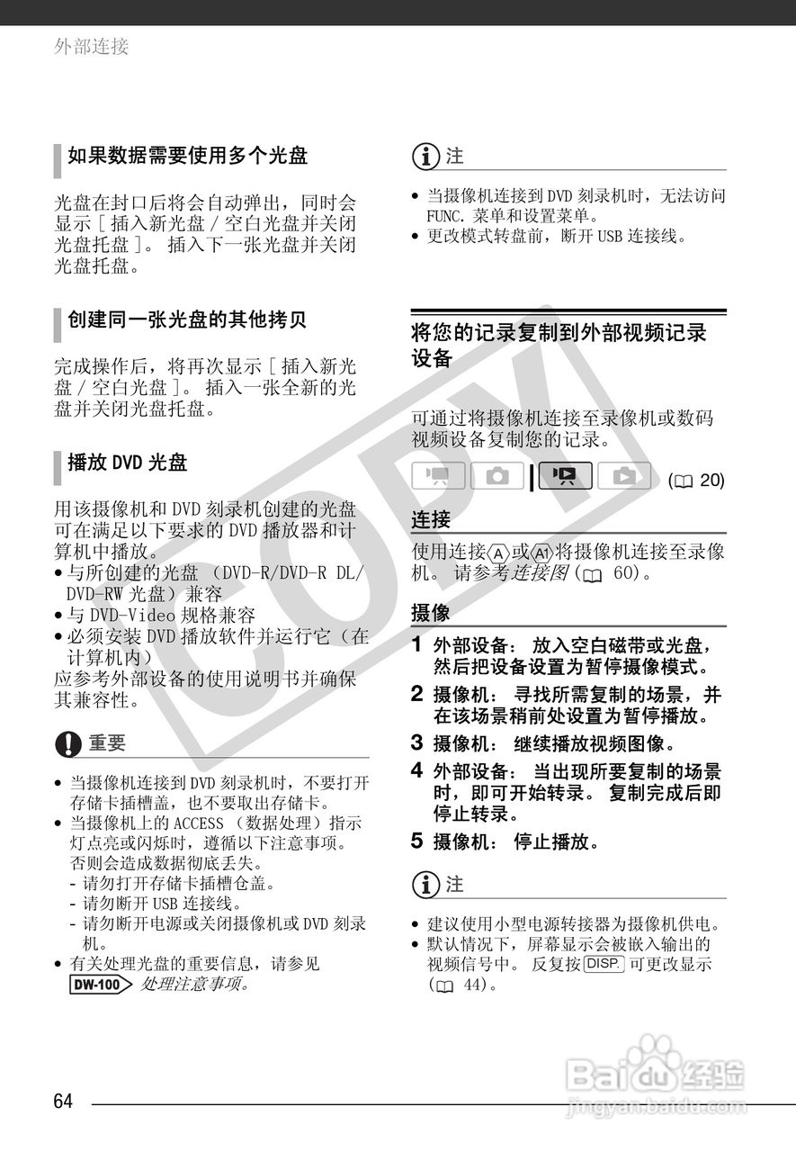
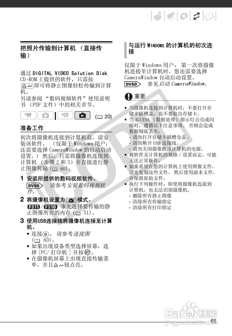
佳能FS100数码摄像机使用说明书:[7]
2026-04-19 07:45:52
本篇为《佳能FS100数码摄像机使用说明书》,主要介绍该产品的使用方法以及常见故障解决方案。
(共篇)
上一篇:
|
下一篇:
声明:
本网站引用、摘录或转载内容仅供网站访问者交流或参考,不代表本站立场,如存在版权或非法内容,请联系站长删除,联系邮箱:site.kefu@qq.com。
相关推荐
哈利波特魔法觉醒礼盒优惠券获取方法
阅读量:37
纹身后怎么清洗
阅读量:56
英雄联盟手游公会成员如何审批
阅读量:38
XO酱炒饭的做法
阅读量:149
炒白银T+D基本入门知识 白银T+D如何开户操作
阅读量:142
猜你喜欢
realize是什么意思
放量下跌意味着什么
什么是角质
手足口病有什么症状
乐天派是什么意思
渔业养殖
李世民是什么生肖
大便干燥是什么原因
esd是什么意思
wheel是什么意思
猜你喜欢
什么是单向好友
羊驼养殖
创业贷款需要什么条件
喧闹的反义词是什么
运动神经元病
脸黄是什么原因
vase是什么意思
什么是大保健
友善是什么
得房率是什么意思