小度生活
首页
美食营养
手工爱好
生活家居
返回
小度生活
首页
美食营养
游戏数码
手工爱好
生活家居
健康养生
运动户外
职场理财
情感交际
母婴教育
时尚美容
知识问答
生活知识
生活百科
搜索
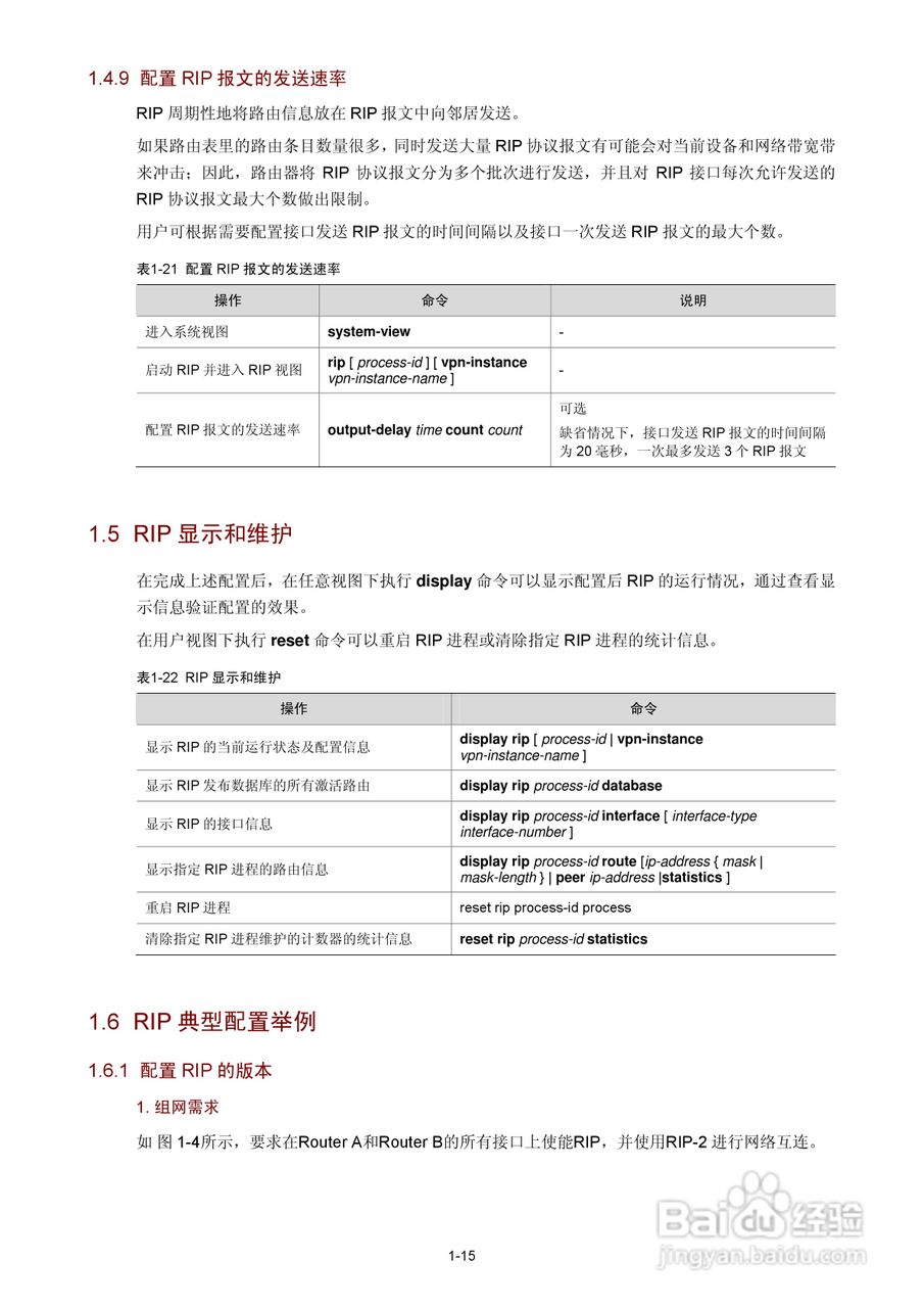
H3C SR6600路由器用户手册:[66]
2026-04-28 11:04:01
本篇为《H3C SR6600路由器用户手册》,主要介绍该产品的使用方法以及常见故障解决方案。
(共篇)
上一篇:
|
下一篇:
声明:
本网站引用、摘录或转载内容仅供网站访问者交流或参考,不代表本站立场,如存在版权或非法内容,请联系站长删除,联系邮箱:site.kefu@qq.com。
相关推荐
H3C SR6600路由器用户手册:[147]
阅读量:190
H3C SR6600路由器用户手册:[153]
阅读量:178
路由器如何使用
阅读量:55
路由器上的los红灯闪是什么意思
阅读量:125
路由器亮红灯是怎么回事
阅读量:50
猜你喜欢
笔记本电脑亮度怎么调
排骨怎么做好吃
汾怎么读
股票为什么会涨
日立怎么读
跨境电商怎么做
美素佳儿奶粉怎么样
手工小汽车的做法
头晕是怎么回事
自我评价怎么写
猜你喜欢
正宗酸辣粉做法
掌门一对一怎么样
抖音怎么知道谁看过我
睡觉出汗怎么回事男性
微信聊天记录怎么恢复
罗马仕充电宝怎么样
西红柿炒豆腐的做法
桓怎么读
壑怎么读
凤尾菇的做法