小度生活
首页
美食营养
手工爱好
生活家居
返回
小度生活
首页
美食营养
游戏数码
手工爱好
生活家居
健康养生
运动户外
职场理财
情感交际
母婴教育
时尚美容
知识问答
生活知识
搜索
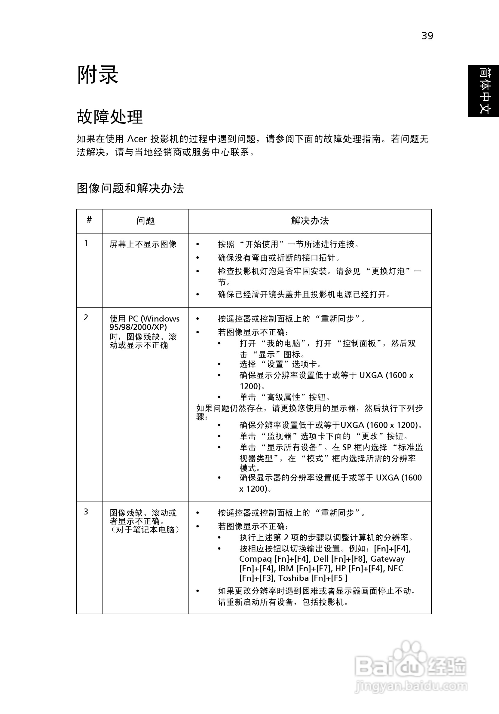
宏基P5271投影使用说明书:[6]
2025-10-13 15:57:23
本篇为《宏基P5271投影使用说明书》,主要介绍该产品的使用方法以及常见故障解决方案。
(共篇)
上一篇:
|
下一篇:
声明:
本网站引用、摘录或转载内容仅供网站访问者交流或参考,不代表本站立场,如存在版权或非法内容,请联系站长删除,联系邮箱:site.kefu@qq.com。
相关推荐
宏基P5271投影使用说明书:[5]
阅读量:115
宏基H7530投影使用说明书:[6]
阅读量:148
宏基H5360投影使用说明书:[6]
阅读量:163
使用说明书wf2651使用指南
阅读量:154
使用说明书封面怎么做
阅读量:164
猜你喜欢
幸福的反义词是什么
掉头发是什么原因引起的
b1驾驶证能开什么车
range什么意思
glass是什么意思
戛然而止是什么意思
tea是什么意思
grey是什么颜色
818是什么节日
么么哒什么意思
猜你喜欢
盐是什么
肺结核是什么病
杯水车薪是什么意思
云技术是什么意思
什么是台账
tall什么意思
shopping是什么意思
君子之交淡如水是什么意思
each是什么意思
美丽诺羊毛是什么