小度生活
首页
美食营养
手工爱好
生活家居
返回
小度生活
首页
美食营养
游戏数码
手工爱好
生活家居
健康养生
运动户外
职场理财
情感交际
母婴教育
时尚美容
知识问答
生活知识
搜索
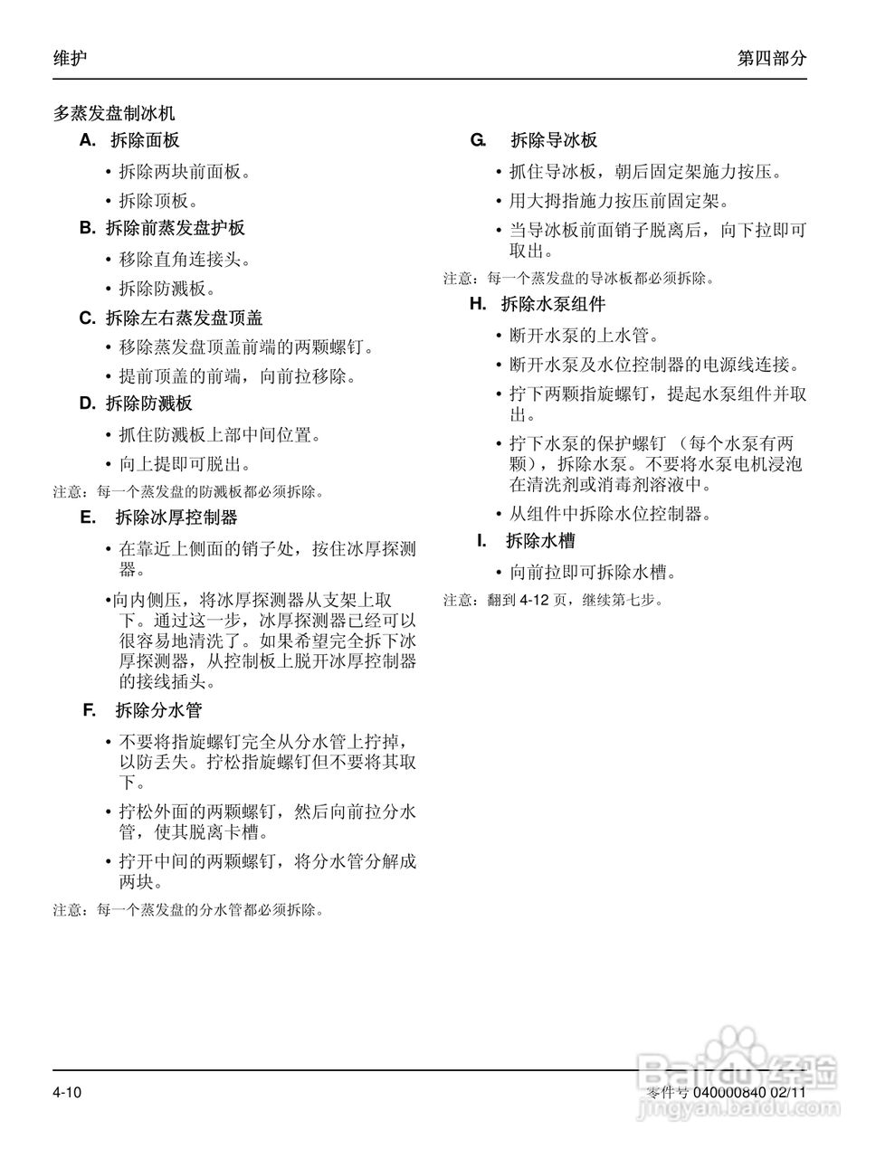
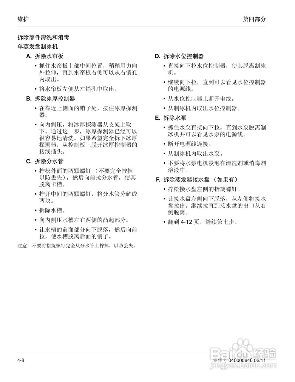
Manitowoc万利多SY1604A制冰机说明书:[5]
2026-01-20 15:03:30
(共篇)
上一篇:
|
下一篇:
声明:
本网站引用、摘录或转载内容仅供网站访问者交流或参考,不代表本站立场,如存在版权或非法内容,请联系站长删除,联系邮箱:site.kefu@qq.com。
相关推荐
Manitowoc万利多SY1604A制冰机说明书:[6]
阅读量:176
Manitowoc万利多SD1202A制冰机说明书:[5]
阅读量:84
Manitowoc万利多SY1094N制冰机说明书:[5]
阅读量:82
Manitowoc万利多SR1801W制冰机说明书:[5]
阅读量:36
Manitowoc万利多QY0605WS制冰机说明书:[5]
阅读量:123
猜你喜欢
古代六艺指什么
鼓励的意思
无端的意思
不计其数的意思
血崩什么意思
什么让生活更美好作文500字
有什么好玩的网站
toxic什么意思
蒸脸有什么好处
微薄的意思
猜你喜欢
鹜的意思
ebs是什么意思
hrc是什么意思
梦见结婚是什么意思
梦见蛇是什么意思
宋小宝什么病
billy是什么意思
无量上涨说明什么
什么是uv镜
道的意思