小度生活
首页
美食营养
手工爱好
生活家居
返回
小度生活
首页
美食营养
游戏数码
手工爱好
生活家居
健康养生
运动户外
职场理财
情感交际
母婴教育
时尚美容
知识问答
生活知识
生活百科
搜索
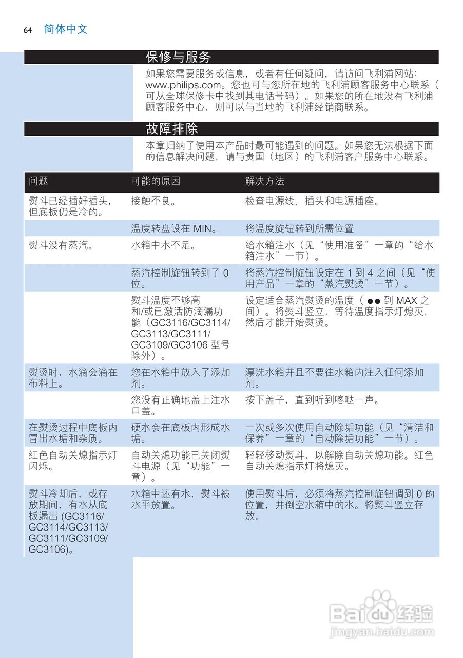
飞利浦GC3109电熨斗说明书:[7]
2026-03-24 10:35:27
本篇为《飞利浦GC3109电熨斗说明书》,主要介绍该产品的使用方法以及常见故障解决方案。
(共篇)
上一篇:
声明:
本网站引用、摘录或转载内容仅供网站访问者交流或参考,不代表本站立场,如存在版权或非法内容,请联系站长删除,联系邮箱:site.kefu@qq.com。
相关推荐
飞利浦GC3109电熨斗说明书:[3]
阅读量:49
飞利浦GC3114电熨斗说明书:[7]
阅读量:77
飞利浦GC3114电熨斗说明书:[3]
阅读量:107
飞利浦GC3112电熨斗说明书:[7]
阅读量:67
飞利浦GC3113电熨斗说明书:[7]
阅读量:35
猜你喜欢
腌制腊肉的做法大全
华清池简介
一句话笑话大全爆笑
锦鲤鱼图片大全大图
12星座大全
痤疮怎么消除
怎么缩小照片kb
4399双人小游戏大全
世界名枪图片大全
摩拜单车押金怎么退
猜你喜欢
班服图案大全
图片大全唯美伤感
堂吉诃德简介
360网址大全
陶渊明简介
72种啪姿势大全
oppo报价大全
饥荒夏天怎么降温
宠物大全
表格模板大全