小度生活
首页
美食营养
手工爱好
生活家居
返回
小度生活
首页
美食营养
游戏数码
手工爱好
生活家居
健康养生
运动户外
职场理财
情感交际
母婴教育
时尚美容
搜索
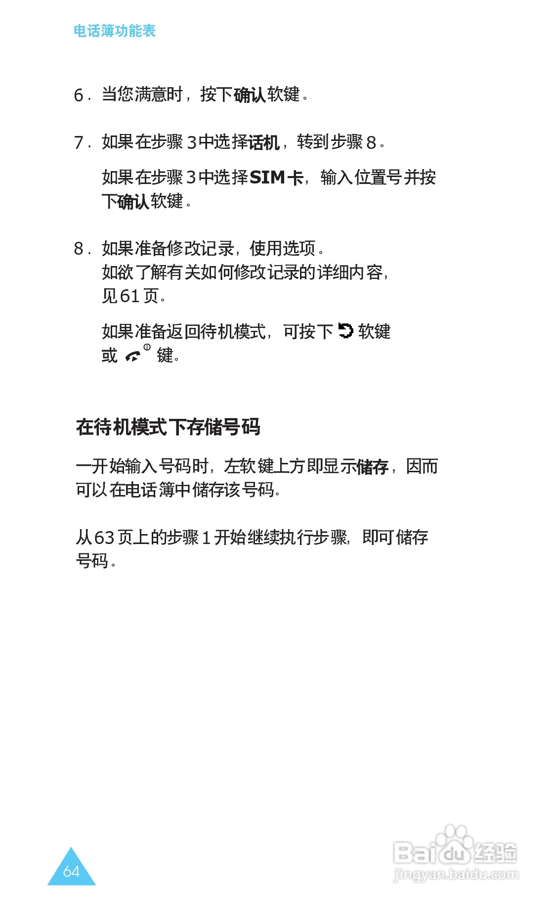
三星SGH-X608手机使用说明书:[7]
2025-10-20 13:35:46
(共篇)
上一篇:
|
下一篇:
声明:
本网站引用、摘录或转载内容仅供网站访问者交流或参考,不代表本站立场,如存在版权或非法内容,请联系站长删除,联系邮箱:site.kefu@qq.com。
相关推荐
三星SGH-X608手机使用说明书:[17]
阅读量:27
三星SGH-X608手机使用说明书:[18]
阅读量:73
三星SGH-X608手机使用说明书:[12]
阅读量:77
手机6g和8g的区别
阅读量:186
手机如何查看已连接wifi的密码
阅读量:47
猜你喜欢
提档案需要什么手续
什么是公民社会
痛定思痛的意思
恭维是什么意思
大飞机是什么意思
逝者如斯夫的意思
benchmark什么意思
殊途同归是什么意思
ssd固态硬盘有什么用
清明时节雨纷纷的意思
猜你喜欢
天喜丸什么时候吃
教师节送花送什么花
正是河豚欲上时的欲是什么意思
扒胎机什么牌子好
快乐的什么作文
source是什么意思
情殇是什么意思
精尽人亡什么意思
网络销售适合什么人做
兵不厌诈是什么意思