小度生活
首页
美食营养
手工爱好
生活家居
返回
小度生活
首页
美食营养
游戏数码
手工爱好
生活家居
健康养生
运动户外
职场理财
情感交际
母婴教育
时尚美容
知识问答
生活知识
搜索
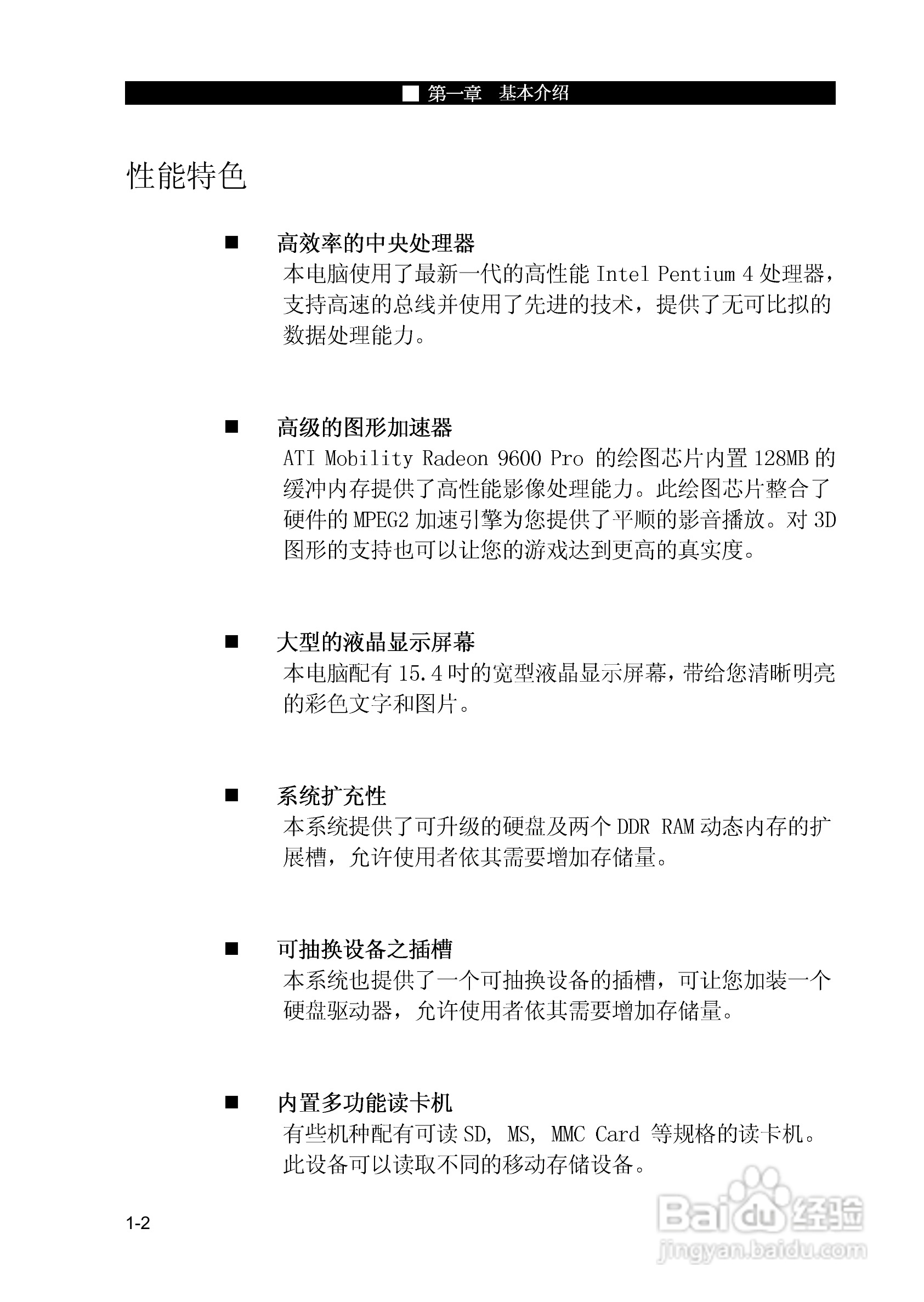
优派VB1500P笔记本电脑使用说明书:[2]
2025-10-29 16:06:41
本篇为《优派VB1500P笔记本电脑使用说明书》,主要介绍该产品的使用方法以及常见故障解决方案。
(共篇)
上一篇:
|
下一篇:
声明:
本网站引用、摘录或转载内容仅供网站访问者交流或参考,不代表本站立场,如存在版权或非法内容,请联系站长删除,联系邮箱:site.kefu@qq.com。
相关推荐
优派VB1500P笔记本电脑使用说明书:[11]
阅读量:120
优派VB1200笔记本电脑使用说明书:[1]
阅读量:186
优派VB1200笔记本电脑使用说明书:[4]
阅读量:152
Viewsonic优派VB1510笔记本电脑使用说明书:[2]
阅读量:71
Viewsonic优派VB1510笔记本电脑使用说明书:[3]
阅读量:153
猜你喜欢
收腹带什么牌子好
祝福打一字
厌倦的意思
购买支票需要带什么
关羽的籍贯是今什么省
seem是什么意思
倚老卖老是什么意思
不积跬步无以至千里的意思
见微知著的意思是
危在旦夕是什么意思
猜你喜欢
冒昧的意思
祝福话语 简洁的经典
凛冽是什么意思
网络推广是做什么的
竭尽全力的意思是什么
宫商角徵羽什么意思
danger是什么意思
碧莲是什么意思
司空见惯的意思是什么
成语意思大全