小度生活
首页
美食营养
手工爱好
生活家居
返回
小度生活
首页
美食营养
游戏数码
手工爱好
生活家居
健康养生
运动户外
职场理财
情感交际
母婴教育
时尚美容
知识问答
生活知识
搜索
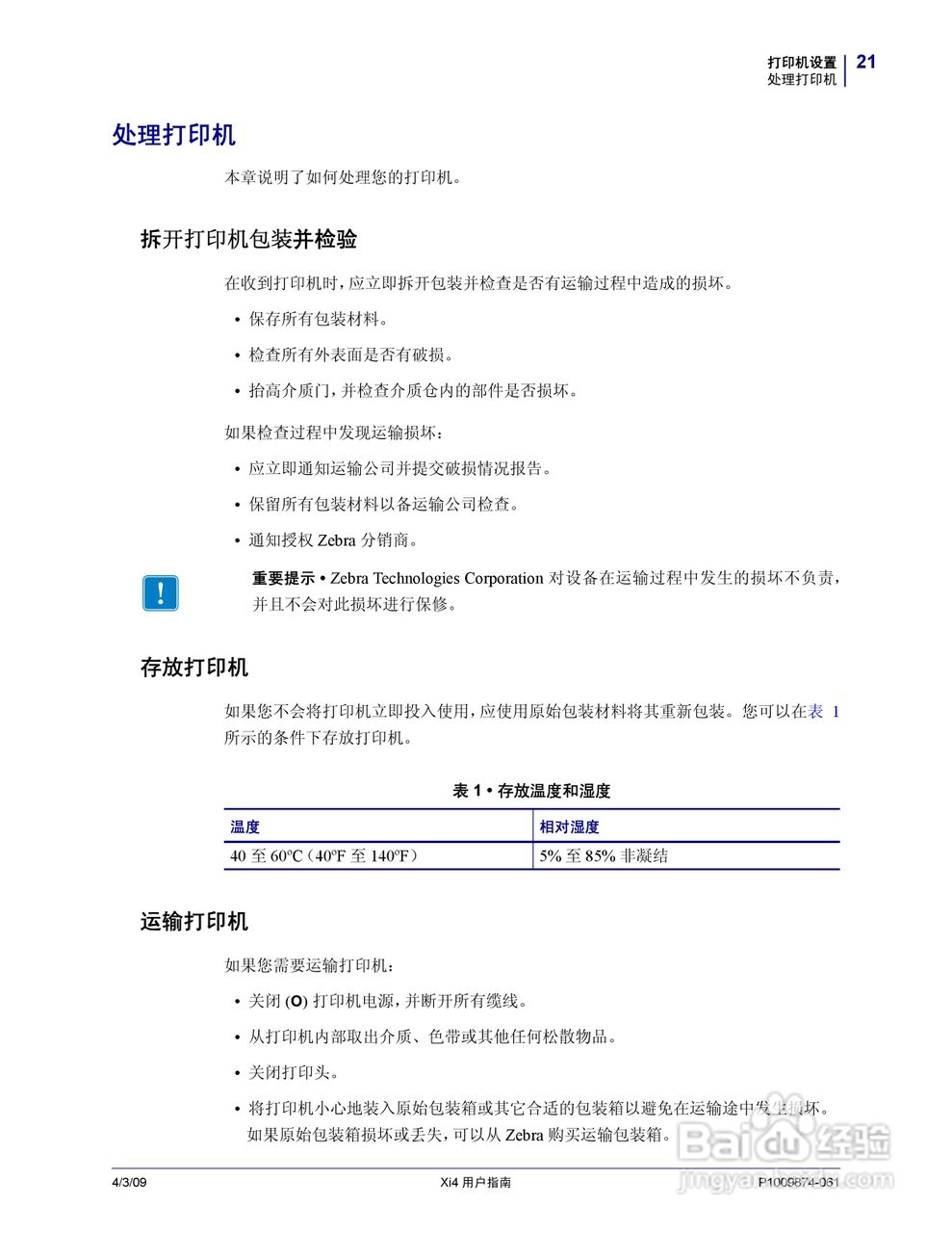
斑马110Xi4打印机使用说明书:[3]
2026-02-13 08:29:00
本篇为《斑马110Xi4打印机使用说明书》,主要介绍该产品的使用方法以及常见故障解决方案。
(共篇)
上一篇:
|
下一篇:
声明:
本网站引用、摘录或转载内容仅供网站访问者交流或参考,不代表本站立场,如存在版权或非法内容,请联系站长删除,联系邮箱:site.kefu@qq.com。
相关推荐
斑马110Xi4打印机使用说明书:[11]
阅读量:114
斑马110Xi4打印机使用说明书:[15]
阅读量:162
打印机脱机怎么办?
阅读量:23
打印机驱动程序如何安装
阅读量:24
打印机显示脱机怎么办
阅读量:183
猜你喜欢
什么是工作狂
easter是什么意思
10万买什么车性价比高
暖心不俗气生日祝福语
xls文件用什么打开
商榷的意思
qte什么意思
乔迁新居的祝福语
管中窥豹的意思
送老公什么礼物最好
猜你喜欢
数字代表的意思
博学的意思
现在去三亚穿什么衣服
白痴是什么意思
什么是基层工作经历
功败垂成的意思
奶粉一段二段什么意思
施舍是什么意思
光怪陆离是什么意思
融券回购是什么意思