应该从哪些角度分析市场机会?
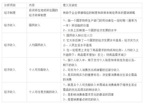
1、经济环境分析
经济环境是影响企业营销活动的主要环境因素,下表对其内容进行详细分析。
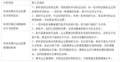
2、

3、技术环境分析
技术是社会生产力最活跃的因素,它影响这人类历史进程和社会生活的方方面面,因此,新科技的出现,必然对消费品种、范围形成新的影响,消费结构也会随之变化。我们来看科学技术环境是如何影响企业营销的。
4、

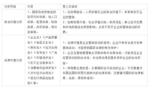
5、政治环境分析
企业作为社会的一份子,其营销活动必然受到政治法律环境的影响和制约。一方面企业的营销活动要严格遵守国家的法律法规及有关政策方针;另一方面,企业也要注意到国家的法律政策,尤其是经济方面的法律政策,对消费者需要的数量级动向,消费结构和水平都有极其深远的影响。企业应认真研究有关的政治法律政策,对经营方向进行指导。
6、

7、社会文化环境分析
社会文化环境一般包括教育状况、价值观念、消费习俗、宗教信仰等方面。
8、

声明:本网站引用、摘录或转载内容仅供网站访问者交流或参考,不代表本站立场,如存在版权或非法内容,请联系站长删除,联系邮箱:site.kefu@qq.com。