小度生活
首页
美食营养
手工爱好
生活家居
返回
小度生活
首页
美食营养
游戏数码
手工爱好
生活家居
健康养生
运动户外
职场理财
情感交际
母婴教育
时尚美容
知识问答
生活知识
生活百科
搜索
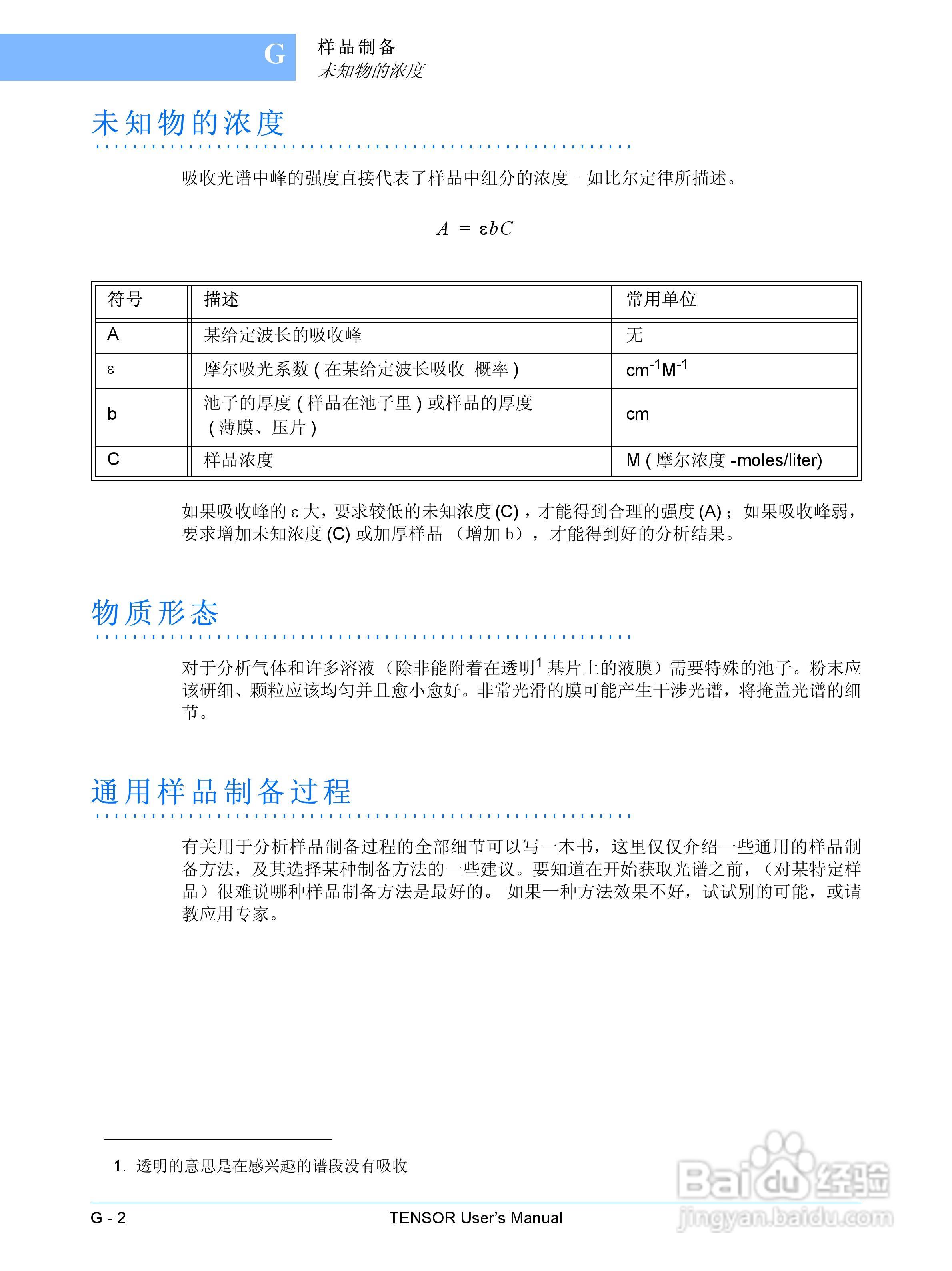
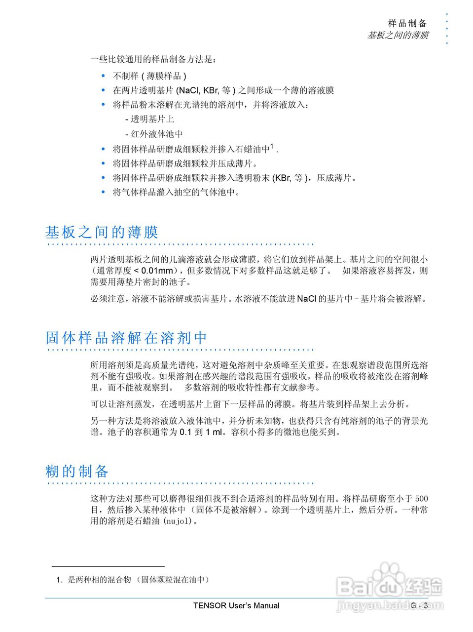
布鲁克TENSOR27红外光谱仪使用手册:[8]
2026-04-23 20:17:43
本篇为《布鲁克TENSOR27红外光谱仪使用手册》,主要介绍该产品的使用方法以及常见故障解决方案。
(共篇)
上一篇:
|
下一篇:
声明:
本网站引用、摘录或转载内容仅供网站访问者交流或参考,不代表本站立场,如存在版权或非法内容,请联系站长删除,联系邮箱:site.kefu@qq.com。
相关推荐
WPS文字文档怎么输入高等数学定积分公式
阅读量:120
wps如何绘制出立体流程图?
阅读量:65
SCI论文退稿的2个原因
阅读量:56
office2010 word括号里写好几行字 括号框住多行
阅读量:60
怎么用MathType编辑多层方括号
阅读量:27
猜你喜欢
小太妹是什么意思
挂单是什么意思
痛定思痛的意思
阐述的意思
什么证书可以挂靠挣钱
s12赛季什么时候开始
士别三日即更刮目相待的意思
炒锅用什么材质的好
痛心疾首的意思
1.8t什么意思
猜你喜欢
张冠李戴是什么意思
stem是什么意思
菊花象征什么意义
什么牌子的电热毯好
附近人的软件都有什么
捉妖记2什么时候上映
圣诞贺卡祝福语
wwww什么意思
写给老师的祝福语
格式化是什么意思