小度生活
首页
美食营养
手工爱好
生活家居
返回
小度生活
首页
美食营养
游戏数码
手工爱好
生活家居
健康养生
运动户外
职场理财
情感交际
母婴教育
时尚美容
知识问答
生活知识
生活百科
搜索
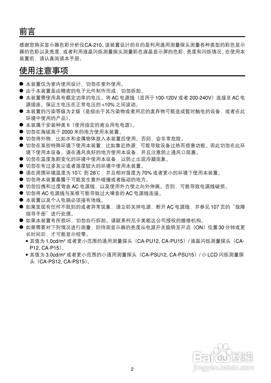
欣润彩色分析仪CA-210说明书:[1]
2026-05-25 11:10:19
本篇为《欣润彩色分析仪CA-210说明书》,主要介绍该产品的使用方法以及常见故障解决方案。
(共篇)
下一篇:
声明:
本网站引用、摘录或转载内容仅供网站访问者交流或参考,不代表本站立场,如存在版权或非法内容,请联系站长删除,联系邮箱:site.kefu@qq.com。
相关推荐
欣润彩色分析仪CA-210说明书:[12]
阅读量:168
逻辑分析仪是什么?
阅读量:160
生化分析仪选择?生化分析仪如何选择?
阅读量:42
什么是手机分析仪?
阅读量:113
欣润彩色分析仪CA-210说明书:[8]
阅读量:75
猜你喜欢
甘草功效与作用
how是什么意思
示波器的作用
国产手机什么牌子好
什么东西往上升永远掉不下来
杜撰是什么意思
什么是多头
fresh是什么意思
基金净值是什么意思
顾名思义的意思
猜你喜欢
儿童保温杯什么牌子好
find是什么意思
什么叫市盈率
什么是金叉
cable什么意思
用什么可以生发
jason什么意思
rectangle什么意思
较量的意思
低聚果糖的作用