小度生活
首页
美食营养
手工爱好
生活家居
返回
小度生活
首页
美食营养
游戏数码
手工爱好
生活家居
健康养生
运动户外
职场理财
情感交际
母婴教育
时尚美容
知识问答
生活知识
搜索
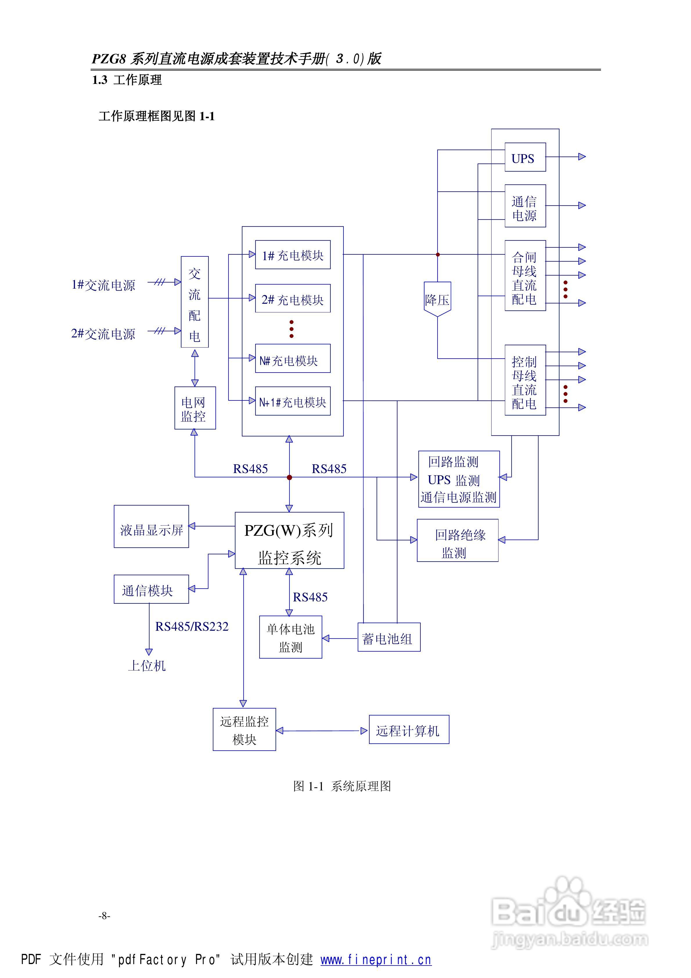
华源电气PZG8成套直流电源使用说明书:[1]
2025-09-30 23:50:12
本篇为《华源电气PZG8成套直流电源使用说明书》,主要介绍该产品的使用方法以及常见故障解决方案。
(共篇)
下一篇:
声明:
本网站引用、摘录或转载内容仅供网站访问者交流或参考,不代表本站立场,如存在版权或非法内容,请联系站长删除,联系邮箱:site.kefu@qq.com。
相关推荐
华源电气PZG8成套直流电源使用说明书:[6]
阅读量:78
固纬PSM-2010可编程线性直流电源使用说明书:[1]
阅读量:94
太原合创直流电源说明书:[1]
阅读量:69
固纬PSM-3004可编程线性直流电源使用说明书:[1]
阅读量:59
PPT-3615G可编程线性直流电源使用说明书:[1]
阅读量:66
猜你喜欢
多威运动鞋
spare是什么意思
开户许可证是什么
尿道炎是什么症状
酸豆角的腌制方法
俄罗斯转盘多人运动
phd是什么意思
维生素b族哪个牌子好
离婚的主要起因是什么
quit什么意思
猜你喜欢
减小肚子最有效的运动
m站是什么
蜂蜜有什么功效
阿迪达斯运动鞋
西安有什么好玩的
徐州有什么好玩的地方
断章取义什么意思
陕西有什么特产
什么是双飞
喜出望外的意思是什么