小度生活
首页
美食营养
手工爱好
生活家居
返回
小度生活
首页
美食营养
游戏数码
手工爱好
生活家居
健康养生
运动户外
职场理财
情感交际
母婴教育
时尚美容
知识问答
生活知识
生活百科
搜索
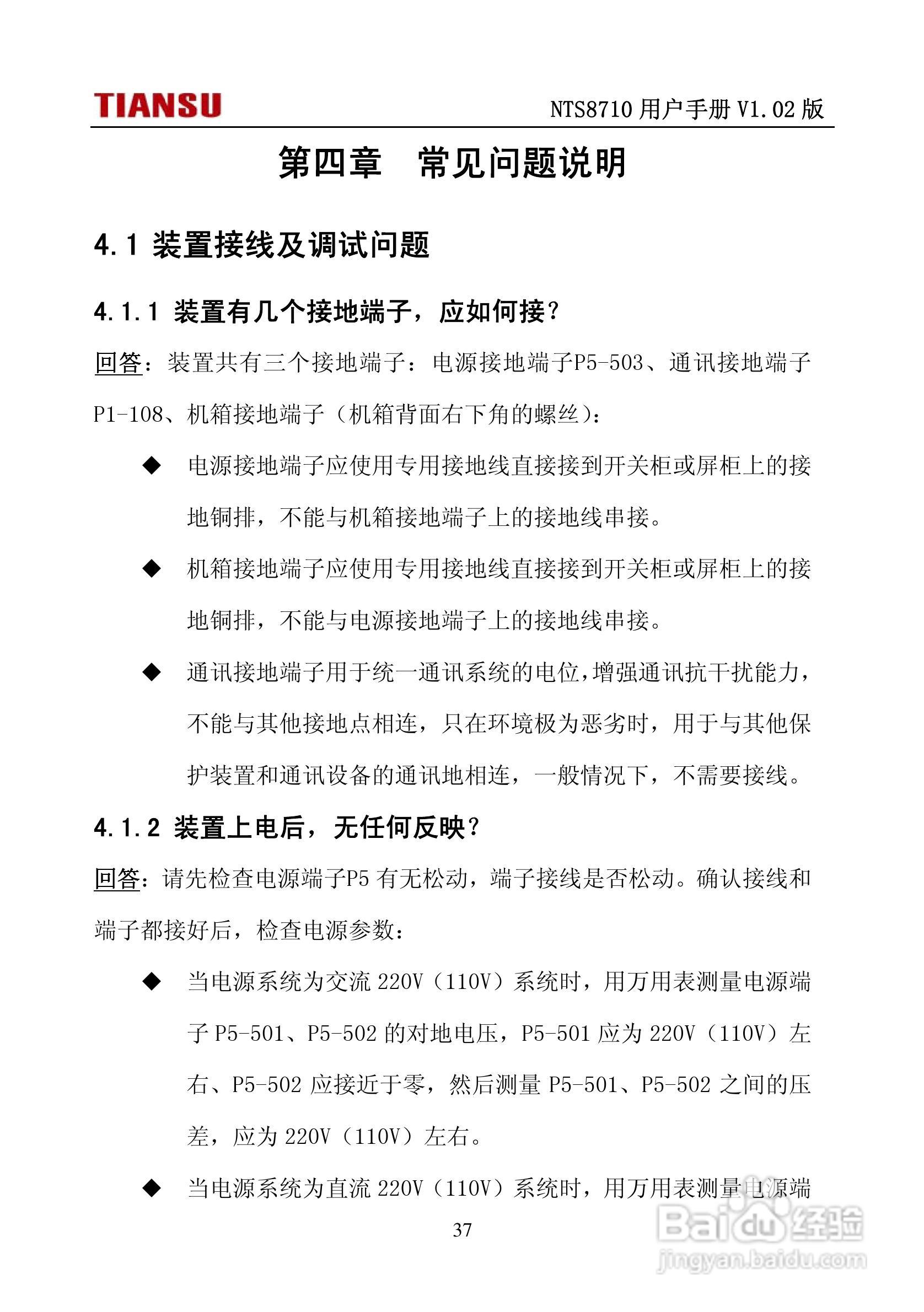
NTS8710通用线路保护测控装置用户手册:[5]
2026-04-21 09:28:32
本篇为《NTS8710通用线路保护测控装置用户手册》,主要介绍该产品的使用方法以及常见故障解决方案。
(共篇)
上一篇:
|
下一篇:
声明:
本网站引用、摘录或转载内容仅供网站访问者交流或参考,不代表本站立场,如存在版权或非法内容,请联系站长删除,联系邮箱:site.kefu@qq.com。
相关推荐
NTS8710通用线路保护测控装置用户手册:[4]
阅读量:163
PHP中VC、TS、NTS版本的区别
阅读量:107
PHP版本的VC6与VC9和TS与NTS选择
阅读量:133
MLPR-610Hb微机型线路保护测控装置用户手册:[4]
阅读量:193
NTS8710通用线路保护测控装置用户手册:[3]
阅读量:66
猜你喜欢
火龙果减肥法
怎么丰胸效果好
明星减肥前后
怎么说话好听
鲜鱿鱼怎么做好吃
正确的跑步减肥方法
手机ip地址怎么设置
蛋白质减肥法
考研数学怎么复习
cf怎么解封
猜你喜欢
云南丽江旅游攻略
长横线怎么打
年轻人高血压怎么办
中华恐龙园游玩攻略
二陈丸减肥
比尔盖茨传记简介
云南昆明旅游攻略
公司企业文化怎么写
红烧鱼做法
眼跳是怎么回事