小度生活
首页
美食营养
手工爱好
生活家居
返回
小度生活
首页
美食营养
游戏数码
手工爱好
生活家居
健康养生
运动户外
职场理财
情感交际
母婴教育
时尚美容
知识问答
生活知识
搜索
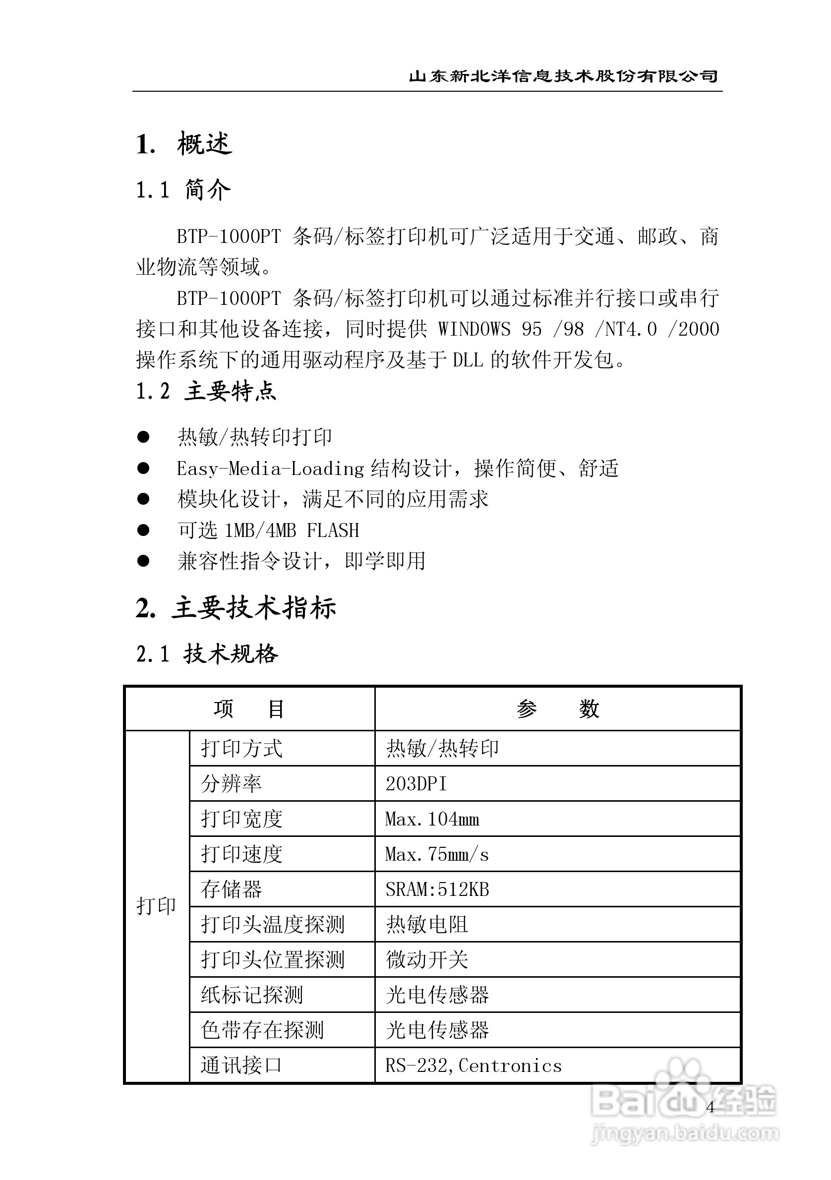
新北洋BTP-1000PT条码/标签打印机用户手册:[1]
2025-10-29 06:24:09
本篇为《新北洋BTP-1000PT条码/标签打印机用户手册》,主要介绍该产品的使用方法以及常见故障解决方案。
(共篇)
下一篇:
声明:
本网站引用、摘录或转载内容仅供网站访问者交流或参考,不代表本站立场,如存在版权或非法内容,请联系站长删除,联系邮箱:site.kefu@qq.com。
相关推荐
花生壳动态域名(支持内网)如何设置
阅读量:108
XP操作系统设置:[129]同一个窗口打开
阅读量:127
RF27齿轮减速电机软启动运行的特点
阅读量:113
奥图码HW536投影机使用说明书:[6]
阅读量:193
使用Windows server 2008 R2如何关闭磁盘配额
阅读量:92
猜你喜欢
有什么好看的美剧推荐
睡电热毯有什么坏处
祝福的短信
摆地摊什么最好卖
notatall什么意思
自动麻将机什么牌子好
父亲生日祝福语
nature是什么意思
喝彩的意思
tourist是什么意思
猜你喜欢
七夕节是什么意思
蜉蝣的意思
jms是什么意思
1.6l什么意思
近似数是什么意思
手机刷机是什么意思
祝福祖国串词
拼搏的意思
德艺双馨的意思
什么英文字母最多人喜欢听呢