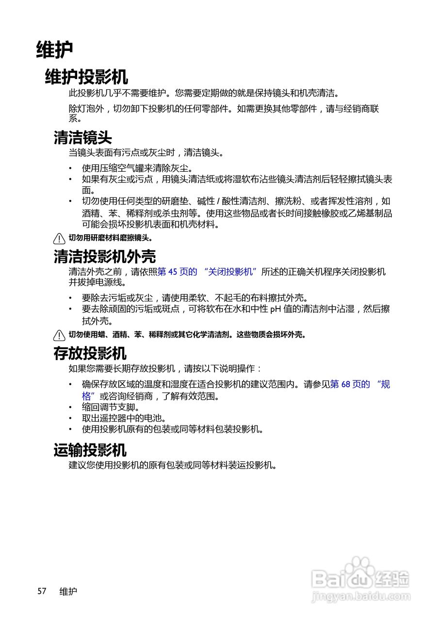
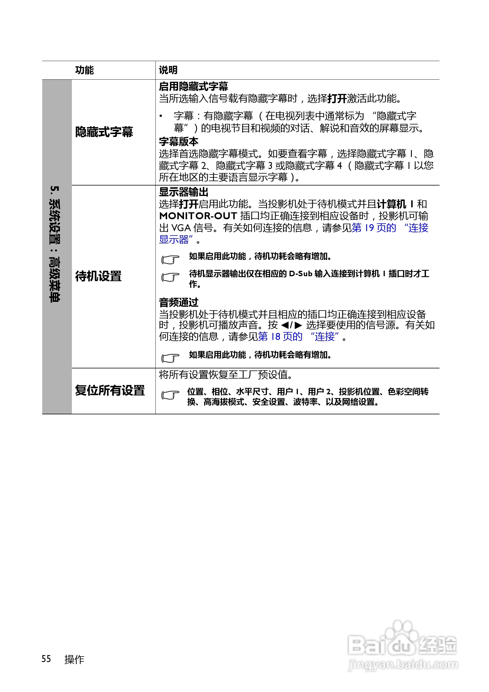
小度生活
首页
美食营养
手工爱好
生活家居
返回
小度生活
首页
美食营养
游戏数码
手工爱好
生活家居
健康养生
运动户外
职场理财
情感交际
母婴教育
时尚美容
知识问答
生活知识
生活百科
搜索
BenQ BW5628投影机使用说明书:[6]
2026-04-06 17:01:54
本篇为《BenQ BW5628投影机使用说明书》,主要介绍该产品的使用方法以及常见故障解决方案。
(共篇)
上一篇:
|
下一篇:
声明:
本网站引用、摘录或转载内容仅供网站访问者交流或参考,不代表本站立场,如存在版权或非法内容,请联系站长删除,联系邮箱:site.kefu@qq.com。
相关推荐
BenQ BW5628投影机使用说明书:[5]
阅读量:119
BenQ W1080ST投影机使用说明书:[6]
阅读量:31
BenQ W1080ST投影机使用说明书:[5]
阅读量:23
BenQ W1080ST投影机使用说明书:[1]
阅读量:123
使用说明书wf2651使用指南
阅读量:38
猜你喜欢
手机充电慢是怎么回事
畦怎么读
璩怎么读
炖羊肉的做法大全
excel怎么求和
牙神经痛怎么快速止痛
抖音怎么上热门
怎么做起泡胶
收条怎么写
焘怎么读
猜你喜欢
红烧鳗鱼的做法
睡眠不好怎么办
qq怎么建群
肚脐眼臭是怎么回事
夫妻宫怎么看
手机进水了怎么处理比较好
红烧肉怎么做
拔丝苹果的家常做法
为什么雨后天上挂着彩虹
绿豆汤为什么是红色的