小度生活
首页
美食营养
手工爱好
生活家居
返回
小度生活
首页
美食营养
游戏数码
手工爱好
生活家居
健康养生
运动户外
职场理财
情感交际
母婴教育
时尚美容
知识问答
生活知识
生活百科
搜索
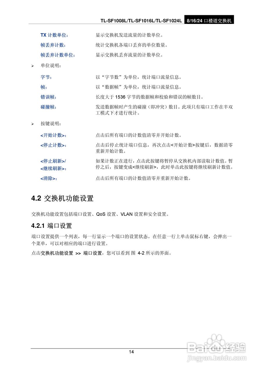
TP-LINK TL-SF1016L交换机使用说明书:[2]
2026-04-07 18:40:15
本篇为《TP-LINK TL-SF1016L交换机使用说明书》,主要介绍该产品的使用方法以及常见故障解决方案。
(共篇)
上一篇:
|
下一篇:
声明:
本网站引用、摘录或转载内容仅供网站访问者交流或参考,不代表本站立场,如存在版权或非法内容,请联系站长删除,联系邮箱:site.kefu@qq.com。
相关推荐
工控电脑故障的解决方法
阅读量:192
普传PR5200-400G3软启动器使用说明书:[4]
阅读量:86
工控行业如何应用RTU做数据采集和传输
阅读量:149
ICONICS Workbench SL 快速入门
阅读量:59
V锥流量计安装方法
阅读量:79
猜你喜欢
3月21日是什么星座
记叙文是什么
咚咚锵我的天灵灵是什么歌
胡麻油是什么油
喜欢是什么感觉
什么是音序
籼米是什么米
商榷是什么意思
rpr是什么意思
意义是什么意思
猜你喜欢
朴素的反义词是什么
提存是什么意思
11月26日是什么星座
write是什么意思
什么是家风
咖啡色配什么颜色好看
红颜是什么意思
睾丸是什么
你知不知道思念一个人的滋味是什么歌
老人生日送什么礼物好