小度生活
首页
美食营养
手工爱好
生活家居
返回
小度生活
首页
美食营养
游戏数码
手工爱好
生活家居
健康养生
运动户外
职场理财
情感交际
母婴教育
时尚美容
知识问答
生活知识
搜索
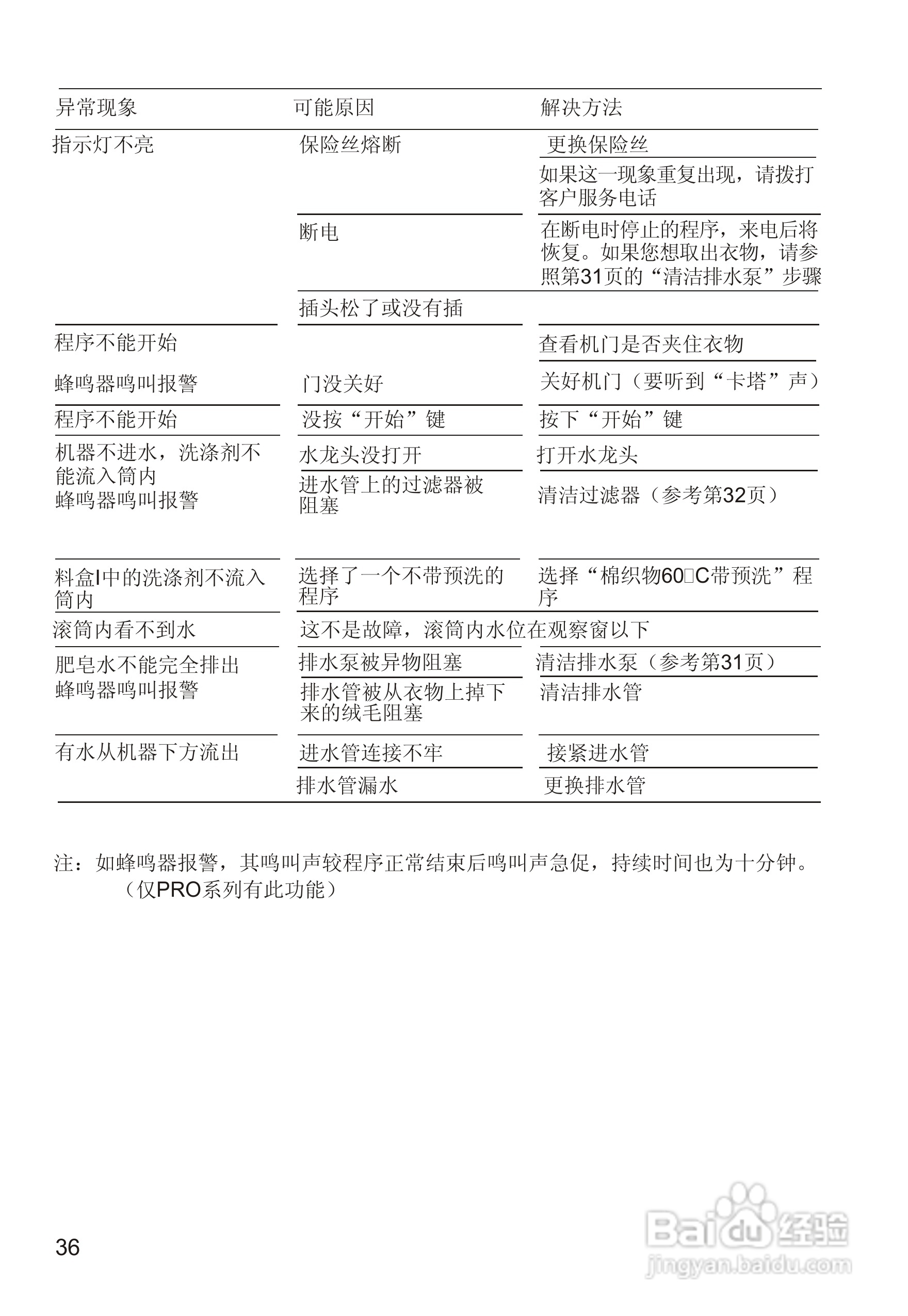
西门子EXTRA1650 洗衣机说明书:[4]
2026-02-02 15:43:56
(共篇)
上一篇:
|
下一篇:
声明:
本网站引用、摘录或转载内容仅供网站访问者交流或参考,不代表本站立场,如存在版权或非法内容,请联系站长删除,联系邮箱:site.kefu@qq.com。
相关推荐
西门子EXTRA 1650洗衣机使用说明书:[4]
阅读量:109
西门子FAMILY1650 洗衣机说明书:[4]
阅读量:110
西门子EXTRA 1650洗衣机使用说明书:[6]
阅读量:150
西门子FAMILY1650洗衣机使用说明书:[3]
阅读量:36
西门子滚筒洗衣机怎么清洗
阅读量:69
猜你喜欢
舌苔厚白是怎么调理
微家书怎么写
手机进水怎么处理
死神vs火影怎么变身
胃酸是怎么回事
教学评价设计怎么写
肤色暗黄怎么调理
急需用钱怎么办
正当防卫4怎么设置中文
家庭背景怎么写
猜你喜欢
鲟鱼怎么杀
飞蚊症是怎么引起的
电脑数字键盘怎么解锁
青岛滨海学院怎么样
怎么人肉
玛丽艳护肤品怎么样
肚脐下面疼是怎么回事
柚子皮怎么做好吃
盆腔炎怎么治
恶心想吐是怎么回事