小度生活
首页
美食营养
手工爱好
生活家居
返回
小度生活
首页
美食营养
游戏数码
手工爱好
生活家居
健康养生
运动户外
职场理财
情感交际
母婴教育
时尚美容
知识问答
生活知识
搜索
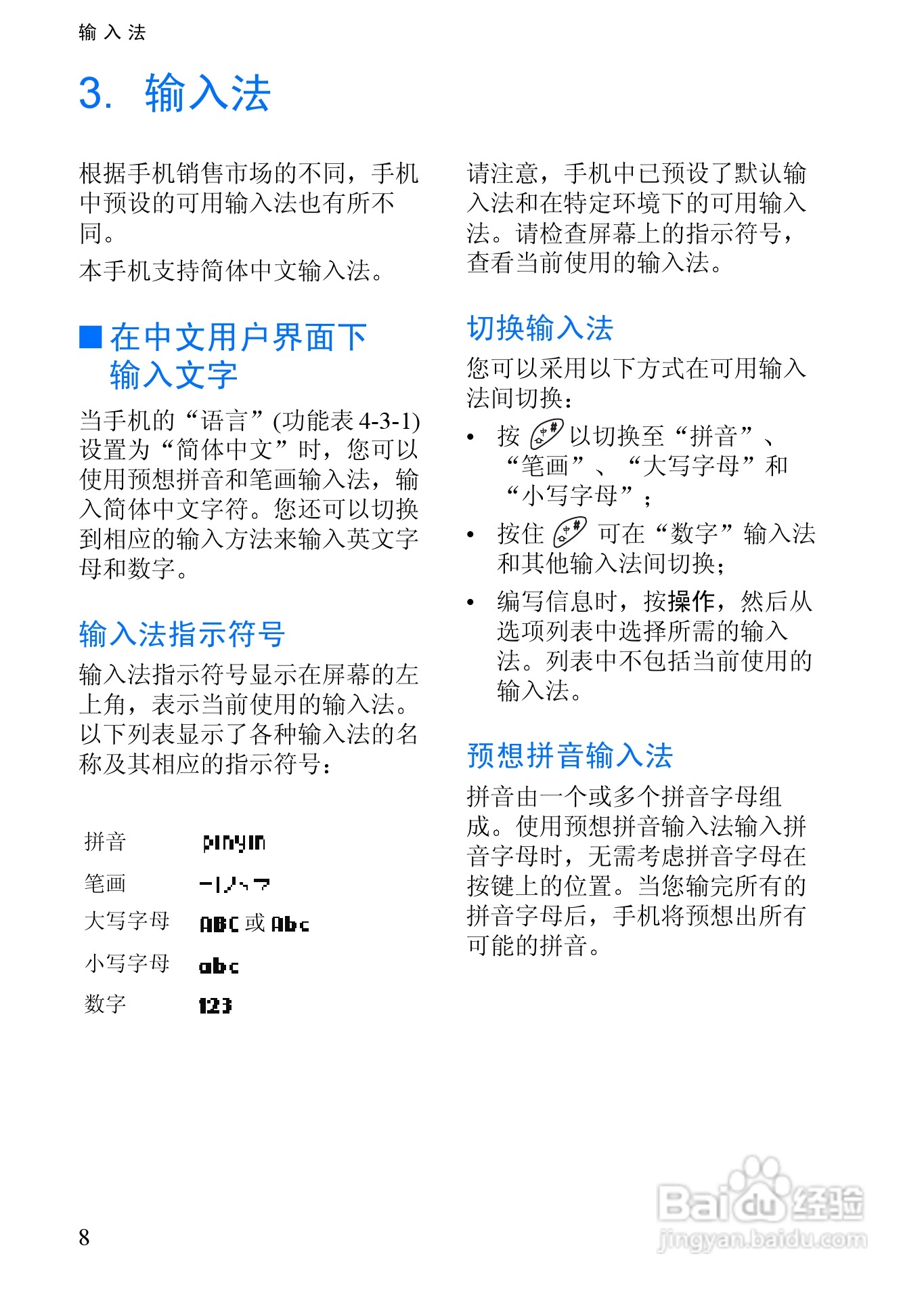
诺基亚3350手机使用说明书:[2]
2026-01-15 12:38:24
(共篇)
上一篇:
|
下一篇:
声明:
本网站引用、摘录或转载内容仅供网站访问者交流或参考,不代表本站立场,如存在版权或非法内容,请联系站长删除,联系邮箱:site.kefu@qq.com。
相关推荐
戴尔DELL Vostro 3350笔记本电脑使用说明书:[2]
阅读量:167
宝丽来 PDC 3350数码相机说明书:[2]
阅读量:109
诺基亚新105怎么装手机卡
阅读量:88
宝丽来 PDC 3350数码相机说明书:[1]
阅读量:24
诺基亚6如何恢复出厂设置
阅读量:70
猜你喜欢
标高是什么意思
公关是什么意思
羊蝎子是什么
1957年属什么生肖
dream是什么意思
疝气是什么病图片
8月17日是什么星座
9月10日是什么节
子宫后位是什么意思
steam什么意思
猜你喜欢
囿是什么意思
4月14日是什么星座
美工是做什么的
最贵的车是什么车
行货是什么意思
春节有什么习俗
死而后已的已是什么意思
什么是转述句
期货是什么意思
原单是什么意思