小度生活
首页
美食营养
手工爱好
生活家居
返回
小度生活
首页
美食营养
游戏数码
手工爱好
生活家居
健康养生
运动户外
职场理财
情感交际
母婴教育
时尚美容
知识问答
生活知识
搜索
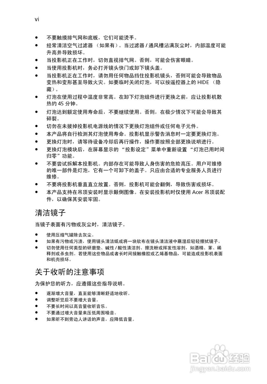
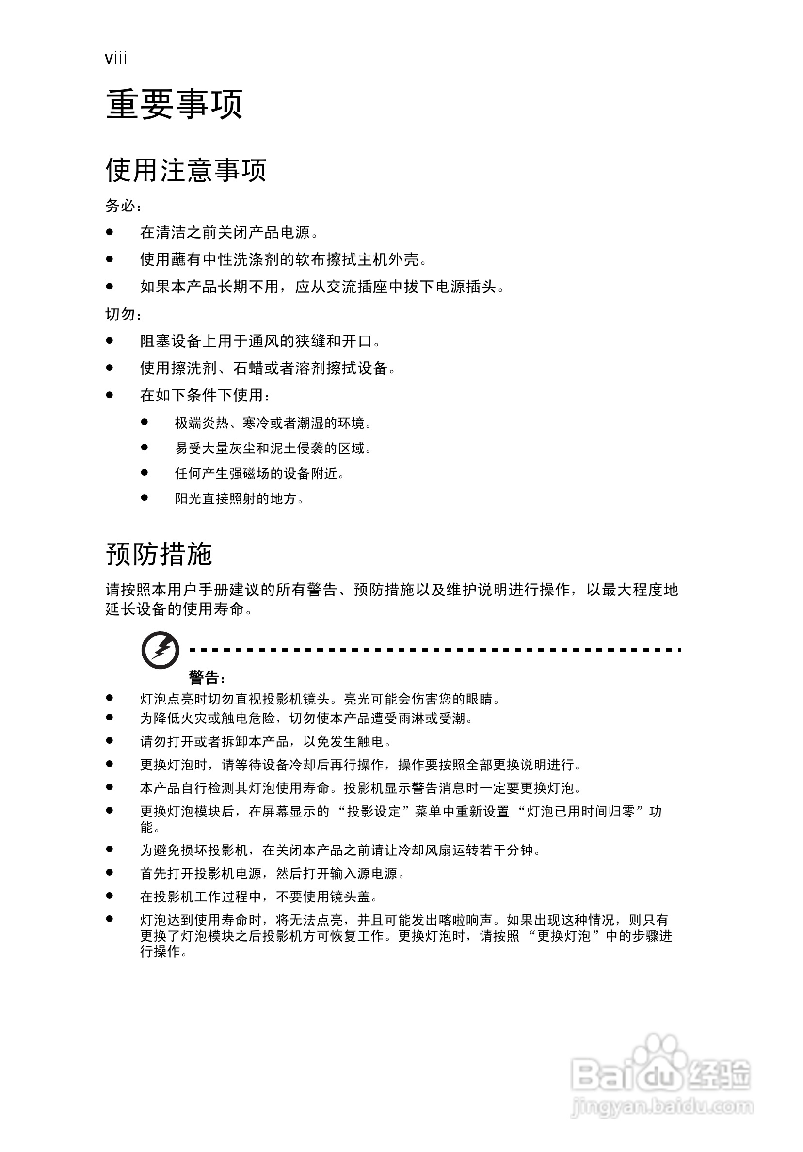
宏基PN-W10投影机使用说明书:[1]
2025-11-07 11:38:32
本篇为《宏基PN-W10投影机使用说明书》,主要介绍该产品的使用方法以及常见故障解决方案。
(共篇)
下一篇:
声明:
本网站引用、摘录或转载内容仅供网站访问者交流或参考,不代表本站立场,如存在版权或非法内容,请联系站长删除,联系邮箱:site.kefu@qq.com。
相关推荐
宏基PN-SX12投影机使用说明书:[3]
阅读量:43
宏基P5270投影机使用说明书:[1]
阅读量:90
宏基PN-SX12投影机使用说明书:[7]
阅读量:161
宏基P5403投影机使用说明书:[1]
阅读量:155
使用说明书封面怎么做
阅读量:168
猜你喜欢
黔驴技穷什么意思
抱歉的近义词是什么
工作是什么
考研400分什么概念
铁蛋白低是什么原因
亲子运动会口号
8月15是什么节日
otg连接是什么意思
mpacc是什么
女孩学什么专业好
猜你喜欢
入党申请书用什么纸写
劳动手册是什么
什么是活性炭
运动后肌肉酸痛
窦性心率是什么意思
胸口长痘痘是什么原因
joke是什么意思
等待的近义词是什么
维生素b2片说明书
支那人是什么意思