小度生活
首页
美食营养
手工爱好
生活家居
返回
小度生活
首页
美食营养
游戏数码
手工爱好
生活家居
健康养生
运动户外
职场理财
情感交际
母婴教育
时尚美容
知识问答
生活知识
生活百科
搜索
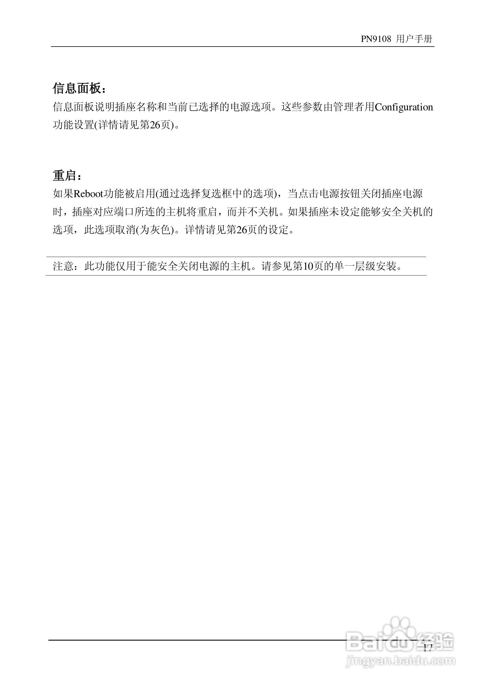
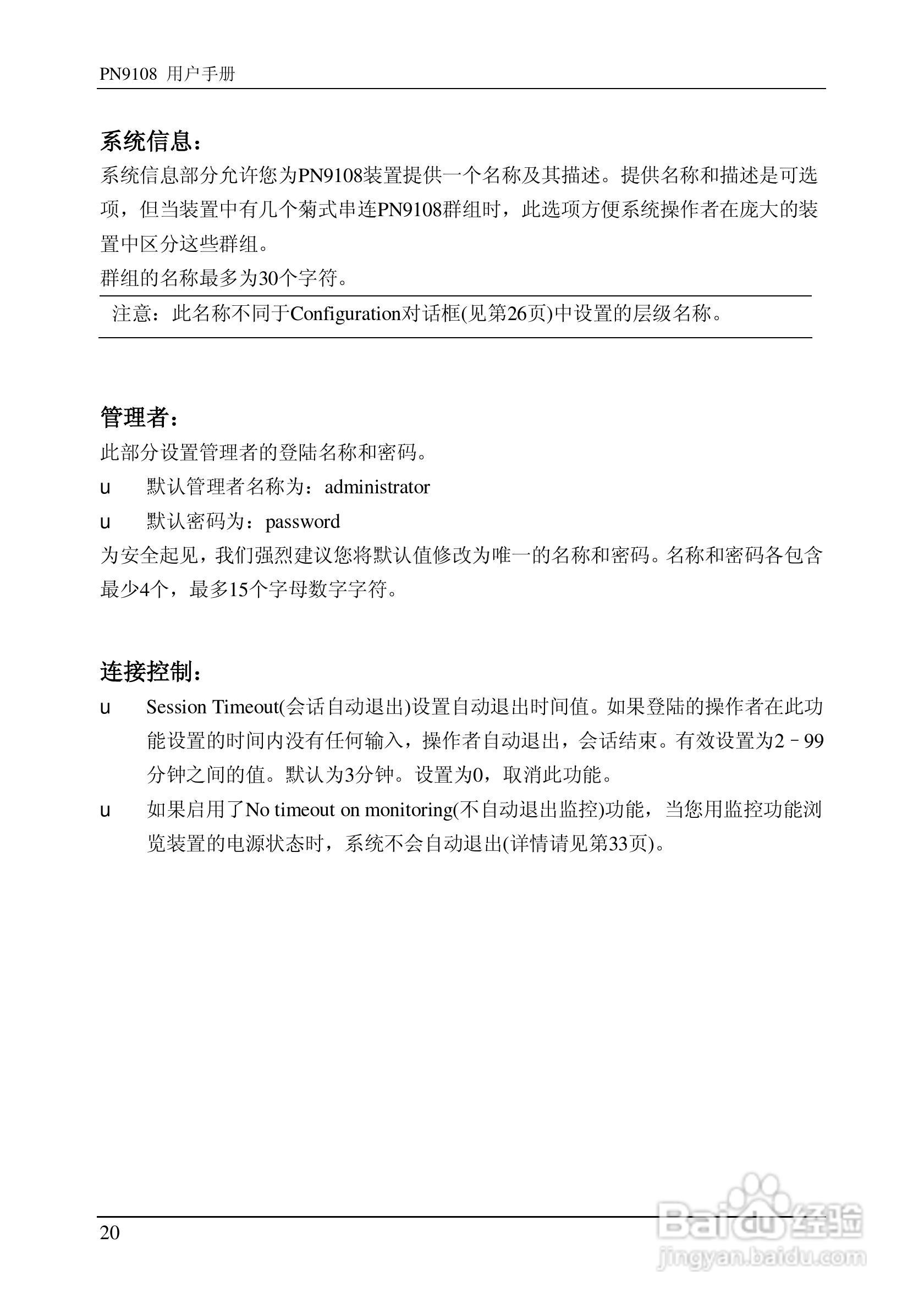
aten PN9108远程电源管理装置用户手册:[3]
2026-04-23 04:04:05
本篇为《aten PN9108远程电源管理装置用户手册》,主要介绍该产品的使用方法以及常见故障解决方案。
(共篇)
上一篇:
|
下一篇:
声明:
本网站引用、摘录或转载内容仅供网站访问者交流或参考,不代表本站立场,如存在版权或非法内容,请联系站长删除,联系邮箱:site.kefu@qq.com。
相关推荐
aten PN9108远程电源管理装置用户手册:[10]
阅读量:127
aten CE-300 KVM切换器用户手册:[3]
阅读量:196
aten CS-228 KVM切换器用户手册:[3]
阅读量:36
aten CS428 KVM控制器用户手册:[3]
阅读量:186
aten CE-300 KVM切换器用户手册:[4]
阅读量:176
猜你喜欢
旅游规划设计
淤血怎么快速消除
淘宝怎么装修
瑞风s3怎么样
孕妇可以吃燕窝
温州旅游攻略
阴虱用什么药可以根除
怀孕一个月可以吃药流产吗
嘉峪关旅游
黄龙600怎么样
猜你喜欢
旅游卡
吃什么可以去斑
小便出血怎么办
脖子扭到筋怎么办
旅游管理专业就业前景
九寨沟旅游
可以为师矣的前一句
怎么样追女生
怎么忽然就成了这样
体育旅游