小度生活
首页
美食营养
手工爱好
生活家居
返回
小度生活
首页
美食营养
游戏数码
手工爱好
生活家居
健康养生
运动户外
职场理财
情感交际
母婴教育
时尚美容
知识问答
生活知识
搜索
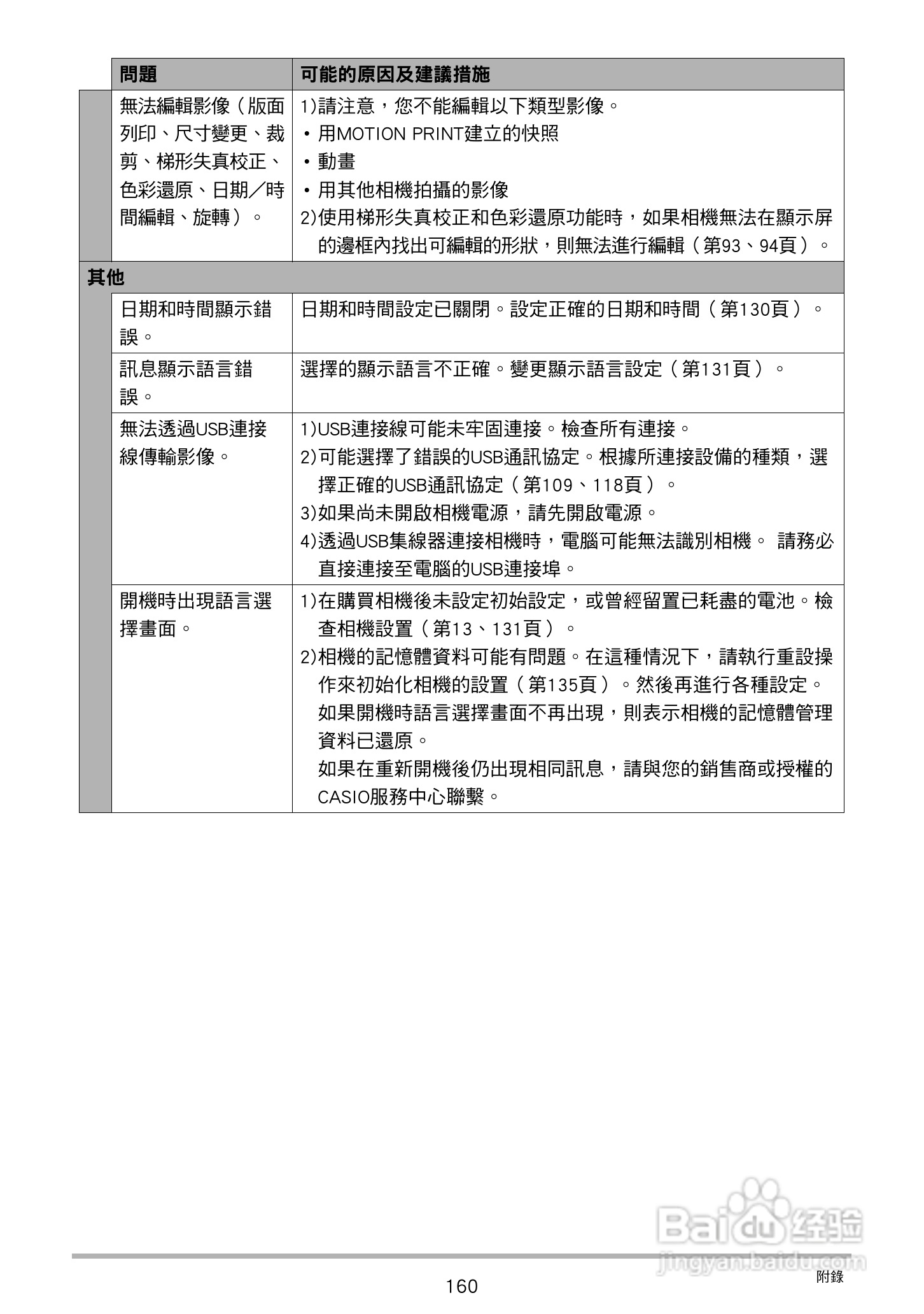
CASIO数位相机EX-Z250使用说明书:[16]
2025-12-21 01:44:40
本篇为《CASIO数位相机EX-Z250使用说明书》,主要介绍该产品的使用方法以及常见故障解决方案。
(共篇)
上一篇:
|
下一篇:
声明:
本网站引用、摘录或转载内容仅供网站访问者交流或参考,不代表本站立场,如存在版权或非法内容,请联系站长删除,联系邮箱:site.kefu@qq.com。
相关推荐
CASIO数位相机EX-Z250使用说明书:[15]
阅读量:168
CASIO数位相机EX-Z250使用说明书:[10]
阅读量:90
casio计算器如何设置默认计算结果是小数
阅读量:112
CASIO数位相机EX-Z250使用说明书:[7]
阅读量:191
CASIO数位相机EX-Z250使用说明书:[11]
阅读量:83
猜你喜欢
烟波浩渺什么意思
ooxx是什么意思
年金是什么
re是什么意思
数位板是什么
李逵是什么生肖
color是什么意思
瞌睡多是什么原因
什么歌
不计免赔特约险是什么意思
猜你喜欢
lpg是什么
chinese是什么意思
lower是什么意思
题材是什么意思
prep是什么词性
加湿器什么牌子好
一蹴而就是什么意思
e3 1230 v2配什么主板
balloon是什么意思
bios是什么